第一部分:深度市場研究與分析計畫
本報告旨在針對2026年3月第二週(特定交易期間:2026年3月6日至3月13日)台灣股票市場中表現最為強勢之前二十大個股,進行多層次、跨維度之深度剖析。為確保分析之全面性、客觀性與邏輯嚴密性,本研究嚴格依循下列計畫框架展開:首先,針對總體經濟與大盤資金流向進行宏觀探討,檢視台灣加權股價指數(TAIEX)在同一時期之整體走勢,並評估大盤處於高檔震盪階段時資金之流動方向,藉此確立強勢股逆勢上漲之市場背景。其次,依據收盤價差幅數據建立量化表現基準,精確篩選出週漲幅排名前二十名之強勢股票。第三步,針對此二十檔強勢股進行產業背景、主要產品線及核心應用領域之深度質化檢視,並將其歸類以判斷市場資金是否呈現高度集中之族群效應。第四步,鎖定特定八檔具備高度代表性之領漲指標股(廣穎、嘉基、宇瞻、有成精密、大量、港建*、亞泰金屬、中華化),深入挖掘其近期之重大公司新聞、法人報告觀點及可能驅動股價爆發之關鍵事件。第五步,結合最新發布之財務數據(包含營收動能、毛利率變化及每股盈餘表現),驗證股價之上漲是否具備實質基本面支撐。最後,綜合所有資訊萃取出本週強勢股之共同特徵,並對未來市場主導趨勢提出前瞻性見解。第二部分:總體經濟環境與台灣加權股價指數走勢深度解析
要透徹理解個別強勢股票之極端表現,必須先將其置於整體資本市場之宏觀環境中進行對比與檢視。根據市場交易歷史數據,台灣股票市場在經歷了長達一年的多頭擴張格局後,台灣加權股價指數(TAIEX)於2026年2月份成功創下了35,579.34點的歷史最高點紀錄 。此一波段之巨大漲幅,深刻反映了全球市場對於人工智慧(AI)算力需求之激增、半導體供應鏈之結構性重組,以及台灣在全球先進科技產業鏈中無可替代之戰略樞紐地位。進一步根據追蹤台灣此一基準指數的差價合約(CFD)交易數據顯示,儘管近期市場出現波動,該指數相較於一年前之同期,依然維持著高達約52.04%至52.91%的驚人年度成長幅度 。這種長線多頭的格局,為市場奠定了極為充沛的流動性基礎與樂觀的投資底氣。
然而,隨著時序進入2026年3月份,大盤走勢開始呈現出高檔獲利了結與技術性價值修復之特徵。在2026年3月6日至3月13日的特定觀察期間內,台灣加權指數呈現了明顯的震盪回檔走勢。指數於3月12日顯著下跌至33,582點,單日跌幅達1.56%,隨後在3月13日進一步微幅下探,收盤價來到33,400點,單日再度下跌0.54% 。若以過去一個月的區間進行觀察,指數累計下跌了約1.10% 。這種從35,579點歷史高位一路回落至33,400點區間的過程,顯示出佔據指數權重極大的大型權值股(如晶圓代工龍頭與大型AI伺服器組裝大廠)正處於估值修復、籌碼沉澱與技術面乖離過大後的均值回歸階段。
在「大盤指數空間受到壓抑、但市場整體資金水位依然極度充沛」的特殊環境下,資金並未選擇全面撤出資本市場,而是出現了極為顯著的「資金下沉效應」與「板塊輪動現象」。市場游資與法人機構積極尋找具備低基期優勢、轉機題材發酵、營收迎來爆發性成長,或是處於新技術導入初期之中小型股票進行點火。這種「權值股休息、中小型股各自表述」的蹺蹺板效應,完美且合理地解釋了為何在台灣加權指數單週呈現弱勢下跌震盪的宏觀背景下,本週前二十大強勢股卻能夠逆勢繳出極度優異的超額報酬。
第三部分:資金高度集中之週漲幅前二十大強勢股量化表現
依據本週的市場交易資料進行嚴格之量化篩選,以下為2026年3月6日至3月13日期間,收盤價週漲幅排名前二十名的股票列表。此清單透過絕對漲幅百分比,具體呈現了市場資金在特定標的上的極端爆發力

深入剖析上述量化數據,可以觀察到極為強烈的價格動能特徵。排名前兩名的立萬利與廣穎,在短短五個交易日內均實現了超過60%的罕見漲幅,這通常意味著強烈的基本面反轉預期或是特定籌碼的軋空效應 。緊隨其後的鼎元、嘉基與宇瞻,漲幅亦高達43%至48%之間 。即便是排名第二十的榮創,亦有高達26.38%的表現 。進一步觀察這些企業在近100日的平均收盤價,可以發現多數標的落在中低價位區間(低於100元者佔據絕大多數,僅嘉基、宇瞻、大量、亞泰金屬與沛亨等五檔平均價格高於百元) 。這深刻反映出在當前市場氛圍下,低價股與銅板股在資金點火下具備遠超大型股的價格彈性,成為短線游資與量化交易策略密集鎖定的核心目標。
第四部分:強勢股產業屬性、核心技術與終端應用領域全面剖析
為探究推動這些股票飆漲的底層邏輯與實質驅動力,必須針對清單中每一支股票所屬的產業類別、主力產品線及核心應用場景進行逐一且詳盡之拆解。這種由下而上(Bottom-up)的個股質化分析,是判斷市場整體趨勢不可或缺之基石。
在半導體產業及其延伸之先進封裝與設備供應鏈方面,本週呈現出極為強勁的爆發力。廣穎(4973)作為半導體記憶體領域之關鍵廠商,其核心產品聚焦於快閃記憶體(NAND Flash)相關產品及DRAM記憶體模組之製造與買賣,產品廣泛滲透至消費性電子、工業控制設備及個人電腦市場,其營運高度連動於全球記憶體晶片之報價週期 。大量科技(3167)則專注於高階自動化設備與檢測儀器之製造,其核心產品為高階晶片與印刷電路板(PCB)檢測設備;在半導體先進製程(如CoWoS封裝)對良率檢測需求呈現爆發性成長的背景下,大量科技成功切入相關供應鏈,成為設備在地化之核心受益者 。有成精密(4949)展現了橫跨新能源與半導體供應鏈雙領域之獨特優勢,其不僅提供外銷全球的太陽能模組與儲能微電網系統工程開發,更具備開發設計半導體設備耗材之強大能力;其專營之石墨、難熔金屬等特殊材質精密製造,廣泛應用於晶圓廠之離子植入機與薄膜沉積等關鍵製程設備,並積極與客戶同步發展化合物半導體耗材應用 。
在半導體材料與特殊化學品領域,鑫科(3663)隸屬於光電與半導體材料業,其主力產品涵蓋光電用靶材、半導體高純度鋁合金及鈦靶材;更為關鍵的是,公司透過收購合併中鋼精材擴大了特殊合金市場版圖,並成功開發出先進技術FOPLP(扇出型面板級封裝)所需之載板,直接迎合了下一代半導體封裝技術之剛性需求 。亞泰金屬(6727)則為專業的銅箔基板(CCL)高階含浸與各式水平塗佈設備製造商,其深化的儀電控制、張力控制與乾燥成膜等核心技術,有效滿足了市場對高精度生產設備之需求,其設備廣泛應用於生產AI伺服器所需之高階PCB上游材料 。中華化(1727)隸屬於特用化學產業,目前正積極從傳統化學製造業轉型為化學製造服務業;其核心產品涵蓋半導體製程清洗與蝕刻所需的電子級硫酸、雙氧水等關鍵化學品,並同時鎖定高階塑料與化學品循環經濟市場,與台灣本土半導體晶圓廠之擴產計畫深度綁定 。港建*(3093)作為資深的高科技設備代理經銷商,提供印刷電路板、半導體、光電及電子組裝等產業所需之高階生產與檢測設備,受惠於下游產業整體資本支出之回溫。
在光電元件、LED產業轉型與車用電子領域,傳統大廠正透過切入利基市場尋求價值重估。鼎元(2426)作為台灣老牌光電半導體元件大廠,近年來策略性聚焦於感測與高附加價值元件;其主要產品包含化合物半導體(如發光元件),其中不可見光LED主要應用於工業控制之光耦合器,而可見光LED則應用於車載及消費性產品,並積極佈局AI資料中心與電動車感測市場 。光鋐(4956)專注於LED磊晶片與晶粒製造,近期其股價強勢之核心驅動力來自於車用照明與感測器等利基型產品題材之發酵,成功擺脫傳統LED之紅海競爭 。泰谷(3339)與榮創(3437)同樣隸屬於光電產業,主要業務為LED磊晶片與封裝之製造,產品應用於照明、電視背光模組、顯示屏以及車用照明與感測裝置。此外,誠美材(4960)專注於偏光板之製造,產品廣泛應用於LCD面板顯示器、電視、筆電及車載顯示器市場。在汽車零組件板塊,宏旭-KY(2243)專注於汽車車身覆蓋件之鈑金模具研發與製造,其業務發展直接受惠於全球汽車製造商之新車款開發週期與車體輕量化趨勢 。
在高速傳輸、網通基礎設施與邊緣運算領域,嘉基(6715)作為高速傳輸介面產品之專業製造商,其核心產品不僅包括應用於筆記型電腦之Thunderbolt主被動高速連接線,更成功開發出應用於伺服器及AI資料中心等領域之光纖通訊高速傳輸線,精準捕捉了5G高傳輸世代下資料中心頻寬升級之龐大商機 。宇瞻(8271)作為全球知名的記憶體模組大廠,其產品線不僅涵蓋消費級DRAM與快閃記憶體,更積極搶攻工業控制與邊緣AI應用市場,近期更推出專為光纖導控無人機設計之工業儲存方案,展現了強大的技術延伸能力 。沛亨(6291)隸屬於半導體與網通產業,其產品線極度多元,涵蓋電源管理IC(PMIC)、子公司負責之高階電競筆電揚聲器,以及應用於AI伺服器與資料中心佈線之高速光纖產品(AOC);近期更積極跨足光纖導控無人機及POS系統與數位廣告機市場,展現了強大的跨領域整合能力 。合邦(6103)則主要從事多媒體控制IC等電子元件之設計與銷售,深耕於電子零組件與IC通路業。
在電子商務、資訊服務與生技醫療等內需與消費性板塊,夠麻吉(8472)作為台灣知名的O2O(線上到線下)電子商務平台,主要提供餐飲、旅遊住宿、SPA等票券服務;其核心競爭力在於手機APP介面開發與店家即時核銷系統之內部研發,目前高達八成以上之營收來自於行動商務,並透過與知名社群平台聯名廣告持續提升曝光率 。博士旺(3555)作為威剛科技之子公司,其業務涵蓋資訊服務與生技醫療產業,主要營業項目包括電子產品之批發零售、生技產品之銷售及系統開發,展現了集團多角化經營之企圖心 。立萬利(3054)傳統上涵蓋電子零組件買賣與生技醫療領域,近期在市場中常被視為具備轉機題材或資產活化概念之小型股標的。
第五部分:市場熱點匯聚:領漲股票族群性與核心題材歸納
將上述二十檔強勢股依據其產業技術特性、終端應用市場與核心驅動邏輯進行宏觀歸納,可以極為清晰地發現,本週的領漲股票絕非隨機散佈於市場各處,而是呈現出極高度的集中性。市場資金正以極具紀律與邏輯的方式,圍繞著以下幾個具有強大未來成長預期之特定族群與題材進行戰略性佈局。
首先是人工智慧基礎設施與高速傳輸及矽光子概念板塊。隨著全球人工智慧算力需求呈現指數級別之增長,AI伺服器與資料中心內部的數據傳輸瓶頸成為當前科技界面臨之最大挑戰。從傳統之銅線傳輸跨越至光纖傳輸(如CPO矽光子技術)已成為不可逆之產業顯學。嘉基的高速光纖傳輸線以及沛亨的伺服器光纖產品,皆是支撐AI資料中心龐大数据吞吐量不可或缺之關鍵零組件 。同時,鼎元透過產業轉型,將其精密之感測元件成功切入AI資料中心散熱與工控領域 。此一族群的集體爆發,深刻顯示出市場資金的關注焦點,正逐漸從早期的「AI伺服器硬體組裝」,向技術門檻更高、毛利率表現更佳的「光通訊、連接器與精密感測」底層關鍵零組件進行深度轉移。
其次是半導體先進封裝設備與特殊材料在地化供應鏈板塊。在台積電等晶圓代工龍頭之CoWoS先進封裝產能呈現嚴重供不應求的態勢下,帶動了整個台灣半導體設備與材料本土化供應鏈之價值重估。此外,扇出型面板級封裝(FOPLP)因具備顯著之成本優勢,成為下一代封裝技術之熱門選項。大量科技的高階晶片檢測設備直接受惠於先進製程產能之急遽擴建 ;鑫科成功開發出之FOPLP用載板切入了最前沿的封裝技術規格 ;亞泰金屬的CCL設備則受惠於AI伺服器主機板材料升級所帶來之龐大需求 ;而中華化之電子級硫酸產能擴張,則緊密扣合了半導體晶圓製造過程中清洗與蝕刻之剛性需求 ;有成精密則穩健供應離子植入機所需之石墨耗材 。這龐大陣列之集體上揚,強烈暗示「台廠半導體設備與化學材料在地化」已成為市場中極為明確且具備長尾效應之投資主軸。
第三個顯著的族群聚焦於記憶體產業之報價上揚與週期性強勢復甦。歷經了漫長且痛苦的庫存去化階段後,全球記憶體市場終於迎來了強勁之價格反彈。特別是在高階高頻寬記憶體(HBM)大量排擠了傳統DDR4與DDR5之產能後,記憶體模組廠迎來了極為罕見的獲利高光時刻。宇瞻與廣穎之單週暴漲 ,背後反映的不僅僅是營收之數字成長,更是由於「存貨跌價利益回沖」與「低價庫存高價售出」所帶來的利潤率倍數級別之膨脹。模組廠透過精準之庫存管理與策略性之惜售操作,成功將總體產業之供需反轉,轉化為實質且驚人之前瞻性獲利。
最後則是光電與LED產業之車用轉機題材板塊。傳統LED產業長期陷入價格競爭之紅海泥淖,但近期部分具備研發實力之企業,成功將產品線戰略性地轉向高毛利之車用照明、感測器及不可見光等利基領域。光鋐因車用與感測利基題材之發酵,帶動股價大幅度走強 ;鼎元亦將可見光LED之應用重心移往車載市場 。當市場資金在積極尋求低基期且具備安全邊際之股票時,這類具備明確轉型契機與技術底蘊之老牌光電廠,極易成為游資點火之首選目標。
第六部分:領漲指標企業重大事件、營運策略與法人動態深究
為了進一步佐證上述的總體趨勢與產業邏輯,本報告針對指定之八檔核心領漲股票(4973廣穎、6715嘉基、8271宇瞻、4949有成精密、3167大量、3093港建*、6727亞泰金屬、1727中華化)進行更為深入且詳盡之公司動態、營運策略與近期重大事件之追蹤分析。
廣穎(4973)近期於資本市場之股價表現極為強悍,單週飆漲幅度超過60% 。深入探究其背後之驅動力,主要來自於全球記憶體市場報價之全面性反轉。根據公司最新公告之財務資訊,廣穎2026年2月單月營收達到5.44億元,相較於去年同期大幅成長了42.53% 。值得高度關注的是,公司在營收公告之備註中極為罕見且明確地指出,營收之顯著增加係因「市場價格上漲所致」 。此外,其1月份營收之年增率更曾高達79.61%,累計前兩個月營收較去年同期增長達60.78% 。這種完全由產品平均銷售單價(ASP)調升所帶動之營收成長,通常伴隨著毛利率之顯著且快速的改善,這使得法人機構與市場投資人對其2026年第一季之實質獲利表現抱持著極高的期待心理。
宇瞻(8271)近期之營運表現與市場操作,堪稱記憶體產業在週期上行階段之教科書級案例。根據其公佈之2025年財報,全年歸屬母公司淨利高達新台幣8.6億元,較前一年度大幅成長超過2倍,一舉創下歷史新高紀錄,每股盈餘(EPS)達到6.70元 。更令市場驚艷的是其在第四季所展現之卓越經營策略:宇瞻在深刻預期記憶體報價將持續走升之宏觀環境下,主動採取了極具膽識之「惜售策略」,刻意壓低短期之出貨量以等待未來更優越之售價時機 。此一策略雖然導致其第四季單季營收微幅季減2.7%,但其毛利率卻因此飆升至驚人之30.56%,較上一季大幅增加逾12個百分點,推升單季EPS達到3.25元之歷史新高點 。時序進入2026年,此一惜售策略之效益持續發酵,其2026年2月合併營收達到18.8億元,年增率來到驚人之193.82% 。公司高層亦於法說會中對外表示,目前記憶體市場呈現高度稀缺狀態,第一季下游客戶面臨著強烈之「不得不買」的庫存回補壓力;同時,公司亦積極推行針對無人機等邊緣AI應用之工業儲存方案 ,此舉成功將傳統記憶體之週期性題材與最前沿之AI邊緣運算題材進行了完美之雙重加持。此外,董事會決議配發每股現金股利4.5元,並規劃發行10億元可轉換公司債以強化財務結構,展現了強大之資本運作企圖心 。
嘉基(6715)作為高速傳輸介面領域之領先廠商,其股價之爆發性成長與全球AI資料中心之基礎建置密不可分。儘管2026年2月份受到農曆春節工作天數減少之季節性因素影響,單月營收較上月衰退33.73%,但其年增率依然維持在17.74%之正成長軌道上,累計前兩個月營收年增率亦達22.72% 。嘉基傳統上以應用於筆記型電腦之Thunderbolt線材聞名業界,但真正賦予其當前極高本益比評價與市場熱度的,是其成功研發並切入伺服器及資料中心領域之光纖通訊高速傳輸線產品 。在5G通訊普及與AI模型訓練所需之高頻寬數據傳輸世代來臨之際,此一策略性轉型不僅大幅拓寬了嘉基之產品護城河與技術壁壘,更讓其得以直接且深度地受惠於全球伺服器規格全面升級之龐大商機。
有成精密(4949)之特殊戰略價值在於其具備抗景氣循環之「雙核心」業務引擎。在新能源業務板塊方面,其太陽能模組產品主打高難度之外銷市場(外銷比例高達75%至85%),並成功在台灣建置首座符合SAT現地規範之表後微電網案場,緊扣全球ESG與綠能減碳之剛性趨勢 。然而,真正驅動近期市場熱烈追捧的是其半導體設備耗材業務。有成精密專營石墨、難熔金屬等極特殊材質之精密加工,這些耗材廣泛應用於先進製程之離子植入機與薄膜沉積設備中 。根據國際調研機構之權威預測,2024至2026年間全球將新建多達53座晶圓廠,這將帶動半導體耗材需求呈現長期之雙位數成長 。這種與全球晶圓製造大廠資本支出呈現高度正相關連動之業務特性,為公司未來數年提供了極為長遠且穩定之營收成長動能。
大量科技(3167)從傳統之PCB成型機製造商成功跨入高階半導體檢測設備領域,迎來了企業營運史上之重大爆發期。根據市場法人釋出之最新研究報告指出,大量科技前11個月之營收呈現翻倍成長,強勢突破45億元大關;其研發之高階晶片檢測設備已成功打入當前最為炙手可熱之先進封裝供應鏈體系,且目前在手訂單之能見度已直達2026年全年 。在晶片微縮技術逐漸面臨物理極限之當下,先進封裝(如2.5D與3D封裝技術)已成為延續摩爾定律之唯一關鍵路徑,而封裝過程中極其複雜的缺陷檢測程序,直接關係到最終晶片之良率與製造成本。大量科技在這一極高技術門檻領域之突破,精準擊中了全球半導體產業之痛點,賦予其無可限量之估值提升空間。
亞泰金屬(6727)近期所展現之營收數據具備了極其罕見之爆發力。其2026年2月單月營收達到2.32億元,創下了年增率高達482.36%的驚人紀錄 。探究其爆發之產業背景,亞泰金屬身為銅箔基板(CCL)高階含浸設備之龍頭級製造商,隨著AI伺服器對於高頻高速PCB板之需求呈現爆炸性激增,迫使上游之CCL材料廠(如台光電、台耀等)展開積極之擴產行動。為應對龐大訂單,亞泰金屬旗下之楊梅二廠正式啟用投產,使得公司之產線調度能力更加靈活,大幅擴增了接單與消化訂單之動能,成功將過去累積之龐大在手訂單,快速且具體地轉化為實質之營收與現金流 。
中華化(1727)目前正處於企業戰略定位之重大轉捩點。總經理干凱恩於近期法人說明會中明確宣布,公司將從傳統之化學製造業,全面轉型並升級為「化學製造服務業」,戰略目標將全面鎖定半導體先進製程與化學品循環經濟供應鏈 。為配合本土半導體晶圓廠客戶龐大且急迫之擴產需求,中華化投入鉅資建置之第5條電子級硫酸產線,預計將於明年(2026年)第1季正式完工投產,屆時將大幅新增年產能達3萬噸 。這種極高純度之電子級化學品,是晶圓製造過程中清洗與蝕刻程序絕對不可或缺之關鍵耗材。同時,公司自2022年果斷關閉中國啟東廠後,已將整體營運重心與資金全面拉回台灣,緊密貼合台灣本土半導體產業強大之群聚效應 。在營收結構之轉變上,其2026年2月營收達到1.69億元,月增率達42.41% ;更重要的是,其高毛利之電子級化學品與特用化學品佔比正逐步拉升,此一結構性轉變將長線優化公司整體之獲利能力。
港建*(3093)作為一家在業界極具資歷之設備代理經銷商,雖然其在財經媒體之新聞聲量不如前述自行研發之製造商龐大,但其股價於單週內依然拉出了將近30%的強悍漲幅 。這深刻反映了資本市場的一項重要規律:在整體半導體及PCB產業啟動新一輪資本支出與擴產浪潮之初期,具備廣泛通路與深厚客戶關係之高階設備代理商,通常是第一波獲利受惠者。隨著全球高階IC載板與半導體製造廠紛紛重啟並擴大資本支出計畫,港建*所代理之國外高階製程與精密檢測設備需求全面回溫,聰明之市場資金遂提前進場卡位其未來隨之而來之營收爆發預期。
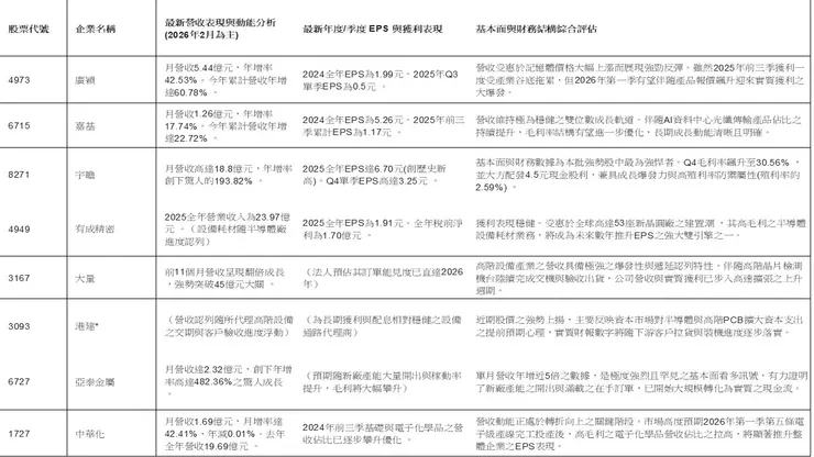
第七部分:核心企業財務體檢:營收動能、利潤率與每股盈餘之基本面驗證
要客觀評估本週強勢股之領漲趨勢是否具備長期之延續性,抑或僅為短線游資之投機炒作,必須嚴格檢視這些公司最新發布之基本面與財務數據。以下針對上述八家核心企業之近期財務狀況(包含營收成長動能、毛利率結構變化及每股盈餘EPS)進行彙整與深度分析。

深入剖析上述財務面總結:本週於資本市場中領漲之強勢股,絕非缺乏基本面支撐之純粹虛假資金炒作。從上述各項客觀財務指標可以看出,這些領漲企業在2026年年初(如1、2月份)的營收表現上,普遍繳出了令市場極度驚豔的成績單。例如宇瞻高達193%的年增率、亞泰金屬將近五倍(482%)的營收跳增,以及廣穎高達60%的累計營收成長。這種營收規模的實質跳增,配合如宇瞻成功將毛利率擴張至30.56%之卓越成本控制與定價能力 ,為其股價的強勢飆漲提供了極為堅實且難以撼動的財務支撐基礎。市場中具備敏銳洞察力的法人資金,顯然在第一季完整財報全面揭露之前,已經透過逐月公布的營收動能數據,精確嗅到了獲利即將迎來大爆發的強烈氣息,進而選擇提前大規模進場卡位。
第八部分:綜合分析結論與未來一至兩季市場趨勢前瞻
經過對台灣加權股價指數之大盤走勢、個股極端漲幅表現、產業底層技術題材以及財務基本面數據的深度交叉比對與嚴密推理,本報告針對2026年3月第二週之市場動態與資金邏輯,提出以下總結與具備實務操作價值之前瞻洞見:
第一,強勢股的共同特徵已發生質變,市場邏輯正從盲目追逐「本夢比」走向要求實質獲利「本益比」的兌現。與過去一兩年資本市場單純追逐模糊之AI概念與願景的階段截然不同,本週的強勢股展現出極度強烈的「業績實績驅動」特徵。無論是受惠於記憶體報價實質上漲而實現獲利創歷史新高的宇瞻與廣穎,還是因新廠投產而營收爆發性年增近五倍的亞泰金屬,市場資金的偏好已經發生明確轉向,高度集中於那些能夠將產業宏觀利多,確實轉化為真實營收擴張與EPS增長的實體企業。
第二,驅動本波上漲的關鍵因素,深植於「供需結構之嚴重錯置」與「技術世代交替之不可逆硬需求」。本週領漲族群的核心驅動力來自於兩個清晰的維度。其一為供需結構的錯置,這在記憶體模組廠板塊中表現得最為淋漓盡致。由於原廠產能大幅減產,加上高階HBM排擠效應導致傳統記憶體呈現嚴重供不應求,模組廠憑藉精準的「惜售」策略,成功極大化了自身的獲利空間 。其二為技術世代交替的硬性需求,例如從傳統銅線向光纖傳輸全面演進之趨勢(如嘉基、沛亨)、從傳統封裝邁向FOPLP與先進檢測之急迫性(如大量、鑫科),以及半導體先進製程對極高純度電子化學品之絕對依賴(如中華化)。這些皆是科技發展中不可逆之技術趨勢,為相關在地化供應鏈構築了極為深廣之長期營運護城河。
第三,市場資金動能與大盤關聯性呈現出極為健康的板塊輪動與「翹翹板」效應。在台灣加權指數於33,400至33,600點之高檔區間進行震盪與技術性修正之同時 ,中小型強勢股卻能逆勢拉出26%至高達60%的驚人單週漲幅 。這種大盤指數與個別股票表現的劇烈背離,實際上是處於長線多頭市場中,極度健康且必要之資金輪動現象。大型權值股之適度休息與整理,為整體市場騰出了充沛之資金水位;活躍之游資與大型法人機構資金遂順勢轉入基期相對較低、具備財報爆發潛力且籌碼結構相對乾淨之本土中小型利基概念股。
展望未來一至兩個季度之總體資本市場,預期台灣股市將持續維持此種「指數溫和震盪、次族群各自點火爆發」之宏觀格局。市場參與者之分析邏輯,應從廣泛的「買入整體大盤指數」策略,戰略性地轉向極度精細之「由下而上(Bottom-up)選股」策略。強烈建議應密切關注即將公佈之第一季財報中的毛利率變化趨勢,特別是那些能夠在通膨壓力與電費上漲之總體環境下,透過產品組合之高階優化(例如成功轉向半導體材料、高階車用電子或AI網通基礎設施)順利將成本轉嫁予下游之特用化學與精密設備零組件廠商。只要全球半導體產業資本支出之擴張週期未見明顯縮減,以及全球AI基礎設施之建置熱潮持續延燒,台灣本土化之高階設備、精密檢測、特殊材料與光通訊供應鏈,必將持續成為引領台股整體獲利成長與延續多頭股價表現之最核心引擎。
























