0409世界全面反彈暴漲之後

更新 發佈閱讀 3 分鐘
投資理財內容聲明

前言

現在,外面的股神會開始多起來,我就不多說。

農曆過年後晨間書寫的內容,不管是地緣影響、或大錢的移動方向等,如對您有一點幫助,歡迎留言讓我知道。

臺灣

  1. 中東暫停休兵兩個星期,但是市場給出的反應像是已經停戰迎接和平。
  2. 大盤、櫃台在大漲後,都站上全部均線,櫃台還創歷史新高,真的是舉世罕見。大盤距離歷史高點也不遠。
  3. 外資3月賣超8000多億,昨天認錯買超1000多億回來,但大盤成交量是不是沒有你想像中的多?
  4. 融資大盤增加96億,上櫃增加31億(兩天增加近72億),是很大的增幅。內資扛過整個三月,值得尊敬。
  5. 外資0050買超.6萬張、台積電買超1.8萬張,都是大半年來罕見比較大的買超,希望未來能形成趨勢。
  6. 外資期貨的重點是多單有在持續增加(下周結算)。微台散戶小小偏空。
  7. 夜盤上漲192點,0.55%。
  8. 激情過後,冷靜,個股重點觀察面向:
  • 有籌碼、有形態、或是下跌後已經量縮底底高、成交量增溫的標的,可以關注。如果又是戰爭開始後外資、融資逆向進場的優先看管。
  • 這段時間比較強的也可以注意。

外面的世界

  1. 亞股全面大漲,韓國開盤不久就漲到融斷也是罕見。
  2. 歐洲,除了俄羅斯,全面大幅上漲。
  3. 布蘭特原油下跌到96元每桶,做多石油的已經哭了,各位不要把投資跟賭博搞混,一定要注意資金水位風險。
  4. 石油、黃豆、玉米、小麥都開始下跌,但目前仍都是在過去一年相對高的位置,通膨的陰影仍在。但隨著原物料漲跌,市場的觀點也會慢慢改變,要注意聯準會的口風。
vocus|新世代的創作平台

美國全面大漲,小道瓊目前微跌。費半上漲6.33%,已經回到之前高點的位置。

vocus|新世代的創作平台

公債殖利率明顯下跌,美元指數持續滑落。資產正在從避險性資產往風險性資產移動。

今天隱憂還是有,但是整體被好消息洗版,沖喜。開盤先用日韓及小道瓊當基準條整體感。

最後

市場就是這樣,多數人都是被情緒牽引。發生戰爭,完了、完了,再好的消息也沒用;戰爭暫時休兵,壞事好像都不存在了。會這樣想的人,就會變成韭菜。

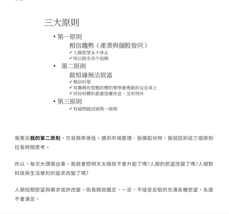
親愛的,這次我一樣用我們的三大原則順利面對市場,一起看過來的朋友,你學會了嗎?(出處:送給你們的禮物1)

vocus|新世代的創作平台

點這裡繼續看昨天內外資買甚麼,以及發生了什麼質變

留言
avatar-img
股票曲線的秘密
5.3K會員
229內容數
生動引導,讓你讀懂籌碼的心思。 看懂籌碼,你就能領先市場,掌握金錢的秘密。 看懂籌碼,就是讀懂對手的想法。 看板圖是我女兒畫的。:)
股票曲線的秘密的其他內容
2026/04/07
台股盤後 大盤反應連假二天未交易,以量縮、半信半疑的方式上漲了657點(+2.02%),站上全部均線,成交量只有5654億。 櫃台也是量縮上漲2.43%,目前也是在全部均線之上。 外資買超100億,三天內買、賣、買,合計還是賣超,過去30日外資賣超8200億,外資賣超的趨勢沒有停止。外資買超的
Thumbnail
2026/04/07
台股盤後 大盤反應連假二天未交易,以量縮、半信半疑的方式上漲了657點(+2.02%),站上全部均線,成交量只有5654億。 櫃台也是量縮上漲2.43%,目前也是在全部均線之上。 外資買超100億,三天內買、賣、買,合計還是賣超,過去30日外資賣超8200億,外資賣超的趨勢沒有停止。外資買超的
Thumbnail
2026/04/06
這篇文章,請你假設「中東戰爭是不存在的」,或「市場已面對現實,要與高油價及不確定性共存」。 戰爭是大經濟運行過程中常見的偶發事件,只是歷史上比較大的青春痘,就像在看個股,有時我會說,各位假設去年3月川普關稅事件不存在(把那一段時間抹去),就可以發現很多股票在事件之後,就迅速回頭,繼續走它要走的路(
Thumbnail
2026/04/06
這篇文章,請你假設「中東戰爭是不存在的」,或「市場已面對現實,要與高油價及不確定性共存」。 戰爭是大經濟運行過程中常見的偶發事件,只是歷史上比較大的青春痘,就像在看個股,有時我會說,各位假設去年3月川普關稅事件不存在(把那一段時間抹去),就可以發現很多股票在事件之後,就迅速回頭,繼續走它要走的路(
Thumbnail
2026/04/01
史上第二大的上漲。要關注的是大資金板塊的移動方向。 亞股全面上漲,日經上漲5.24%,韓國上漲8.44%。 台股今天上漲,但是量沒有跟著出來,這很正常。過去一年只要有比較明顯的跌幅,剛回來的時候都不會立刻出量,因為有些人被"嚇住",有些人剛選擇"下注",市場情緒就像剛要睡醒身體還沉重的階段。至於
Thumbnail
2026/04/01
史上第二大的上漲。要關注的是大資金板塊的移動方向。 亞股全面上漲,日經上漲5.24%,韓國上漲8.44%。 台股今天上漲,但是量沒有跟著出來,這很正常。過去一年只要有比較明顯的跌幅,剛回來的時候都不會立刻出量,因為有些人被"嚇住",有些人剛選擇"下注",市場情緒就像剛要睡醒身體還沉重的階段。至於
Thumbnail
看更多
你可能也想看
Thumbnail
想知道如何選擇適合自己的 Mystery Ranch 背包嗎?這篇購買指南提供詳細的選購技巧與推薦,幫助你找到最適合的背包。了解背包的用途、容量、功能及預算,並探索 Mystery Ranch 背包的獨特優勢。
Thumbnail
想知道如何選擇適合自己的 Mystery Ranch 背包嗎?這篇購買指南提供詳細的選購技巧與推薦,幫助你找到最適合的背包。了解背包的用途、容量、功能及預算,並探索 Mystery Ranch 背包的獨特優勢。
Thumbnail
在威洛布魯克這個小村莊裡,珍不僅因她燦爛的微笑而聞名,更因為她僅憑一瞥就能解開謎團的能力而出名。村裡的孩子們常常私下說,她的眼睛能透過每晚滾滾而來的濃霧,揭露長時間被時間掩藏的秘密。在一個霧氣瀰漫的夜晚,當空氣濃重,能見度幾乎為零時,格雷迪夫人珍貴的項鍊失蹤了。整個村
Thumbnail
在威洛布魯克這個小村莊裡,珍不僅因她燦爛的微笑而聞名,更因為她僅憑一瞥就能解開謎團的能力而出名。村裡的孩子們常常私下說,她的眼睛能透過每晚滾滾而來的濃霧,揭露長時間被時間掩藏的秘密。在一個霧氣瀰漫的夜晚,當空氣濃重,能見度幾乎為零時,格雷迪夫人珍貴的項鍊失蹤了。整個村
Thumbnail
背景:從冷門配角到市場主線,算力與電力被重新定價   小P從2008進入股市,每一個時期的投資亮點都不同,記得2009蘋果手機剛上市,當時蘋果只要在媒體上提到哪一間供應鏈,隔天股價就有驚人的表現,當時光學鏡頭非常熱門,因為手機第一次搭上鏡頭可以拍照,也造就傳統相機廠的殞落,如今手機已經全面普及,題
Thumbnail
背景:從冷門配角到市場主線,算力與電力被重新定價   小P從2008進入股市,每一個時期的投資亮點都不同,記得2009蘋果手機剛上市,當時蘋果只要在媒體上提到哪一間供應鏈,隔天股價就有驚人的表現,當時光學鏡頭非常熱門,因為手機第一次搭上鏡頭可以拍照,也造就傳統相機廠的殞落,如今手機已經全面普及,題
Thumbnail
《本格MYSTERY‧永恆300》介紹2011~2021年間的日本本格推理小說。精選三百部作品,並以深入詳盡的方式逐部介紹,對於推理小說愛好者來說絕對是一本不可多得的好書。
Thumbnail
《本格MYSTERY‧永恆300》介紹2011~2021年間的日本本格推理小說。精選三百部作品,並以深入詳盡的方式逐部介紹,對於推理小說愛好者來說絕對是一本不可多得的好書。
Thumbnail
這是一場修復文化與重建精神的儀式,觀眾不需要完全看懂《遊林驚夢:巧遇Hagay》,但你能感受心與土地團聚的渴望,也不急著在此處釐清或定義什麼,但你的在場感受,就是一條線索,關於如何找著自己的路徑、自己的聲音。
Thumbnail
這是一場修復文化與重建精神的儀式,觀眾不需要完全看懂《遊林驚夢:巧遇Hagay》,但你能感受心與土地團聚的渴望,也不急著在此處釐清或定義什麼,但你的在場感受,就是一條線索,關於如何找著自己的路徑、自己的聲音。
Thumbnail
《轉轉生》(Re:INCARNATION)為奈及利亞編舞家庫德斯.奧尼奎庫與 Q 舞團創作的當代舞蹈作品,結合拉各斯街頭節奏、Afrobeat/Afrobeats、以及約魯巴宇宙觀的非線性時間,建構出關於輪迴的「誕生—死亡—重生」儀式結構。本文將從約魯巴哲學概念出發,解析其去殖民的身體政治。
Thumbnail
《轉轉生》(Re:INCARNATION)為奈及利亞編舞家庫德斯.奧尼奎庫與 Q 舞團創作的當代舞蹈作品,結合拉各斯街頭節奏、Afrobeat/Afrobeats、以及約魯巴宇宙觀的非線性時間,建構出關於輪迴的「誕生—死亡—重生」儀式結構。本文將從約魯巴哲學概念出發,解析其去殖民的身體政治。
Thumbnail
本文分析導演巴里・柯斯基(Barrie Kosky)如何運用極簡的舞臺配置,將布萊希特(Bertolt Brecht)的「疏離效果」轉化為視覺奇觀與黑色幽默,探討《三便士歌劇》在當代劇場中的新詮釋,並藉由舞臺、燈光、服裝、音樂等多方面,分析該作如何在保留批判核心的同時,觸及觀眾的觀看位置與人性幽微。
Thumbnail
本文分析導演巴里・柯斯基(Barrie Kosky)如何運用極簡的舞臺配置,將布萊希特(Bertolt Brecht)的「疏離效果」轉化為視覺奇觀與黑色幽默,探討《三便士歌劇》在當代劇場中的新詮釋,並藉由舞臺、燈光、服裝、音樂等多方面,分析該作如何在保留批判核心的同時,觸及觀眾的觀看位置與人性幽微。
Thumbnail
之所以會一直收藏這套書,不外乎就是封面設計的還算不錯,整體排在一起何止緊緊是滿足了虛榮心而已,更可以欺瞞安慰自己這段看書的歲月並不是白過一場,總而言之就是虛榮心作祟,其中真正好看的作品到目前為止頂多只有《幻影女子》可以算得
Thumbnail
之所以會一直收藏這套書,不外乎就是封面設計的還算不錯,整體排在一起何止緊緊是滿足了虛榮心而已,更可以欺瞞安慰自己這段看書的歲月並不是白過一場,總而言之就是虛榮心作祟,其中真正好看的作品到目前為止頂多只有《幻影女子》可以算得
追蹤感興趣的內容從 Google News 追蹤更多 vocus 的最新精選內容追蹤 Google News