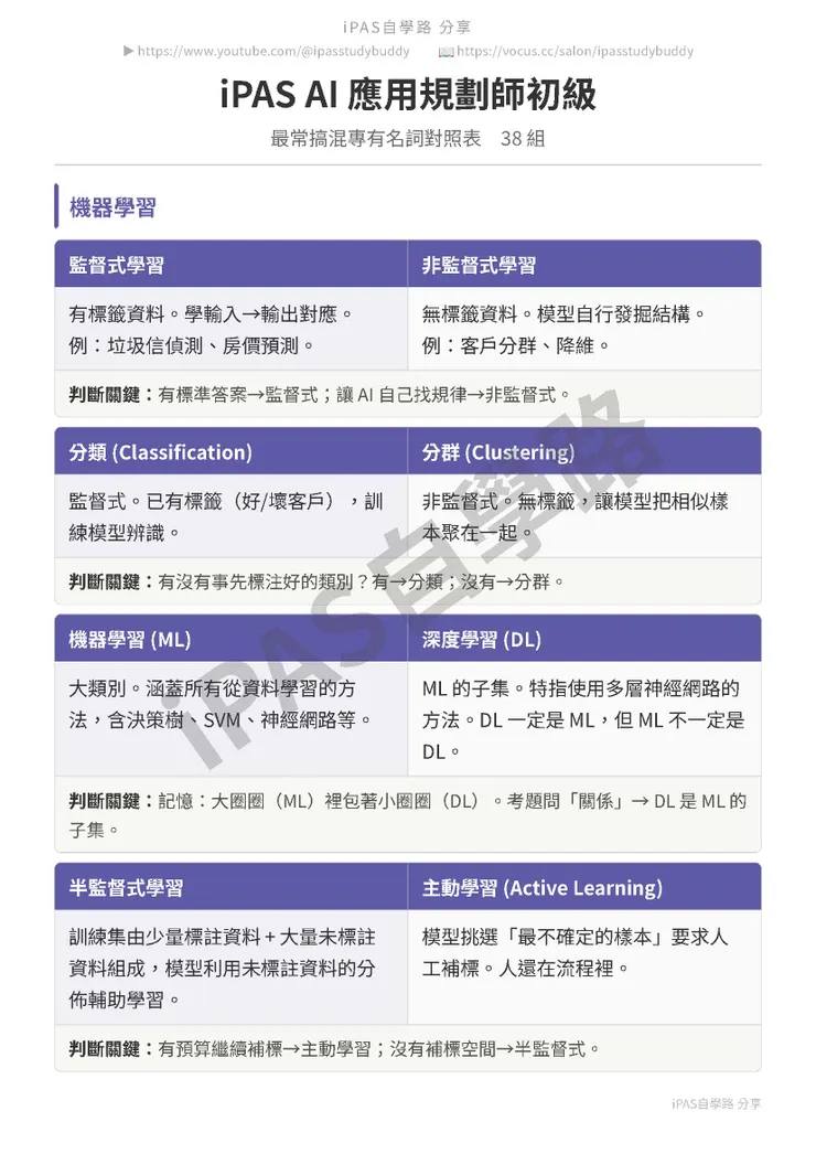
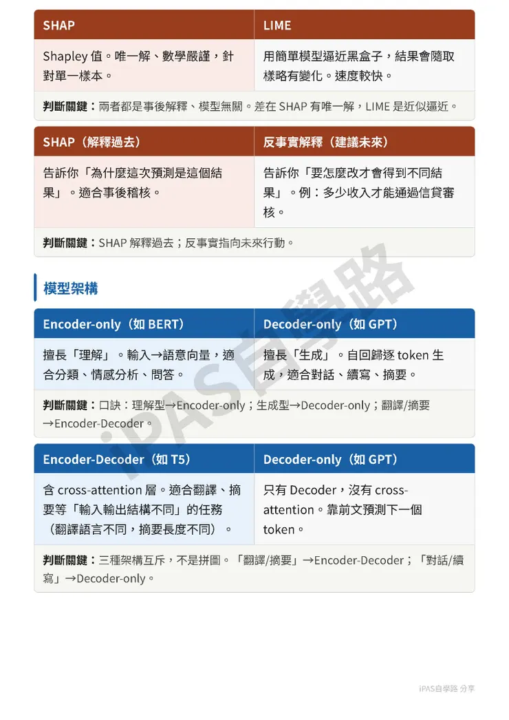
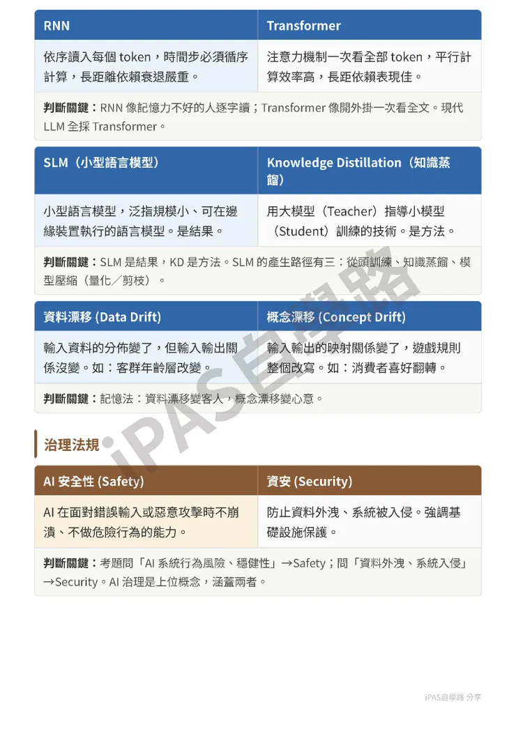
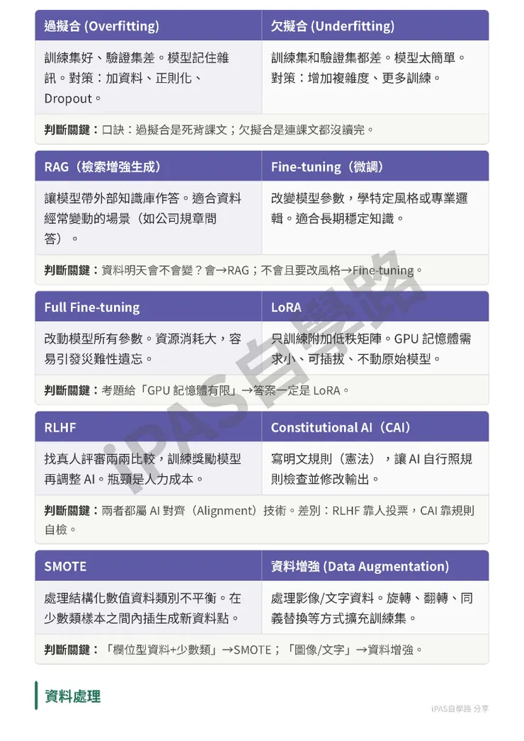
iPAS 初級考試最常搞混的術語對照表

更新 發佈閱讀 1 分鐘
vocus|新世代的創作平台
vocus|新世代的創作平台
vocus|新世代的創作平台
vocus|新世代的創作平台
vocus|新世代的創作平台
vocus|新世代的創作平台
vocus|新世代的創作平台
vocus|新世代的創作平台
vocus|新世代的創作平台
vocus|新世代的創作平台




留言
avatar-img
iPAS自學路|iPAS AI 應用規劃師備考筆記
376會員
47內容數
沒有技術背景,靠自學考過 iPAS AI 應用規劃師初級與中級。這裡記錄我當時怎麼拆考綱、怎麼整理筆記、哪些地方卡關又怎麼繞過去。不是教學,是一份剛走完這條路的人留下的路徑筆記,留給有需要的人參考。
2026/04/13
我把 114 年度四次加上 115 年度第一次、總共五場初級考試的官方統計全部拉出來,交叉比對後發現了幾件值得注意的事。這篇不賣焦慮,只拆數據,幫你在坐下來讀書之前,先搞清楚這場考試的真實面貌。
Thumbnail
2026/04/13
我把 114 年度四次加上 115 年度第一次、總共五場初級考試的官方統計全部拉出來,交叉比對後發現了幾件值得注意的事。這篇不賣焦慮,只拆數據,幫你在坐下來讀書之前,先搞清楚這場考試的真實面貌。
Thumbnail
看更多
你可能也想看
Thumbnail
5 月將於臺北表演藝術中心映演的「2026 北藝嚴選」《海妲・蓋柏樂》,由臺灣劇團「晃晃跨幅町」製作,本文將以從舞台符號、聲音與表演調度切入,討論海妲・蓋柏樂在父權社會結構下的困境,並結合榮格心理學與馮.法蘭茲對「阿尼姆斯」與「永恆少年」原型的分析,理解女人何以走向精神性的操控、毀滅與死亡。
Thumbnail
5 月將於臺北表演藝術中心映演的「2026 北藝嚴選」《海妲・蓋柏樂》,由臺灣劇團「晃晃跨幅町」製作,本文將以從舞台符號、聲音與表演調度切入,討論海妲・蓋柏樂在父權社會結構下的困境,並結合榮格心理學與馮.法蘭茲對「阿尼姆斯」與「永恆少年」原型的分析,理解女人何以走向精神性的操控、毀滅與死亡。
Thumbnail
嗨 我是CCChen 已參加經濟部iPAS AI應用規劃師-初級評鑑考試 預計2025年舉辦4場考試,已執行2場考試, 我都有參加也都合格. 也已報名8/16第三場初級考試 目的是持續收集考試題目與題型趨勢  順便為11月份第二場AI中級考試暖身與複習基礎知識  相關考試成績如下
Thumbnail
嗨 我是CCChen 已參加經濟部iPAS AI應用規劃師-初級評鑑考試 預計2025年舉辦4場考試,已執行2場考試, 我都有參加也都合格. 也已報名8/16第三場初級考試 目的是持續收集考試題目與題型趨勢  順便為11月份第二場AI中級考試暖身與複習基礎知識  相關考試成績如下
Thumbnail
嗨 我是CCChen iPAS AI應用規劃師初級 08/16 第三場考試倒數 16 天了! 最近收到很多朋友私訊問我:「要怎麼有效準備考試?有沒有學習順序?到底該怎麼開始?」 回想我 2~3 月準備第一場AI初級考試時,也是跟你們一樣徬徨無助,因此特別整理這篇文章,分享我當初的學習過程與
Thumbnail
嗨 我是CCChen iPAS AI應用規劃師初級 08/16 第三場考試倒數 16 天了! 最近收到很多朋友私訊問我:「要怎麼有效準備考試?有沒有學習順序?到底該怎麼開始?」 回想我 2~3 月準備第一場AI初級考試時,也是跟你們一樣徬徨無助,因此特別整理這篇文章,分享我當初的學習過程與
Thumbnail
iPAS AI應用規劃師|初級與中級考試題目難易度|深度分析評論 & 後續備考建議 — CCChen 專業考試評論 — 在 iPAS AI 應用規劃師制度逐步成熟的 2025年,初級與中級的命題方向已愈趨清晰,也更加對應企業實際導入 AI 的需求。 本文依據 114 年第四梯次初級官方公告試
Thumbnail
iPAS AI應用規劃師|初級與中級考試題目難易度|深度分析評論 & 後續備考建議 — CCChen 專業考試評論 — 在 iPAS AI 應用規劃師制度逐步成熟的 2025年,初級與中級的命題方向已愈趨清晰,也更加對應企業實際導入 AI 的需求。 本文依據 114 年第四梯次初級官方公告試
Thumbnail
嗨 我是CCChen 2025/11/01 iPAS考試場次 今天提早公布成績了 提供11/01 第四場 AI初級分析: 📌 一、整體數據重點摘要(依表格解析) 📌 雙科同時到考人數: 4155 人 📌 最終核發證書: 1605 張 📌 總獲證率:38.63%(當次+跨次)
Thumbnail
嗨 我是CCChen 2025/11/01 iPAS考試場次 今天提早公布成績了 提供11/01 第四場 AI初級分析: 📌 一、整體數據重點摘要(依表格解析) 📌 雙科同時到考人數: 4155 人 📌 最終核發證書: 1605 張 📌 總獲證率:38.63%(當次+跨次)
Thumbnail
這是一場修復文化與重建精神的儀式,觀眾不需要完全看懂《遊林驚夢:巧遇Hagay》,但你能感受心與土地團聚的渴望,也不急著在此處釐清或定義什麼,但你的在場感受,就是一條線索,關於如何找著自己的路徑、自己的聲音。
Thumbnail
這是一場修復文化與重建精神的儀式,觀眾不需要完全看懂《遊林驚夢:巧遇Hagay》,但你能感受心與土地團聚的渴望,也不急著在此處釐清或定義什麼,但你的在場感受,就是一條線索,關於如何找著自己的路徑、自己的聲音。
Thumbnail
本文分析導演巴里・柯斯基(Barrie Kosky)如何運用極簡的舞臺配置,將布萊希特(Bertolt Brecht)的「疏離效果」轉化為視覺奇觀與黑色幽默,探討《三便士歌劇》在當代劇場中的新詮釋,並藉由舞臺、燈光、服裝、音樂等多方面,分析該作如何在保留批判核心的同時,觸及觀眾的觀看位置與人性幽微。
Thumbnail
本文分析導演巴里・柯斯基(Barrie Kosky)如何運用極簡的舞臺配置,將布萊希特(Bertolt Brecht)的「疏離效果」轉化為視覺奇觀與黑色幽默,探討《三便士歌劇》在當代劇場中的新詮釋,並藉由舞臺、燈光、服裝、音樂等多方面,分析該作如何在保留批判核心的同時,觸及觀眾的觀看位置與人性幽微。
Thumbnail
背景:從冷門配角到市場主線,算力與電力被重新定價   小P從2008進入股市,每一個時期的投資亮點都不同,記得2009蘋果手機剛上市,當時蘋果只要在媒體上提到哪一間供應鏈,隔天股價就有驚人的表現,當時光學鏡頭非常熱門,因為手機第一次搭上鏡頭可以拍照,也造就傳統相機廠的殞落,如今手機已經全面普及,題
Thumbnail
背景:從冷門配角到市場主線,算力與電力被重新定價   小P從2008進入股市,每一個時期的投資亮點都不同,記得2009蘋果手機剛上市,當時蘋果只要在媒體上提到哪一間供應鏈,隔天股價就有驚人的表現,當時光學鏡頭非常熱門,因為手機第一次搭上鏡頭可以拍照,也造就傳統相機廠的殞落,如今手機已經全面普及,題
追蹤感興趣的內容從 Google News 追蹤更多 vocus 的最新精選內容追蹤 Google News