在台灣看球配一張運彩,早就變成很多人的日常。尤其像 FIFA世界盃 這種大賽,氣氛一來,沒買個幾注好像少了點什麼。但老實說,玩久了你一定會遇到一些很「卡」的狀況——最常見的就是,明明比賽還沒開打,點進去卻發現運彩盤口直接鎖住,或者你抓好時間想最後一刻下注,結果就是差那幾秒沒跟上。
這種情況,其實不是你運氣差,而是你還沒搞懂「運彩鎖盤」背後在幹嘛。很多人只知道它會鎖,但不知道為什麼鎖、什麼時候會鎖、鎖了代表什麼訊號。這篇我就用自己做了十年運彩分析的經驗,慢慢把這些細節講清楚,順便也聊聊「開賽前到底多久下注最剛好」,以及一些實戰上真的用得到的技巧。如果你是想玩得順一點、甚至提高長期勝率,這些觀念其實比你想像中重要很多。

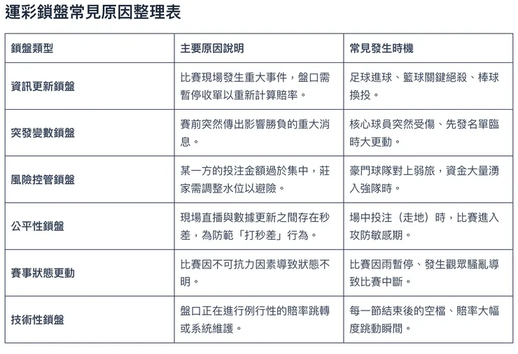
搞懂運彩鎖盤原因:為什麼突然不能投注?
為什麼會鎖盤?其實不是系統問題
很多新手第一次看到「鎖盤」,第一反應都是:是不是壞掉?還是網站lag?
但講白一點,99%的情況都不是技術問題,而是莊家在「踩煞車」。
鎖盤的本質,就是一種風險控制。
1. 賽前突發狀況:運彩盤口來不及反應
這個最常見,而且影響也最大。
你可能前一天就研究好一場比賽,覺得穩,結果到了開賽前一小時,突然傳出主力前鋒拉傷、或是先發名單大調整。這種消息一出來,整個比賽的預期就變了。
莊家不可能讓舊賠率繼續開放,否則懂消息的人會直接狂壓,風險會瞬間失控。所以最直接的做法就是——先鎖盤,重新計算。
這種鎖盤通常會持續幾分鐘到十幾分鐘不等,等新的盤口調整好才會再開。
小經驗: 如果你發現某場突然鎖盤,然後重新開盤後賠率差很多,那八成是有「資訊差」出現了。
2. 資金大量偏向一邊:莊家在避險
這種比較偏市場行為。當短時間內大量資金壓在同一隊,例如熱門強隊,莊家的風險就會失衡。簡單講,如果這隊真的贏了,莊家要賠很多。
這時候系統會先鎖盤,然後調整賠率(水位),讓另一邊變得更有吸引力,試著把資金拉回平衡。
這在業界就叫「避險操作」。
觀察重點:如果你看到賠率一直往某一邊掉,然後突然鎖盤,很可能就是資金過熱。
3. 場中關鍵時刻:避免延遲套利
如果你有玩過走地(場中投注),你一定知道鎖盤超頻繁。
尤其像足球出現角球、自由球、點球,或是比賽快結束時的關鍵進攻;籃球最後一分鐘、最後一波進攻——這些時間點幾乎一定鎖。
原因很簡單:直播是有延遲的。有些人用更快的訊源(甚至現場數據),如果盤口不鎖,他們可以利用那幾秒差距下注,等於是「幾乎無風險套利」。
所以莊家只能在關鍵時刻先鎖,等事件結束再開。 簡單講:鎖盤其實是在保護整個市場公平,不只是保護莊家。
2026FIFA世界盃運彩投注推薦super體育
SUPER體育投注系統的特色包括提供各國家大小運動賽事的投注服務,擁有亞洲最快的派彩速度,並且支援多種設備和多國語言系統。此外,它還被公認為最穩定且值得信賴的體育投注系統,提供豐富多元的投注項目和玩法。這邊就必須講實際操作面了。像這種「方向很明確,但細節要選對」的比賽,平台好不好用,差別其實很大。
盤口更新快,不容易被卡價
SUPER體育在英超、義甲、法甲、西甲...等主流聯賽:
讓分盤調整速度快
大小球不會突然鎖盤
比賽前與臨場盤差距小
對於想等「1 球盤 → 1.25 球盤」的人來說,這很重要。
娛樂城推薦JY娛樂城
如果你不是只玩體育,還會搭配娛樂城遊戲,例如線上老虎機、百家樂、棋牌遊戲....等,那 JY娛樂城 很值得一提。
運彩開賽前多久可以買?掌握最佳下注時機
開賽前多久可以買?很多人都抓錯時間
這題其實沒有一個「絕對秒數」,但有一個實務上的節奏。
官方 vs 線上平台:差在哪?
台灣運彩券,會受營業時間限制,這個大家都知道。
但線上平台 JY娛樂城基本上是24小時都能操作。
大多數情況下,盤口會開到「預定開賽前1分鐘左右」。
但注意,是「理論上」。
實際上,你常常會在前3~5分鐘就遇到鎖盤或劇烈跳動。
我的建議很簡單: 不要壓秒,至少提早10分鐘處理完。
早盤:適合有研究的人
早盤通常在比賽前一天甚至更早就開了。
優點是什麼?
賠率還沒被市場修正,有機會拿到「價值盤」。
但缺點也很明顯:
資訊不完整(傷病、天氣、臨場狀態都還不確定)
這種玩法比較適合有長期觀察數據的人,不太建議.....想看全文請點擊






