盤股基地
avatar-avatar
盤股
更新 發佈閱讀 4 分鐘
src
src
src
src
src
src
src
src
src
src

!! NVIDIA 連勝創歷史新高,台股 AI 族群分化,廣達重挫面臨獲利壓力 !!


大家早安!這是今日【AI伺服器數據晨報】。(詳情請看附圖)

美股 AI 晶片龍頭 NVIDIA 上漲 1.2% 創歷史連勝紀錄,帶動上游設計族群情緒。然而,市場呈現明顯的結構性分化,下游代工大廠廣達重挫 4.49%,反映組裝端面臨成本壓力與獲利擔憂。隨台積電財報即將發布,法人操作趨於謹慎,資金正重新在供應鏈上下游進行重新配置。


本報告梳理今日開盤前需留意的產業變數與客觀數據:


1. 大盤溫度與總經客觀指標

從總經儀表板來看,市場進入分歧期,法人期貨部位仍維持防禦水準:

市場熱度與風險: 美股 VIX 恐慌指數維持在 18.17 的正常區間。台幣匯率報 31.586,貶值趨勢有利出口股毛利,但需留意整體資金水位。

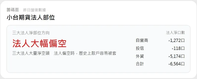
法人期貨籌碼: 小台期貨三大法人淨空單縮減至 6,564 口(外資空單 5,174 口,自營商空單 1,272 口),法人態度維持謹慎,靜待重磅財報指引。

台積電 ADR 溢價: ADR 小跌 1.26%,對台股溢價率微降至 +13.67%。外資單日買超台積電現貨 4,826 張,市場聚焦今日法說會。


2. 產業鏈動態與邏輯推演

昨日盤後訊號顯示,AI 需求動能正向特定利基零組件靠攏:

上游設計與量子運算題材升溫:

產業推演: NVIDIA 連勝反映市場對 AI 晶片需求持續樂觀。量子運算 CEO 稱超越 ChatGPT 時刻已到,預期推升整體半導體估值。AMD 即將推出 MI450 晶片,競爭加劇可能影響後續定價權。

散熱與高速傳輸族群獲資金支撐:

產業推演: 台達電 (+2%)光寶科 (+0.95%) 持續獲外資買超,顯示散熱產品 ASP(平均售價)提升幅度仍具吸引力。嘉澤大漲 6.74% 反映 400G/800G 產品滲透率帶動營收成長。

下游代工面臨零組件交期拉長:

產業推演: TrendForce 預估 2026 伺服器出貨增 13%,但零組件交期拉長抑制通用型伺服器成長,導致 廣達 (-4.49%) 出現獲利回吐壓力。


3. 籌碼與價量背離觀察

根據昨日盤後數據,篩選出以下板塊與個股的異常現象:

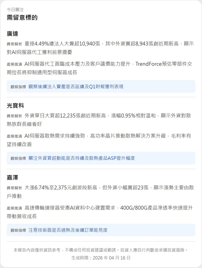
廣達 (2382):

觀察指標: 重挫 4.49% 且遭外資大賣 8,943 張創近期新高。需觀察 Q1 財報獲利表現,及法人賣壓是否具延續性。

光寶科 (2301):

觀察指標: 外資單日大買逾 1.2 萬張創近期新高,但股價僅微漲 0.95% 表現溫和。顯示外資逢低卡位長線看好,關注後續買盤動能。

嘉澤 (3533):

觀察指標: 大漲 6.74% 創波段新高,但外資小幅賣超。顯示漲勢主要由國內資金或散戶推動,需注意技術面是否過熱及後續訂單能見度。


【免責聲明】 本晨報內容均彙整自公開資訊與客觀數據,所有產業推演皆基於供應鏈上下游之商業邏輯,不含任何主觀預測,亦不構成任何買賣、建倉或持股之投資建議。投資人應審慎評估風險並自負盈虧。

盤股-avatar-img
盤股喜歡這篇
avatar-img
加入討論
avatar-avatar
盤股
更新 發佈閱讀 4 分鐘
src
src
src
src
src
src
src
src
src
src

!! NVIDIA 連勝創歷史新高,台股 AI 族群分化,廣達重挫面臨獲利壓力 !!


大家早安!這是今日【AI伺服器數據晨報】。(詳情請看附圖)

美股 AI 晶片龍頭 NVIDIA 上漲 1.2% 創歷史連勝紀錄,帶動上游設計族群情緒。然而,市場呈現明顯的結構性分化,下游代工大廠廣達重挫 4.49%,反映組裝端面臨成本壓力與獲利擔憂。隨台積電財報即將發布,法人操作趨於謹慎,資金正重新在供應鏈上下游進行重新配置。


本報告梳理今日開盤前需留意的產業變數與客觀數據:


1. 大盤溫度與總經客觀指標

從總經儀表板來看,市場進入分歧期,法人期貨部位仍維持防禦水準:

市場熱度與風險: 美股 VIX 恐慌指數維持在 18.17 的正常區間。台幣匯率報 31.586,貶值趨勢有利出口股毛利,但需留意整體資金水位。

法人期貨籌碼: 小台期貨三大法人淨空單縮減至 6,564 口(外資空單 5,174 口,自營商空單 1,272 口),法人態度維持謹慎,靜待重磅財報指引。

台積電 ADR 溢價: ADR 小跌 1.26%,對台股溢價率微降至 +13.67%。外資單日買超台積電現貨 4,826 張,市場聚焦今日法說會。


2. 產業鏈動態與邏輯推演

昨日盤後訊號顯示,AI 需求動能正向特定利基零組件靠攏:

上游設計與量子運算題材升溫:

產業推演: NVIDIA 連勝反映市場對 AI 晶片需求持續樂觀。量子運算 CEO 稱超越 ChatGPT 時刻已到,預期推升整體半導體估值。AMD 即將推出 MI450 晶片,競爭加劇可能影響後續定價權。

散熱與高速傳輸族群獲資金支撐:

產業推演: 台達電 (+2%)光寶科 (+0.95%) 持續獲外資買超,顯示散熱產品 ASP(平均售價)提升幅度仍具吸引力。嘉澤大漲 6.74% 反映 400G/800G 產品滲透率帶動營收成長。

下游代工面臨零組件交期拉長:

產業推演: TrendForce 預估 2026 伺服器出貨增 13%,但零組件交期拉長抑制通用型伺服器成長,導致 廣達 (-4.49%) 出現獲利回吐壓力。


3. 籌碼與價量背離觀察

根據昨日盤後數據,篩選出以下板塊與個股的異常現象:

廣達 (2382):

觀察指標: 重挫 4.49% 且遭外資大賣 8,943 張創近期新高。需觀察 Q1 財報獲利表現,及法人賣壓是否具延續性。

光寶科 (2301):

觀察指標: 外資單日大買逾 1.2 萬張創近期新高,但股價僅微漲 0.95% 表現溫和。顯示外資逢低卡位長線看好,關注後續買盤動能。

嘉澤 (3533):

觀察指標: 大漲 6.74% 創波段新高,但外資小幅賣超。顯示漲勢主要由國內資金或散戶推動,需注意技術面是否過熱及後續訂單能見度。


【免責聲明】 本晨報內容均彙整自公開資訊與客觀數據,所有產業推演皆基於供應鏈上下游之商業邏輯,不含任何主觀預測,亦不構成任何買賣、建倉或持股之投資建議。投資人應審慎評估風險並自負盈虧。

盤股-avatar-img
盤股喜歡這篇
avatar-img
加入討論