有一個人,連續10年發布他對於「趨勢」的觀察與分析,而且他的解讀有九成以上符合後續發展,你會不會想讀一下他的趨勢報告?
《洞見趨勢》的作者羅希特巴加瓦原本在廣告公司任職(先後在李奧貝納與奧美服務15年),在2010年時,他覺得當時所讀到的一些趨勢解讀報告都太過表面淺薄,甚至背後原來是某些企業為了推廣自家服務的內容行銷廣編文,因此讓他起了「閃開,讓專業的來」(誤)的念頭。
他製作了一份大約20多頁的簡報,歸納出15項他觀察到「進行中」且「將持續發生影響」的趨勢。這份文件廣為傳播之後,被數十萬人轉推或瀏覽,這意料之外的關注度,進而讓羅希特巴加瓦有了想繼續做趨勢解讀的動力。

之後每年一月,羅希特都會發布他的年度解讀報告,持續了10年,由原本的簡報衍生為電子書與紙本書,而他也在2015年從奧美離職,創立自己的公司,提供與趨勢解讀相關的服務。
2020年的《洞見趨勢》由於是10週年,書中內容除了「2020趨勢解讀」之外,也包含了「如何進行趨勢解讀」與「2011~2019的趨勢解讀回顧」兩個部分。在「2011~2019的趨勢解讀回顧」中,你可以看到在9年之中他作出了135項預測,羅希特用A、B、C、D為每一項預測做評分,其中 A 有 87 項、B 有 40 項,佔總數的 94%,表示他對趨勢的判讀有一定的信度。
《洞見趨勢》的內容相當值得一讀,我因為在我的直播影片中介紹了這本好書,因此也順便把書中的十項趨勢整理成簡報,以下就分享這份簡報的內容,主要是書中的第二部分「2020十大洞見趨勢」的精華摘要。
2020十大洞見趨勢
- 強化個人特質:人們更用心經營自己在現實生活與網路上的形象。
- 打破性別框架:撕下對於性別的各種標籤,接納差異。
- 速成的知識:碎片化的知識利於吸收卻難以深入。
- 懷舊復古風潮:科技化的日常促使群眾想重溫過去的實質化生活。
- 人性化的體驗:科技化讓人感到疏離,進而期待人性化的溝通。
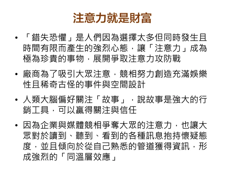
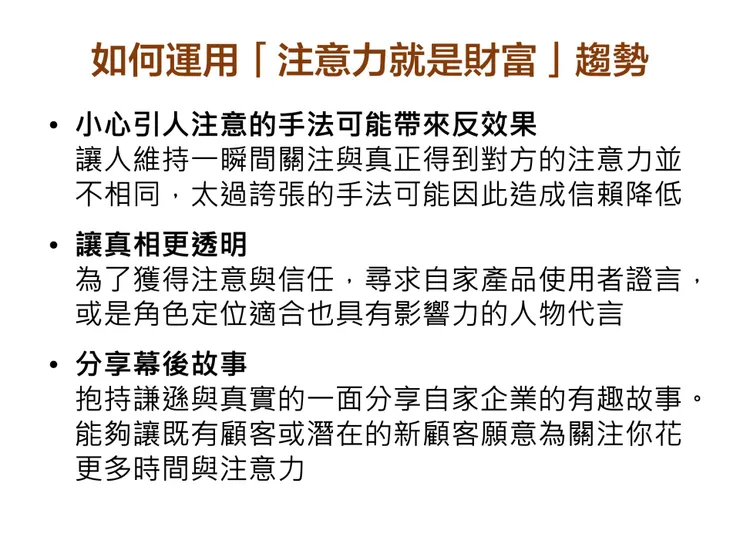
- 注意力就是財富:注意力變成稀缺資源,贏得信任成為首要關鍵。
- 有目標的獲利:除了獲利,企業也需考量社會責任與永續價值。
- 數據爆量:如何善用數據、解讀數據成為重要能力。
- 科技保護與偵測:生活脫離不了科技,透明化的規範才能保護隱私。
- 流動型商業模式:打破產業之間的分野,建立創新思維。
以下文中用簡報截圖讓手機閱讀的朋友可以直接瀏覽簡報內容,也提供PDF檔案下載連結,讓讀者直接下載簡報閱讀。




































立即付費訂閱,每月即可閱讀到 3 本商業好書的介紹與完整簡報,且 11/25 前凡付費訂閱就額外贈送一個月閱讀權限!
- 以下是老查的直播介紹《洞見趨勢》這本書:
- 以下是Slideshare簡報:

























