上周六早上我們學校舉辦了資優教育鑑定與安置說明會,許多家長擱置自己的假日時間,來到學校想了解資優班能提供什麼樣的教育與資源。其中不乏外校的家長,有一些可能孩子目前就讀的學校內是沒有設置資優班的。經由老師的分享,大概可以知道我們學校的資優生人數是新北第二多,第一多是秀朗國小,有90幾位資優生,我們學校則是50幾位。整場聽下來可想而知人數多的學校資優班的規模相對也較大,制度、師資也會較完整,我聽到有學校還有只有一個學生的......

Q1.請問資優班是怎麼樣的上課方式?
這一題是以我們學校為例。我們學校是小組的方式上課,同一組的都是同年級學生,一組最多3-6人,上課以討論、實作的方式為主。跟原班以老師為主導,強調單一知識授予的方式不同。這一題有家長將這樣的方式理解為大學的社團活動,好像對又好像不對,因為大學的老師不會管社團。


Q2.請問小孩上課的時間是什麼時候?
學生如要上資優班的課是採抽離和外加兩種方式。抽離是抽原班導師的課,至於要抽哪一堂課會跟原班的老師討論,會以學生的狀況為主。所以每學期的一開始就要跟好多導師開好多排課的會議,非常忙碌。基本上我們認定來上資優班的孩子在原班的學習狀態已經很穩定、良好。資優班老師不會負責他原班的學習狀況。所以小孩如果有原班的課沒上到要自己回去問同學、問老師,以及完成指定的作業。外加則是利用早自修和午休的時間。

Q3.請問孩子在上課時間有其他的社團活動該怎麼辦?
有家長詢問孩子早自修要參加弦樂團等等,如遇衝堂該怎麼辦。來資優班的孩子來自不同班級,實際開學後孩子的確會有很多的活動,有些是學校的體育校隊,打比賽的時候可能一整周都不能來。學校的事務可以拿公假單來請假,其他班級的個別活動可以提早跟資優班老師請假,如有的班級會需要練習英文歌之後要去比賽之類的。其實就是多方的溝通聯繫,也希望孩子自己能學會時間管理。

Q4.請問孩子在學校因就讀資優班被貼標籤,心理受創怎麼辦?
有家長說她聽到有資優班學生在原班級被貼標籤,被霸凌的案例。班級的其他小朋友認為資優生每一科就一定要都很好,或是一定要是班上最好的,因為他沒有而嘲笑他。這部份我們的輔導主任有回答:學校有三級的輔導機制,學生有這方面的需求都可以申請。(關於學校的輔導機制我之後研究後來作完整的分享)。





Q5.請問中和國小資優班的上課特色是什麼?
中和國小資優班的特色是學校重視資優生對校園、甚至校外的回饋,老師重視跨領域教學、團隊合作的實作和討論。如過去有讓資優班學生主導,老師輔助辦理給校內其他學生的闖關活動。這學期我們每組正在進行的科學玩具研發與製作的對象也是在聖誕園遊會時校內的小朋友、資源班的學生。另外資優班也會邀請校外講師或進行多次校外教學,也有跨校合辦的活動,讓學生的視野不只侷限在自己的學校,能看到更廣闊的世界。



Q6.請問資優班的師資有沒有經過鑑定?
資優班屬政府外加的服務,師資也是另外聘的,老師都經過學校公布的規定與正式的教甄流程聘入。




Q7.請問資優班有沒有期中、期末的考試或其他評量方式?
我們學校沒有成績單的模式來給學生打分數。老師平常就和學習小組有非常緊密的工作關係,故在課程的進行中就會予以督導。另外我們也有專屬的聯絡簿,上面會記錄學生每一次的學習狀況,也是用來和導師、家長交流的媒介。



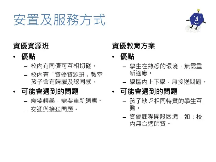
Q8.請問我的孩子通過資優鑑定,但學校沒有資優班,我需要轉學嗎?
有家長在會上直接問現場有沒有教育局的人,因他的孩子通過鑑定考試,但學校沒有資優班,他認為孩子沒有在學校受到適合的教育。在場也有許多孩子正在就讀其他學校的孩子。由於新北市幅員廣大,又不是所有的學校都有設置資優班,若要轉學,家長又擔心接送的問題。這部份我們就真的沒辦法替家長做決定,我們只能說明我們學校能夠提供的服務。

Q9.請問我的我的孩子讀資優班後到國中具體可以獲得什麼能力?
以我們學校為例,雖強調跨領域與任務式的學習,但原則上四個老師還是有分科目:語文、數學、自然和創造力。在中年級時該科老師會讓學生做更深入的思考或學習,高年級後則大多是團隊完成任務的方式(如這學期學生在11月要參加新北市的科學嘉年華,需要作出實品參與攤位比賽),到了六年級,孩子需要依據興趣選定一個欲研究的主題進行獨立研究,整個研究的產出就如大學寫論文一樣,有正式的格式、嚴謹的方法,最後還要在區域內對其他學校、評審教授進行發表。這個挑戰可是我們大人也都會覺得不簡單的挑戰!
























