三國演義中,劉備死後,司馬懿獻計曹丕,五路攻蜀,諸葛亮一路一路化解。國發會一次九項打房政策,我們一項一項來,但為了避免文長慎入的情況,我們分幾天來看。
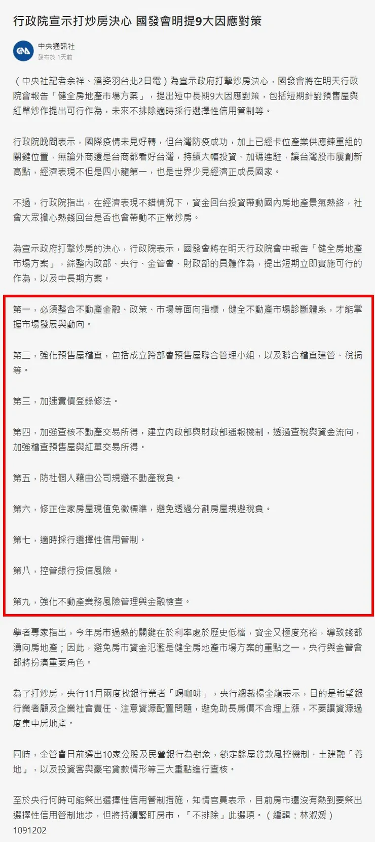
國發會第一項:「必須整合不動產金融、政策、市場等面向指標,健全不動產市場診斷體系,才能掌握市場發展與動向」。
è這項說的很好,但是沒有重點,跳過。
國發會第二項:「第強化預售屋稽查,包括成立跨部會預售屋聯合管理小組,以及聯合稽查建管、稅捐等」。
國發會第三項:「加速實價登錄修法」。
國發會第四項:「加強查核不動產交易所得,建立內政部與財政部通報機制,透過查稅與資金流向,加強稽查預售屋與紅單交易所得。」。
è第二~四項都在講「預售屋市場」,我在之前的三篇文章有談過:
l 2020-11-10 什麼是預售屋的紅單? https://vocus.cc/article/5faab177fd89780001294f86
l 2020-11-11 預售屋的秘密 https://vocus.cc/article/5fabfc04fd89780001f011d6
l 2020-11-13 真正的土地正義-禁止預售房屋市場 https://vocus.cc/article/5faeb322fd89780001f40081
預售屋在台灣成了金融遊戲,紅單成了一種另類選擇權,如果這種快錢在全國風行,大家都不工作了,炒紅單就好了,那幾乎就是複製美國大蕭條前夕,全國炒股票的歷史。
打蛇打七寸只要控制住預售屋,就鎖住新成屋,中古屋又不可能高於新成屋,法拍屋又低於中古屋,房市調控的目標就完成了。
只是要怎麼控制?是真的要控制?還是假打房動作,博「土地正義」的美名,卻行「收稅」之實。 這高招確實對執政者是一箭雙鵰,但「執政者」的正義,是「百姓」的正義嗎? 在「真正的土地正義-禁止預售房屋市場」一文中,已說明。
投資不是算命仙,好像報人明牌,神機妙算、鐵口直斷才值得關注,投資要關注的是自已的心,首重風險,切忌貪得無厭,永遠要為自已留一套退路。
從大方向看趨勢,請追蹤「茶老闆的賞屋團」並參加「不動產房價輕鬆學」、「零基礎買屋裝潢實戰班」,從趨勢、市場、價格、點位四個面相,找出不敗買房大戰略。





















