現在的國文課對學生或對老師而言,最大的挑戰可能是教學「思維」的轉變。
如果從最現實面的學測角度來看,這對老師及學生而言,最困擾而焦慮的應該會有以下幾種情況。第一,課本裡的知識基本功、重要選文必須要確實掌握,第二,會覺得混合題組到底是什麼東西,有點可怕,第三,國寫的分數占一半,又有知性跟情意,這個也讓人很焦慮,最後,國文一個禮拜只有4節課。面對這樣的改革,如何提升效率,化繁為簡,掌握核心,就成了老師與學生共同要面對的事情。因此,老師的教學要能提升效率,學生的學習方向要明確,且不會疲於奔命就成了相當重要的事。
對學生而言,國文教學及大考的重要目標,不外乎就是透過「課本範文」掌握「閱讀技巧」,提升「閱讀能力」。再者,學生要能具備能力閱讀相關素材,且能回答「閱讀型」問題(包含一般題及混合題)。最後,學生要試著讓自己與文本產生連結,進而結合「個人經驗」,以適當「寫作手法」來表達自己的經驗、感受及省思(國寫)。 如此看來,對老師而言,教學主要的重點之一即是閱讀、思辨、感發、寫作能力的培養,因此,如果在備課與命題方面,能從「課本範文」出發,結合相關議題及素材,以「閱讀教學」角度進行教學、命題,也許是會較有效率的方式。
所以,同一份素材,尤其是經典文章,老師或許就可以思考如何使用,才會讓教學、命題更有效率,以下從教師「備課」的角度來說明。
透過以下脈絡來處理經典素材,或許可以讓一篇素材有效率的發揮其功能:
(一)文本解讀與分析→(二)閱讀教學(編制閱讀教學學習單)→(三)知性思辨、情意感發引導(編制討論題學習單)→(四)命題1(閱讀選擇題、混合題)→(五)命題2(國寫)
1.文本解讀:老師可根據不同「文本類型」及「判讀重點」進行分析,掌握脈絡。
2.閱讀教學學習單:在這個脈絡之下,結合PISA閱讀素養來命題,
3.討論學習單:這個部分與閱讀教學學習單不同點在於,可以設計一些較開放性、具議題思辨性,且扣合文本核心問題的題目來引導學生進行知性思辨,或情意感發。
4.閱讀題:掌握並確認問題層次,進行閱讀題命題。
5.國寫:確立測驗目標,並蒐集相關文本進行命題。
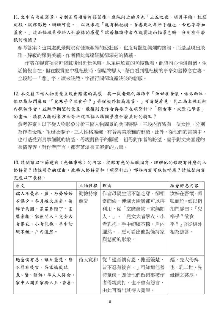
以下就以〈項脊軒志〉為例子來說明:
備課及命題流程:
(一)解讀文章→(二)編製閱讀學習單【基礎、進階】→(三)命混合題:掌握問題點、尋找素材→(四)命國寫題。
(一)解讀文章:
解讀此篇文章後,會發現這篇文章在形式及內容上,有以下重點可以討論:
1.【記敘】空間書寫:空間描繪、今昔變化
2.【記敘】事件書寫:素材選擇、瑣事(女性聲影)
3.【記敘+抒情】事件→情感(如何透過瑣事來描寫情感)
4.【記敘+抒情】空間→情感(以景/意象寫情)
5.作者志向(從重要他人的關愛與期許寫對自己的期許)
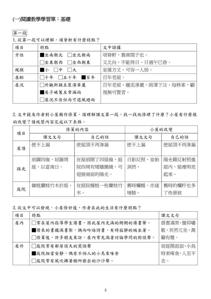
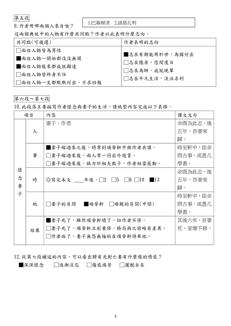
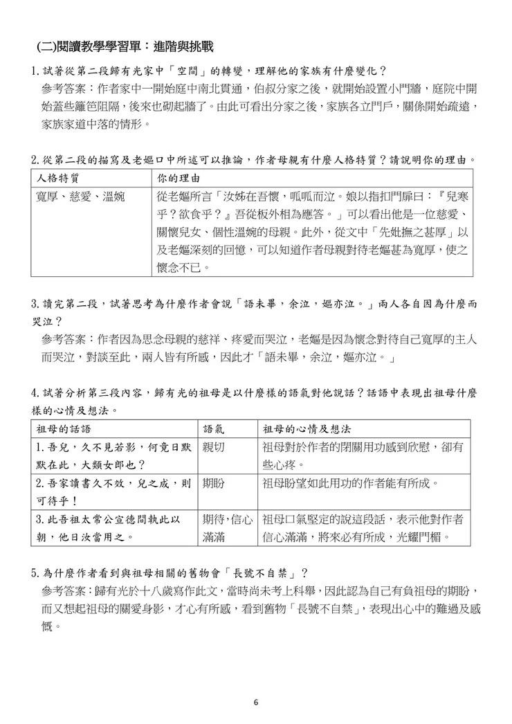
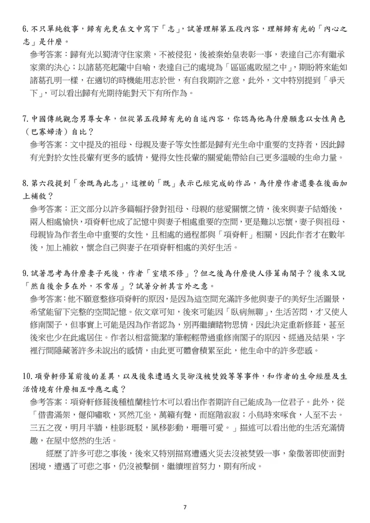
(二)編製閱讀學習單【基礎、進階】







(三)命閱讀題
在命題時,就從以上文本分析出來的各項〈項脊軒志〉閱讀討論重點當中,聚焦「用瑣事來寫情感」的主題(其實每個點都有可以延伸或深化之處,可以自己挑選),選用了林達陽《青春瑣事之樹.擁抱所有的海浪》素材來設計文白對讀的題目,考量文本的長度等,最後從兩文中選出以下兩段:
資料甲
余既為此志,後五年,吾妻來歸,時至軒中,從余問古事,或憑几學書。吾妻歸寧,述諸小妹語曰:「聞姊家有閤子,且何謂閤子也?」其後六年,吾妻死,室壞不修。其後二年,余久臥病無聊,乃使人復葺南閤子,其制稍異於前。然自後余多在外,不常居。
庭有枇杷樹,吾妻死之年所手植也,今已亭亭如蓋矣。
(節錄自歸有光〈項脊軒志〉)
資料乙
十七歲的時候我在想些什麼呢?我已經不記得了,但我記得許多與十七歲相關的事:炎熱的夏天,明亮的港灣,微風海洋,金色的陽光曬著排球場。我有過一些很重要的朋友,其中有些跟我一樣穿著白襯衫、卡其褲,我們打球,一言不合有時也打架,打完灰頭土臉爬起來,罵髒話,然後沒事人一樣的一起去吃冰。
另一些朋友,很重要但常常令我疑惑「到底算不算是朋友啊」的朋友,她們穿白衣黑裙,胸前繡著紅槓,有飛揚的頭髮,愛笑──其中有一個笑得格外好看,但又愛哭,很麻煩。有時候我們一起去看海,風很大,我們坐在高高的堤防上,海浪在沿岸堆放的消波塊裡推來撞去的,嘩嘩的響。我對她說,我喜歡寫詩。她問,寫詩是什麼感覺呢?我說,這很難解釋,大概就像這樣,我指指那些撲打進消波塊裡的海浪,故弄玄虛的說,要推敲,各種立場,複雜的思考,必須顧慮唸起來的聲音,要美,就像……。我邊說邊偷偷看她,聲音在海風裡飄飄忽忽,很不踏實。但她出神望著遠遠的海,很堅定的樣子。她聽到我說的話了嗎?我們不打球也不打架,但為什麼就是沒辦法沒事人一樣一起去吃冰吶……
(節錄自林達陽《青春瑣事之樹.擁抱所有的海浪》)
關於兩段資料脈絡的掌握,以甲為例,可分成三大部分,分別為「和妻子的互動」、「妻子過世之後項脊軒的變化」、「種植枇杷樹」。資料乙也可分成三部分,分別為「他仍記得十七歲的瑣事」、「和那群男性朋友的互動」以及「女性朋友的互動」。
為了讓學生試著從瑣事的描寫,推敲出背後的情感,這也是本題重要的評量目標,因此在設計上,或許可以根據這個目標,讓學生完成以下題目:(原題組即針對上述目標,設計2-3題選擇題及非選擇題,囿於篇幅,在此僅以此題為例。)

(四)命國寫題
在此階段,希望能學生能掌握透過「生活瑣事」來抒發對「人」的情感的能力(目標與閱讀題一致,希望學生從文章判讀到寫作能有更連貫的練習,評量的目標也會較清楚),因此,設計以下題目:
讀資料甲、乙二文,分項回答下列問題。
問題(一):請根據甲、乙二文,分別說明作者如何透過尋常瑣事,書寫對人物的深刻情感?文長約150-200字。(占7分)
問題(二):有些時候,我們對人的深刻感情,會使生命中尋常的片段不再尋常。試著以「那件尋常瑣事」為題,寫一篇文章,結合你生命中的尋常瑣事,書寫與他/她的難忘回憶,並抒發心中的感受。(占18分)
學生作品:
1.問題一:佳作
由甲文中可知作者歸有光描寫了他和妻子的生活瑣事,描寫了他的妻子嫁給作者後,在項脊軒跟著他讀書、聊古事,敘述他們的日常,平淡而清閒。妻子過世後,作者已無心修葺家園,獨留他一人過著無趣的日子,凸顯其對妻子的思念。乙文則透過跟兄弟的相處對比和心儀的女孩談話的生澀與害羞,凸顯出對女孩的喜歡,導致不那麼自然的談吐,同時也凸顯男孩內心的那份真誠,毫不掩飾的情感。(臺北市立南湖高中16TH 310 鄭荷君)
→老師說:
針對甲文,鄭同學清楚寫出歸有光利用與妻子讀書、聊古事等日常瑣事,寫出對妻子的感情是在無趣日子中的日日思念。針對乙文,鄭同學點出作者利用「對比」凸顯對心儀對象的羞怯,同時也肯定男孩真誠、不做作的感情。鄭同學能用自己的話完整寫出題目要求的所有元素(瑣事、寫作手法、感情),故能得到高分。
2.問題二:事件、場景、情感的描寫細膩的片段
初光乍亮的魚肚白被絲絲爆裂性的火花揭開序幕,隨手一撈而呈現眼前的分秒流逝是那引彈,引燃每個分秒必爭的天光。
那一段怒氣和不悅交錯的早晨,常常在怯怯的望著爸爸的背影之下抵達學校,屢次匆忙慌張造成情緒衝突,使我更不敢開口要求爸爸載我上學,雖然多次遭到責罵,但他卻總立刻轉身,披起外套,叮囑我多穿一件,然後就在那厚實而又令人心安的背影,愧疚加後悔把那不理性壓下。
疾馳的車揚起陣陣的風,爸爸的關心就在空氣撞擊下也打入我的心坎,望著撐起一家家計的背影,肩頭彷彿可望盡歲月刻痕,每一分都是永恆的父愛,每當望著這溫暖而厚實的肩頭,感動和愧疚在胃裡翻攪著,我告訴自己,擁有這份愛是我這一生最大的幸福,搭著爸爸的肩頭,我想我應該在那份溫暖裡,更加成熟而茁壯。(臺北市立南湖高中13TH 307吳亭瑩)
→老師說:
吳同學開頭三句便埋下了後段伏筆(畫線處),十分能引發讀者好奇心。且能將短短的車程,透過描繪細膩的心理活動展現出對父親的感情,既無拖沓之感,取材又耳目一新,是難得的佳作。
3.問題二:〈那件尋常瑣事〉佳作
太陽光灑在了充滿砂石的柏油路上,微風輕輕地吹過,空氣中瀰漫著溫暖。我坐在一個小攤販裡,吃著冰,卻無法嚥下一口冰,直到它融化。
在國二時,一位女孩踏進了我的生活,住進了我的心裡。放學後,我們經常牽著對方的手,在學校附近閒逛,在夜市裡吃吃喝喝,在精品店裡買衣服。有一天,她睜著天真無邪、水汪汪的大眼睛看著我,希望我能帶她去吃冰,然而整條街卻只有一家攤販賣著冰。
我們走進攤販,映入眼簾的是老舊不堪的裝修,桌椅也僅有兩三張,於是我們找了個位子坐下,當我們打算點冰時,發現這家店只有一種口味的冰。在冰送上來的同時,我看見她臉上充滿著喜悅,興奮的心情使她的嘴角上揚,而她也迫不及待地拿起湯匙,一口接一口吃著。我望著她那幸福的笑容,我也拿起湯匙吃了一口,令我驚艷的是,那只有一種口味的冰在她的陪伴下,竟是如此美味。
有了這次吃冰的經驗,我們就時常光顧那家小攤販,點著一碗冰,你一口我一口地吃著。這件事儼然已成為一種習慣,也是我和她生活中最尋常的一件瑣事。
國三那年夏天,因會考將近而衝突不斷,我們分手了。那一年,我的心就如被一把利刃劃開般地不停刺痛、流血,少了她的陪伴,心中缺了一塊位置。直到我畢業,重新回到那間小攤販,那攤販重新裝修過了,但仍舊只有一種口味的冰。我點了一碗冰,但我絲毫未動,任憑它擺著。桌上的水漬不是冰融化造成的,而是我滑過臉頰的淚。(臺北市立南湖高中16TH 310 陳家祐)
→老師說:
1. 陳同學的取材適當,雖然不是特別有新意的事件,但在「只有一種口味的冰」聚焦之下,這件吃冰瑣事反倒也變得十分特別。
2. 陳同學善用「對比」,利用裝修後的攤販與自身分手經歷結合,以依舊只有一種口味的冰象徵著對前女友的留戀與懷想,形成極大的對照與衝擊感。
3. 陳同學細膩描繪與女友吃冰的細節與動作,將讀者帶入那甜甜膩膩的幸福氛圍之中,也將文末獨自一人點著冰卻食不下嚥的悲傷情緒渲染更大。
4. 從陳同學與女友吃冰的這件瑣事中,可以感受到他對女友的愛意和寵溺,對前女友的思念與哀傷。可謂是符合題意要求藉瑣事表現出情感的好作品。
或許,現在的國文課堂時間真的有限,因此,如果把「範文教學」、「國寫」、「閱讀及混合題」等都視為國文拼盤中的每一小盤,在短短四節課中,必須要在課堂上把「每一盤」都處理完,可能會因為時間不夠而讓「教」與「學」都力不從心。
教學及考試的範圍看似很大,但是只要掌握核心,以課本範文為出發點來進行一系列閱讀寫作教學的設計,對學生來說,學習可能會更有效率,老師在備課也會更有方向感,也會更省力一些!
最近幾天有多位朋友跟我說他看到了我在三民《國文快遞》的那篇專訪(雖然我還沒有看到實體),其實我想講的就是這個想法。重新看了一遍那篇專訪,想一想,也許用一個大家熟悉的範例跟大家分享,可能會比較好傳達相關的概念及經驗,因此就以這個上次到基隆高中分享的例子來跟大家簡單聊聊囉!
http://www.grandeast.com.tw/Chinese/Delivery
〈素養命題學問大——專訪南湖高中黃健綸老師〉,《國文快遞》第109期,三民書局
資料來源:
黃健綸等《議起玩國文》,三民書局
黃健綸、呂旻勳、黃莉吟《綸的閱讀寫作教室》,三民書局(預計一月出版)





















