新冠肺炎疫情肆虐,投資環境丕變,文章純為觀察心得分享,無股票投資勸誘之意,投資股票前應審慎評估並自負盈虧。
喜歡承熙的文章請給「愛心」讓我知道喔!
電梯是典型的民生消費品,台灣電梯前三大業者之一的崇友 ( 4506 ) 是不少投資人存股的標的,原因不外是優秀的獲利能力與穩定的配息。如果打算投資像崇友這樣比較穩健的定存股,事前該檢視哪些地方呢?
( 圖片如果看不清楚,點擊後就會變清晰喔! )
暖身:公司不斷以重訊澄清媒體報導
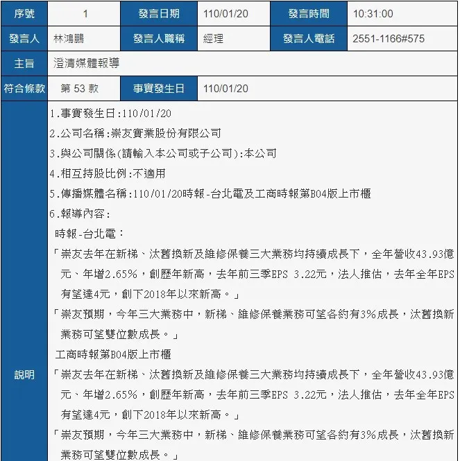
崇友頻頻在公開資訊觀測站發出澄清媒體報導的重訊,從六月至今已經 4 次,引起了承熙的注意。
以 2021/01/20 重訊為例,因為媒體報導說:「崇友去年在新梯、汰舊換新及維修保養三大業務均持續成長下,全年營收 43.93 億元、年增 2.65%,創歷年新高,去年前三季 EPS 3.22 元,法人推估,去年全年 EPS 有望達 4 元......。」以及「崇友預期,今年三大業務中,新梯、維修保養業務可望各約有 3% 成長,汰舊換新業務可望雙位數成長。」所以崇友趕緊以重訊澄清,說是純屬臆測。

更早的 2020/06/01 媒體則是說:「...崇友(4506)有效訂單 4,300 台,金額達 50 億元,...今年營收年成長 2%~3%」、「目標下修,與去年至少持平,整體毛利率維持 30% 以上。」所以崇友也發布重訊澄清。

這種因為媒體報導而被公司以重訊澄清者不勝枚舉,承熙習慣「中性」看待。這點雖然不必檢視,但這類新聞大多是問過公司後的說法,雖然過於樂觀,但某種程度而言也是正面象徵。

★ 參考文章:【SOP】散戶閱讀新聞的理想三階段,錯誤又過度的追新聞將摧毀投資路
一、股利政策
投資定存股有個最大要求,就是配息必須比銀行定存高,而且要穩,所以這是第一個要檢視的地方。
(一) 股利政策是否穩定?
- 公司的明文規定:
崇友年報對股利政策訂有明文,如果當年度無重大資本支出時,盈餘在扣除該提繳的後,50% 以上會配息出來,而且其中的 80% 必須是現金 (雖然有但書),這對喜歡現金流的投資朋友可說是福音。

至於實際的發放情形呢?下圖是崇友的歷史股利紀錄,可以發現幾點:
- 已經連續 28 年配發股息,累計達 55.2 元,是配息常青樹。
- 股利越發越多,從 2007 的 0.6 元到 2020 的 2.7元。
- 至少從 2007 至今每年都成功填息,最短 3 天、最長 172 天。
- EPS 從 2006 至今每年均為正數,即便是 2007 至 2008 的金融風暴期間,EPS 還是有 0.81 元與 0.31 元,因此不太需要擔心景氣循環問題。
- 盈餘分配率從早期的 90% 左右,降到最近幾年的 70%。

(二) 檢視結果:
連續配息 28 年很厲害,而且股利越發越多,這部分過關。
▲ 參考文章:
在計算能領到多少股利的同時,也要注意股利政策的變化及其原因,才能讓股利長長久久 (公開文)
二、EPS
配息要穩定甚至越發越多,關鍵在 EPS。
(一) 歷年 EPS:
下圖是崇友 2001 到 2019 的 EPS,雖然前半段每年都大約只有 1 元,但自 2015 起已經連續 5 年 2 元以上,2017 甚至高達 4.4 元。

再看最近 5 年的每季 EPS,除了 2017Q1 暴衝的 2.01 元,從 2017 起每季大致能維持 0.8 到 1.2 元之間,非常穩定,這有利於配發股息。

(二) 檢視結果:
從 2017 起每季 EPS 至少都有 0.75 元,也就是每年 EPS 都 3 元起跳,只要其他方面沒出事,穩健配息就可以指望,這部分又過關。
▲ 參考文章:【SOP】以廣隆 (1537)為例說明如何建立個股觀察( 1 )_個股快篩及損益表 (公開文)
三、部門資訊
之前在中聯資這篇有分享過,「部門資訊」是辨別公司各項生意貢獻度的好幫手,以下用 Q&A 的方式探索崇友:
- 哪一個營業部門利潤比率最高?
維修保養。不論是哪一年 ( 期 ) 維修保養的利潤比率都是最高,有 40 % 以上。 - 利潤比率最高的營業部門其營收比重有沒有上升 ( 即產品有沒有優化 )?
有。維修保養營收比重從 2016 的 37.06%到 2019 的 42.04%,最新的 2020Q3 繼續進步為 42.85%。 - 利潤比率最高的部門其利潤比率有持續提升嗎?
有。維修保養的利潤比率從 2016 的 43.64% 一路上升至 2019 的 46.23%,2020Q3 更高達 47.94%,非常棒。 - 新梯銷售利潤比率逐年下降:
新梯銷售部門的營收佔比至少一半,但利潤比率卻從 2016 的 13.96% 降到 2019 的 9.27%,2020Q3 再衰退為 9.16%。 - 上海崇友利潤比率由負數轉為正數:
這部分前面已經說過。 - 小結:
整體而言,利潤比率最高的維保部門營收比重與利潤比率均持續增加、且中國部門還由虧轉盈,崇友在產品與服務的優化可說「非常成功」,這部分過關。不過,新梯銷售的利潤比率逐年下降但營收比重卻仍高居一半,似乎是個問題。

★ 延伸閱讀:
【SOP】附註及附表,財報有你才完美_以中聯資 (9930) 營業部門資訊為例 (公開文)、
【長期投資 9】除了財報的營業部門資訊,還有三個途徑可以追蹤企業是否持續精進_以邦特為例 (付費文)
四、複利計算
假如你對某支股票很感興趣,那一定也很好奇她過去的複利表現,尤其是打算長期投資者。這段將用「複利計算器」回溯過去幾年投資崇友的結果,以下都假設在年初單筆一次投入 10 萬元,之後都不再投入,但每年的股利再買回股票。
(一) 過去 15 年複利計算結果_年化報酬率 18.2%:
如果從 2006 開始投資,那原始的 10 萬元經過 15 年後會變成 122.98 萬,期間總共領了 21 元的現金股利,年化報酬率是驚人的「18.2%」。
為了避免特定年度的特殊事件導致報酬率亂跳,下面再把回溯時間縮短。

(二) 過去 10 年複利計算結果_年化報酬率 19.8%:
2011 原始投資的 10 萬元經過 10 年後變成 60.85 萬元,期間總共領了 17.8 元的現金股利,年化報酬率則是更驚人的「19.8%」。

(三) 過去 5 年複利計算結果_年化報酬率 24.3%:
再縮短為最近 5 年,回溯結果為 2016 原始投資的 10 萬元經過 5 年後會變成 29.72 萬,期間總共領了 12.3 元的現金股利,年化報酬率則是更更驚人的「24.3%」。

(四) 檢視結果_晚點存股年化報酬率也不差:
從回溯結果來看,晚幾年存股崇友的年化報酬竟然也不差,這應該與轉投資中國的上海崇友「由虧轉盈」有關。
下圖是崇友轉投資中國的損益情形,崇友在中國目前只有上海崇友一間公司,由於中國市場競爭激烈,上海崇友 2013 至 2016 每年都帶給母公司崇友虧損 4 千萬,不過,2017 只剩虧損 2.4 百萬,而從 2018 起則是轉虧為盈,開始貢獻獲利給公司。這部分也過關了。

▲ 複習文章:
【長期投資1】長期投資股票的4個挑選標準 _以裕融(9941)為例,承熙今年領到10萬股息 (公開文)、
【長期投資4】長期投資的5大考驗_以承熙零成本的中聯資(9930)為例 (公開文)
五、估價
(一) 本益比河流圖:
崇友目前本益比 13.71 倍,觀察本益比河流圖,河流趨勢往上,股價在中間偏高的位置。

(二) 現金股利殖利率走勢圖:
再看現金股利殖利率走勢圖,過去 5 年現金殖利率大致在 3.5% 到 6.5% 之間,目前接近 5%,剛好中間。

(三) 檢視結果:不過關!
以上兩種估價法的結論都是不過關,因為股價頂多是「合理價」。
六、維修保養業務之展望
以上簡單用股利政策、EPS、部門資訊、複利計算與估價檢視崇友這支定存股,結果是除了估價以外都非常棒!最後要繼續挖為何維修保養的利潤比率這麼高?以及未來有機會繼續增加其營收嗎?
當獲利越來越高、配息逐年增加,定存股很可能蛻變為投資人更夢寐以求的「定存成長股」。過去幾年崇友是定存成長股,未來呢?
(一) 維修保養是金雞母:
根據 2020/12/22 法說會資料,崇友未來的成長動能有「案源優化」、「汰舊換新」以及「維修保養」三個面向。
下圖是新梯銷售與維修保養數據,可以看出新梯銷售台數、維修保養台數及維修保養收入幾乎都逐年增加,2020 光前三季的維修保養台數就高達 36,809 台,已經超越 2019 全年,維修保養是崇友的金雞母沒有疑問。

(二) 金雞母壽命有多長?
維保這隻金雞母如果壽命綿長就更好了,有三點可以觀察。
- 受惠政府政策的要求:
法說會也提到,官衙門內政部除了訂定 15 年以上的電梯必須提高安全檢查次數以外,更嚴格律定電梯維修保養人員需具備專業技術證照。老年化社會與都市發展的推進有利於維保業務的增加。 - 崇友不只把維保當作金雞母,更把它當作是「責任」:
對股東而言,金雞母當然人見人愛,再根據〈24小時不關手機的總經理!崇友實業游本立:產品一賣出,我要負 25 年責任〉這篇的報導,崇友更把維保當作一種責任看待,這樣的精神承熙讚賞。 - 新梯銷售牽引維保收入:
就像印表機,賣的絕不是印表機本身而已,裡面的碳粉匣等耗材更是銷售重點;同樣的,雖然崇友新梯利潤比率差,但只要新梯或汰舊換新的台數繼續增加,後面的維保業務將源源不絕貢獻營收。
最後要提醒的是,崇友的 Beta ( 貝他值 ) 只有 0.41 非常低,也就是當大盤上漲 1% 她可能只漲 0.41%,相反的,如果大盤下跌 1% 她可能也只跌 0.41%,這也要留意。

以上資料不保證正確,僅供筆者檢討精進之用;大家的留言或指正、給愛心、收藏、贊助或是點擊連結買書,都是我持續寫作的動力。
承熙的「付費訂閱」每月只要不到一杯咖啡 30 元的價格,就可以一窺股票投資的優質內容,訂閱一整年優惠價 280 元;你可以學某些網友一個月一個月地訂,一訂閱就能看全部的文章,這招很不錯;或是覺得麻煩直接訂閱一整年更好,我也歡喜!
- 訂閱承熙之連結 →https://vocus.cc/richard102401/home
- 贊助或追蹤承熙之連結 → https://vocus.cc/user/@richard1024?page=1&tab=new
- 追蹤承熙的臉書






















