
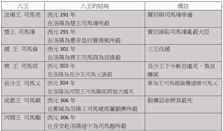
西元290年,晉武帝駕崩,以此為分界點,時代開始走下坡。諸王為爭奪權力,形成16年的內戰,這就是大名鼎鼎的八王之亂。八王之亂是發生於西晉末年間的政治動亂,是一場由西晉皇族為爭奪中央政權而引發的動亂,前後共16年,大致上分為以賈后為主導的第一階段,以及趙王討伐賈后開始第二階段,這之間大約相隔了十年。西晉皇族中參與這場動亂的王不止八個,但八王為主要參與者,且《晉書》將八王統整為一列傳,故史稱「八王之亂」。由於關係相當複雜,先看幫大家整理的八王列表。

八王之亂的引信晉武帝重病時下了詔書,存放在中書省(類似現在立法院),詔書中託叔父汝南王司馬亮及楊皇后之父楊駿共同輔助太子司馬衷 (晉惠帝) 繼位。楊駿怕失勢,從中書省借出詔書,看後不歸還(高招啊!)。晉武帝病情加重時,楊駿要求晉武帝讓他單獨輔政,晉武帝點頭默許(不知道是不是咳嗽還是...XD)。楊駿招來華廙(ㄧˋ)及中書令(立法院長)何劭,口宣帝旨作遺詔,讓楊駿單獨輔政。詔成後華廙、何劭二人拿給晉武帝看,晉武帝視而無言,兩日後於西元290年5月16日駕崩。從此進入了楊氏一族獨攬大權的局面(外戚專政)。但晉惠帝的隊友賈皇后不滿這樣的狀況,於是先與汝南王司馬亮,楚王司馬瑋共謀誅殺楊駿,接著又先後殺害了司馬亮與司馬瑋,掌握朝中實權。賈后奪權後的將近十年之間,重用張華,政局勉強維持安定。(汝南王、楚王下台一鞠躬)

處理完上一代的問題,接下來當然就是處理下一代了。先介紹賈謐,其生父是韓壽(「韓壽偷香」典故的主角),生母賈午是西晉權臣賈充(幫司馬昭策劃殺曹髦的重要人物)的小女兒。因為賈充沒有留下子嗣,賈充死後,在其妻郭槐(ㄏㄨㄞˊ)的堅持下,讓外孫韓謐過繼,成為賈充先前夭折的長子賈黎民的嗣子,襲魯公爵,並改姓為賈。賈謐憑藉貴戚的身份出入宮廷,奢侈無度,不守禮節,怠慢當時的皇太子。
賈后沒有生皇子,晉惠帝的皇太子司馬遹(ㄩ ˋ)乃謝才人謝玖所生。事件的起因是為了婚姻大事,賈后拒絕為太子娶韓壽的女兒以及王衍長女(據說長相甚美,而這之中包含了上一代的恩怨 XD,因為楊駿當時打算將女兒嫁給王衍,但王衍恥於與楊駿結交,於是裝瘋賣傻令事情不成),太子更因賈后為賈謐娶王衍長女而大感不滿,而賈謐亦不退讓,甚至因對太子不禮敬而被成都王司馬穎當面斥責。賈謐於是就向賈后中傷太子,當時人都知道賈后有意廢太子,中護軍趙俊更勸太子先發制人廢掉賈后,但太子沒有聽從。最終在元康九年(西元二九九年),賈后召太子入宮並將其灌醉,逼其寫下言辭悖逆的書信,以此為由將其廢黜,囚在金墉城(洛陽西北,八王之亂時一直被當做「軟禁」的地方),並殺害謝玖。次年再將太子押到許昌囚禁。
眾人對太子被廢都感不滿,尤其殿中將司馬雅及許超都得太子寵信,想救太子,遂向趙王司馬倫的親信孫秀求援。趙王當時以車騎將軍領右軍將軍,得孫秀通報後亦同意幫忙,並作出部署。不過,孫秀卻另有計劃,怕向來被視為賈后一黨的司馬倫即使幫太子也勢不得其信任,未必有利,遂改向賈后施反間計,聲稱禁軍宿衞中有人謀廢賈后、復立太子,以圖借賈后之手殺害太子,接著趙王再以殺太子為理由討伐賈后。流言傳出後賈后果然害怕,趙王及孫秀又力勸賈謐建議賈后殺太子,最終成功令賈后中計,派黃門(宦官)孫慮到許昌殺死太子。
趙王接著準備廢掉賈后,與閻和約定在永康元年四月三日(西元300年5月7日)夜晚一更起事。當晚,趙王對三部司馬(官名,類似禁軍)假傳詔命,聲稱惠帝因太子被殺要命令他廢掉賈后,於是眾人都跟他起事(會不會覺得大家都那麼笨嗎?)。接著趙王又以假詔命過宮門,陳兵道南,命齊王司馬冏率三部司馬的一百人進宮廢后。賈后被廢後,不久就被毒殺。趙王倫不久就自任大都督、督中外諸軍事、相國、侍中,並大封親信。
不過,趙王倫不堪任大事,事事都聽從孫秀,孫秀於是專擅濫權,肆意而為,多殺忠良,和他有私怨的石崇、潘岳也被他誅殺,京中人士都大感不滿。而中護軍淮南王司馬允亦不滿趙王倫等,於是暗中蓄養死士(當年司馬昭也用這招),想要消滅他;而趙王及孫秀皆畏懼得禁軍軍心的淮南王,於是故意晉升其為太尉,實質就是奪其兵權。淮南王憤而起兵,屢敗趙王軍,並逼得趙王躲在樹後狼狽避箭。不過,趙王之子汝陰王司馬虔就派司馬督假稱有詔助淮南王,騙得淮南王下車受詔,乘機殺害他,淮南王的起兵因而失敗。另外參與廢賈后的齊王冏不滿封賞不足,孫秀怕他作亂,於是將其調到許昌。
事後趙王集團將心腹都安置在宮禁要職,孫秀更偽造符命,假作皇帝禪讓詔書,讓趙王於永康二年(西元三〇一年)正月篡位稱帝,並送惠帝到金墉城軟禁。趙王登位後為收買人心,濫授官爵,乃至府庫根本沒有足夠儲備供其封賞,一些人雖獲封爵但沒有璽綬,成為僅是有詔命的空銜。而朝政更全由孫秀所主,不但趙王每事都會問他,連帶已發出的詔命都可被孫秀隨意改易甚至由其自行作詔。
第一回合趙王獲勝!淮南王下台一鞠躬。
三王伐趙
孫秀在趙王篡位後封齊王司馬冏為鎮東大將軍,以圖安撫他。當時齊王與成都王司馬穎及河間王司馬顒(ㄩㄥˊ)皆擁強兵,孫秀很忌憚他們,於是將親信和趙王舊部安插到三人的僚屬中。不過,孫秀等人的行為引起很多人不滿。永康二年(西元301年)三月,齊王謀定,與豫州刺史何勖及龍驤將軍董艾共同舉兵,並派人聯結成都王司馬穎、河間王司馬顒、常山王司馬乂(ㄞˋ)及新野公司馬歆四位宗室。成都王出兵後得各方響應,大軍到達朝歌(河南省鶴壁市)時就有二十多萬人。
自三王舉兵以來孫秀因怕百宮和宿衞將士將他和趙王殺了以結束事件,故一直留在中書省不出。正當孫秀和黨眾籌劃下一步行動時,四月,左將軍王輿就起兵攻討孫秀,在中書省殺死孫秀等人,將趙王及其三名兒子押到金墉城,並從金墉城迎惠帝復位。不久,趙王被賜死,三子亦在廷尉刑訊致死,所有趙王任命的官員都被撤換;河間王在此時仍只到潼關,聞訊退兵;而齊王及成都王都率眾入洛陽。齊王自以首先起兵,於是行事專擅,成都王就聽盧志的建言,將功勞都推給齊王,並以母疾為由,在朝見惠帝及拜謁太廟後就離開洛陽,回到鄴城,贏得四方稱譽。而本因楚王瑋而被貶為常山王的司馬乂亦獲恢復長沙王爵位。
第二回合齊王獲勝!趙王下台一鞠躬。

齊王以大司馬身份掌政,但他隨即大興土木,並沉迷酒色逸樂,不朝惠帝,亦不視朝政,用人唯親,大封親信,甚至加罪不經大司馬府而直接上奏的大臣以及殺害諫臣,種種事跡都令眾人失望,同時大家也就歸心於先前謙退的成都王。溫良恭儉讓果然是好用阿!
其時任翊軍將軍的李含隻身西奔長安,向河間王聲稱受了密詔,獻計讓河間王檄命長沙王乂討伐齊王,待齊王消滅長沙王後再以此為由討伐齊王,並以有名望的成都王接掌政事,河間王遂得建立大功勳。河間王聽從,遂於永寧二年(西元302年)十二月上表稱齊王之罪,率軍東進,並命長沙王乂廢齊王。齊王派董艾進攻長沙王,而長沙王率兵入宮,以天子名義進攻齊王府,兩軍遂在城內激戰。大戰三日以後,齊王兵敗被擒,被長沙王下令斬首處死,梟首曝屍,其他黨羽都被誅殺三族,齊王三子皆被囚禁在金墉城。
齊王下台一鞠躬!

長沙王大出河間王所料戰勝齊王,並以太尉、都督中外諸軍事留在洛陽中主政,遂令原本的計劃不能成事(XD)。河間王於是命李含為河南尹,讓其與侍中馮蓀及中書令卞粹等殺了長沙王。但事與願違,最終李含等人被長沙王所殺。
另一方面,成都王穎雖然以大將軍、錄尚書事身份遙控朝政,長沙王每事亦都會詢問身在鄴城的他,但他還是不欲長沙王在內妨礙他,於是就與河間王聯手要除去長沙王。河間王即以李含等被殺為藉口出兵,成都王司馬穎亦響應,二王聲明要廢掉長沙王權力。河間王派張方率七萬精兵攻向洛陽,成都王就親率大軍進攻,面對二王來伐,長沙王受命為大都督拒戰,兩軍自八月攻戰到十月,最終長沙王擊退來攻的張方,逼其守壘自保,但無法消滅張方軍。另成都王攻至洛陽,朝廷試圖憑藉成都及長沙二人兄弟的關係展開和談,試圖平息干戈,但成都王不允,於是戰事持續。長沙王屢敗成都王軍,殺俘共計七萬人,洛陽雖然爆發饑荒但兵眾仍然堅毅抗敵,連張方也覺得不太可能成功,想要退兵。不過,司空東海王越卻怕長沙王撐不下去,於是在次年(西元304年)正月聯結殿中諸將把長沙王囚於金墉城,眾士兵憤恨戰事功敗垂成,打算救出長沙王以繼續作戰,竟讓東海王下殺機,將長沙王送到張方那裏,以絕眾心。張方於是將長沙王殺死,二王於是取得勝利。
成都王、河間王獲勝!長沙王下台一鞠躬。

成都王戰後獲增封二十郡,升任丞相,但不久就返回根據地鄴城,由東海王守尚書令作為留守。不久河間王更表奏廢掉太子清河王司馬覃(ㄊㄢˊ),立成都王為皇太弟。可是,成都王將洛陽的乘輿服飾都遷到鄴城,殺害他忌憚的殿中禁軍,將宿衞都換成自己的人,表現更是驕奢,有無君之跡,又重用親信孟玖,加上上一年領兵出征荊州亂民張昌時所表現的「恃功驕奢、百度廢弛」,皆令朝野失望。
永安元年(西元304年)七月,成都王當上皇太弟五個月後,右衞將軍陳眕、長沙王舊將上官巳等人於洛陽起兵討伐成都王,復立清河王司馬覃為太子,並奉惠帝出征,司徒王戎、東海王司馬越、吳王司馬晏、高密王司馬略等人亦隨軍,眾達十萬多人。大軍奉天子來攻的消息震動鄴城,成都王亦感害怕,東安王司馬繇當時就勸成都王主動歸罪,但司馬王混、參軍崔曠就勸其抵抗,最終成都王選擇抵抗,抵抗成功之餘還得到了天子,於是下令改元建武,殺死建議投降的東安王,並置百官,生殺大事也由自己決定,並在鄴南郊祀。
此時洛陽由河間王的大將張方控制,而張方軍在洛陽胡作非為,時間久了士兵更有西返長安的意圖,張方此時率兵入宮擄掠並抓惠帝到自己營壘中,更差點要將洛陽宮殿焚毀,接著張方就率軍帶惠帝等人西赴河間王的根據地長安。同時河間王表廢成都王皇太弟之位,遣其歸國,改以豫章王司馬熾為皇太弟。
張方強迫惠帝西遷的行為令天下憤怨,東海王司馬越乘機於永興二年(西元三〇五年)在徐州起兵討伐河間王,並得兗州刺史東平王司馬楙、都督青州諸軍事高密王司馬略、東瀛公、平昌公司馬模、都督豫州諸軍事范陽王司馬虓及王浚等人支持,更獲推為盟主,聲言要迎惠帝東歸洛陽,更得不少朝臣支持。河間王知東海王等起兵,一度打算退讓,接受其送帝還都,分陝而居的條件,但為張方所阻,於是下令免去東海王等人的官職,命其還國,亦派張方率兵十萬討伐。隔年五月,河間王最後所派的馬瞻及郭傳於霸水戰敗後,討伐軍就攻入長安,迎惠帝東歸,河間王則出逃。
在東海王將祁弘護送之下,惠帝在六月返回洛陽,改元光熙。成都王在惠帝東歸被捕,囚在鄴城。同年十月,假傳詔命將其殺死。惠帝東歸後長安由鎮西將軍梁柳所守,但馬瞻隨後就擊殺梁柳,復取長安,並迎河間王回城。十一月,惠帝中毒去世,晉懷帝立,朝政仍由東海王主掌,並在次月藉召河間王入朝任司徒的機會在途中殺害河間王。東海王接著主導晉朝的朝政,直至永嘉五年(西元311年)去世為止。

這場動亂從宮廷內權力鬥爭開始,進而引發戰爭,禍及全社會,造成大量破壞,也加劇西晉的統治危機,成為西晉迅速滅亡的重要因素。八王之亂期間,北方主要少數民族(五胡)匈奴、羯、鮮卑、羌及氐等五族的各個部族趁西晉政權內部空虛,紛紛起兵脫離晉朝控制,並陸續建立割據政權,入駐中原,建興四年(西元316年)西晉滅亡。之後晉室遺族避走中原、至江南地區建立王朝,設都建康,史稱東晉。






















