談到〈諫逐客書〉,過去我們可能會跟學生講一下李斯這個人,然後上一上課文內容,接著分析一下這篇文章的寫作手法。很多備課用書總是指引大家談「說服技巧」,不過我經常在想,單純引導學生了解這篇文章的說服技巧,對他們來說似乎是不足的,說服得以成功,技巧固然是重要因素,但更重要的其實還是情境的掌握,然而,若要掌握情境,就是需要了解被說服者個是什麼樣的人、在意什麼,另一方面,他的論述邏輯是否合理也成了重要關鍵。
觀察高中國文課本中的選文,〈諫逐客書〉是少數結構完整的議論文,因此若能藉此文引導學生理解議論文的閱讀寫作技巧,也是相當適切的材料。此外,引導學生從李斯的生平加以觀察,試著思索他何以成為現在的樣子?並能夠由此提出個人的評價,也是得以發揮的教學重點之一。
根據以往的經驗,我們似乎都會在講題解作者時講一點李斯,在講課文的時候分析一下議論文的寫作重點,如此看來好像兼顧議論文的教學及李斯知人論事主題的討論,然而這都僅達成「認知層面」的學習目標,無法透過教學活動的設計及評量,檢核學生的學習成效。
因此,我就在想,若要能設計「表現任務」,檢核學生學習成效,課程該如何設計才能達到提升學生能力的效果?
再者,同樣的課文在不同類組上課時,是否可以因為各班(類組)學習情況的差異,設定不同的核心目標,進而設計不同版本的教材上課呢?
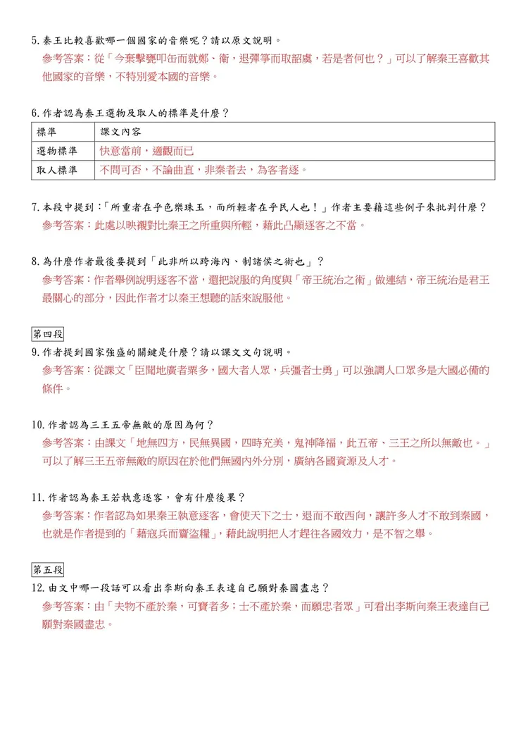
課程規劃
課程規畫可分成兩個部份,首先,先帶學生將文章的詞句釐清,並用檢索訊息為主的閱讀單引導學生掌握〈諫逐客書〉的內容,並在細讀文本的過程,簡要說明該文的寫作動機及目的等。此部分大約需2節課。


第二部分則針對不同核心目標來設計課程。〈諫逐客書〉可以從兩個角度來設計,分別為「議論文的閱讀寫作策略」,及從知人論事的角度來了解「李斯如何成為現在的樣子」並加以評價。
(一)〔版本一〕核心目標一:了解議論文閱讀寫作重點(二、三類)
第一堂:〈諫逐客書〉寫作背景概說、〈諫逐客書〉課文講解(搭配閱讀單)
第二堂:〈諫逐客書〉課文講解(搭配閱讀單)
第三堂:〈諫逐客書〉議論文分析
第四堂:〈李斯論〉議論文分析練習、〈社論〉分析評讀練習
(二)〔版本二〕核心目標二:李斯如何成為現在的樣子?(一類)
第一堂:〈諫逐客書〉寫作背景概說、〈諫逐客書〉課文講解(搭配閱讀單)
第二堂:〈諫逐客書〉課文講解(搭配閱讀單)
第三堂:李斯生平閱讀及統整
第四堂:大家眼中的李斯材料閱讀、討論
第五堂:課後書寫,大家怎麼看李斯?
教學設計
(一)〔版本一〕核心目標一:了解議論文閱讀寫作重點(二、三類)
此部分我先透過〈諫逐客書〉,引導學生分析該文之論點、論據及論證,接著,再針對每一段論據及論證部分,先整理論據的內容,再以○→○→○流程圖方式分析其論證的過程。
本文第一段「臣聞吏議逐客,竊以為過矣。」指出了論點。
第二段作者以秦四君王之例,指出逐客之誤。可請學生先標示出論據及論證部分。
論據:繆公求士,西取由余於戎,……,蠶食諸侯,使秦成帝業。
論證:此四君者,皆以客之功。由此觀之,客何負於秦哉!向使四君卻客而不內,疏士而不用,是使國無富利之實,而秦無彊大之名也。
在論證部分,可引導學生簡化文字,藉此掌握其脈絡,如:
歸納論據:
四君皆以客之功→客無負於秦→秦富強
推論:
假設:四君不納客→秦無法富強
秦富強→君納客則國家富強
第三段一樣先請學生標出論據及論證部分,由此引導學生進行論證的分析。
論據:今陛下致昆山之玉,有隨、和之寶,……,異國之樂也。
論證:今棄擊甕叩缶而就鄭衛,退彈箏而取昭虞,若是者何也?快意當前,適觀而已矣。今取人則不然。不問可否,不論曲直,非秦者去,為客者逐。然則是所重者在乎色樂珠玉,而所輕者在乎人民也。此非所以跨海內制諸侯之術也。
在論證部分,可引導學生簡化文字,藉此掌握其脈絡,如:
歸納論據:
異國色樂珠玉→秦王喜歡
推論:
秦王 →色樂珠玉(異國)→喜愛 →標準不一
→人才(異國)→逐客
假設:標準不一→非跨海內制諸侯之術
第四段則同樣可引導學生找出前提、論據及論證過程
臣聞地廣者粟多,國大者人眾,兵彊則士勇。是以太山不讓土壤,故能成其大;河海不擇細流,故能就其深;王者不卻眾庶,故能明其德。是以地無四方,民無異國,四時充美,鬼神降福,此五帝、三王之所以無敵也。今乃棄黔首以資敵國,卻賓客以業諸侯,使天下之士退而不敢西向,裹足不入秦,此所謂「藉寇兵而齎盜糧」者也。
前提:
國強大→人多地大
論據:
三王五帝→廣納人才→無敵
假設:秦王逐客→有敵
所以:秦王不可以逐客
末段則以「士不產於秦,而願忠者眾。」點出最重要的結論。
引導完學生分析李斯於每一段的論據及論證後,可再進一步試著引導學生從兩個角度思索:
- 你認為李斯這些論據及論證,有什麼可以提出反例,或邏輯不清楚之處?
- 試著站在李斯跟秦王對話的角度,你認為李斯這樣議論,秦王能夠接受的原因為何?是因為他們共同的的思考及前提為何?(從這個角度看,這些論據的選擇及論證的過程,都變得合理了)
引導學生從〈諫逐客書〉掌握議論文閱讀技巧後,接著,我就以姚鼐〈李斯論〉及社論〈警察的存在,如果不是為了保護人民〉為材料,讓學生熟練議論文的閱讀分析,最後試著練習評讀。




(二)〔版本二〕核心目標二:李斯如何成為現在的樣子?(一類)
關於引導學生理解李斯如何成為現在樣子,我在講義提供了三大段材料,分別為李斯生平的說明,太史公評李斯的段落,以及姚鼐〈李斯論〉
在提問的設計方面,除了要能引導學生掌握文本內容外,也要能引導學生觀察李斯是一位什麼樣特質的人,以及,大家如何評價他。
因此,在李斯生平說明的部分,主要有以下提問:
1.李斯何時何地人?
2.統整上文,請以條列方式列出李斯生平的重要事蹟。
3.李斯拜別荀子說:「詬莫大於卑賤,而悲莫甚於窮困。久處卑賤之位,困苦之地,非世而惡利,自託於無為,此非士之情也。」,由此可以看出他怎樣的性格和價值觀?
4.李斯在位極人臣的階段,有什麼樣的體會?
5.成語「東門黃犬」用來比喻什麼?
在司馬遷《史記‧李斯列傳》中對李斯的評論段落,主要有以下提問:
1.世人如何看待李斯的遭遇?
2.司馬遷如何看待李斯的遭遇?
最後,在讀完姚鼐〈李斯論〉之後,主要有以下提問:
1.從上文可以理解「蘇軾對於李斯的評價」為何?本文作者姚鼐的看法為何?
2.作者認為誰是影響秦國的重要關鍵?
3.文中提及:「君子之仕也,進不隱賢仕於朝,必盡其才智,不藏其所能;小人之仕也,無論所學識非不當也,即有學識甚當,見其君國行事,悖謬無義,疾首嚬蹙嚬,顰;指皺眉蹙額於私家之居,而矜誇飾言稱美導譽迎合追求聲譽於朝庭之上。」由此可知,君子跟小人之仕在面對君王行事無禮時,分別會有什麼樣的態度及作為?
4.作者姚鼐認為「李斯」與「秦國」的關連為何?
引導學生讀完這些材料後,提醒學生我們可以從李斯的言語、生平經歷以及不同人對他的評價來重新認識李斯,接著,我就設計以下短文書寫題目讓學生表達自己的觀點及看法。
讀完以上關於李斯的生命故事、後人對他的評價及〈諫逐客書〉一文,若以「人如何成為現在的樣子」為觀察重點,你對李斯有何看法及評價?【你認為李斯要的是什麼?試著以相關材料說明,最後再加以評論】
在寫作前,我有先告訴學生,若要以「人如何成為現在的樣子」為觀察重點,那需要在短文中先說出,你認為的李斯是什麼樣子?再者,要適當援引相關材料進行說明,最後,試著對這個人做出評論。脈絡要清晰有條理,材料的選擇要適當。
以下為學生作品:






省思
在國文課時間有限的情況下,只要教學目標明確,並且搭配課程地圖的規畫,所設計的問題引導及材料都能扣合目標,且表現任務能延續教學內容而設計,如此將可以達到提升學生學習的成效。另外,身為一二三類都有課的專任,常常課上到第三班就覺得有點重複,或覺得有些內容似乎不能同時符合三種不同質性班級學生的需求,這次嘗試按照三個班的情況設定不同目標,調整上課內容,課上起來實在相當愉快!
























