盧建旭
明道大學管理研究所專任副教授、暨南大學公共行政及政策學系兼任副教授
發表於行政院人事行政局地方行政研習中心「研習論壇月刊」,第78期,2007年6月。
摘要
理性的組織變革模式,向來於組織理論領域上,被批評為過度樂觀與不切實際的建議。但在公共組織的變革上,必須具有明確性變革程序,因這種明確性的要求,是來自公共組織的公共性、行政合法性及課責的必然。雖然理性的變革程序是一個大原則,但是對於實務上的變革元素,以及行動上不同變化的考量,本文提出一個行動路徑圖,以實務的政治觀點配合理性程序,解釋公共組織的變革同時來自於外界對組織績效落差,以及組織內部可能的創新組織文化,一起轉化到採納的政治決策過程。其中並探討為何組織不因環境壓力而變革的三項論證。本文論證,公共組織是以有限理性來找尋出滿意可以接受的變革決策,是以建議採用權變策略配合雙面靈活組織設計。公共管理者應負起轉換型領導角色,激勵公務人員建立共同願景,強化與深植制度化,覆加以考量到賦權、資源、及時間的中介變數。
關鍵詞:組織變革、轉換型領導、權變途徑、雙面靈活組織
壹、公共組織須要有明確的組織變革路徑
公共行政著名組織變革學者提出一篇公部門中管理成功變革的文章(Fernandez & Rainey, 2006)提及,縱使主動改革的精神一再盛行,但是大量的組織變革理論文章卻充滿複雜性,互相衝突的理論及研究發現,幾乎沒有定論,可以說明如何進行管理公共組織變革。
雖然組織變革對於公共組織取得大眾的行政正當性信任與良好形象有所助益,管理類與行政革新文獻與建議也提供大量的參考來源,但是組織管理者在實務上,以下問題仍是沒有解答的甚至是被誤解的:
1. 為何要組織變革的理由?
2. 到底如何有步驟地進行變革與取得效果?
3. 面對複雜與具有政治性的多元價值環境、什麼是最重要變革的項目?
4. 如何在既定的行動項目中,以多面向的行動架構作為不同權變參考?
針對上述的困境,公共管理者可以從文獻以及資訊管道得知不同學者對組織變革不同的途徑與看法。組織變革的過程涉及許多階段,每一階段對於組織變革效果均有其關鍵性的影響,但是過度理性的預期過程,無異於過度樂觀與輕忽的作法,當然就導致Kotter(1990)所指出,變革失敗的八個原因[1]:
1. 變革設計過於複雜。
2. 缺少堅實的合作基礎。
3. 缺少一個清晰的願景。
4. 缺少對願景的有效溝通。
5. 存有阻撓願景實現的障礙。
6. 缺少短期目標計畫。
7. 過早宣告變革成功。
8. 變革與組織的文化脫節。
為了預防以上錯誤,Kotter(1995 & 1996) 提出了變革階段模型,包括以下八個變革階段:
1. 產生危機感。
2. 構建聯合基礎。
3. 制定清晰願景。
4. 分享變革願景。
5. 給予賦權權力。
6. 保護短期成績。
7. 繼續擴大戰果。
8. 鞏固變革成果。
Fernandez & Rainey(2006)批判Kotter(1996)的理性架構,認為那些步驟式變革流程僅為一種線性進展有接續性的階段。問題是,這種流程很少呈現類似簡單的線性風格。相對地,是將每一個判定因素視為變革執行成功的有利因素,透過加上其他的要素所產生的效果。縱使有人會覺得這些都是常識,但是過往的例子都是顯示出,領導者常忽視、放任、甚至低估這些變革階段的影響性。是以Fernandez & Rainey(2006)提出的組織變革行動路徑,包括以下八個要素:
1. 確保變革的需求。
2. 提出一個規劃。
3. 建立內在變革的支援、並克服抗拒。
4. 確保高層管理者支援及承諾。
5. 建立外界支援。
6. 提供資源。
7. 制度化變革。
8. 追求全盤性的變革。
他們論證,這八個要素能影響在流程中不同時間點的變革結果,這些因素亦有相加的效果。但是這種修正說法卻無異於秘方,如果有順序,那仍落入到他們所批判的線性行動。如果不是有順序的,那根本沒明確的建議行動路徑,比主流風格來自於管理學領域的理性思考和線性行動、有系列、有明確步驟的解決方案,似乎更不適於公共組織的環境系絡中。
當然不同領域的學者亦可從不同的變革思考架構來批判,Kotter(1996)的模式僅在提供一個最佳行動路徑,對於公共部門的多元價值及環境壓力,或許不確定會有一個可預期的結果、以及公共管理者根本不能控制的活動。但是反過來採用Fernandez & Rainey(2006)的所謂要素說法,在於公共組織一旦被證實其有所需求變革,以及必要設計並執行一個組織變革時,因被公眾所委託的公共性,不能隨著任由公共組織在隨意且具有自我詮釋性狀況下,進行散彈槍式變革倡議。一個挑戰就是,如果真的要選擇,那還是要考慮到公共組織的公共性及複雜的內外環境。一連串不可或缺的步驟或元素,其實還是必須要以相當明確以及理性方式來被呈現,這些共通元素仍包括:變革的想法、變革的需求、採用、實施及資源。
身為一個組織的管理者,要確認每次的變革都應具備明確的需求、變革的想法、採行變革決策、實施策略以及足夠的資源,若公共組織尚未具備前述條件,不要輕易進行變革,以免招致失敗。相對地,因為公共組織之程序必然要所有明確的步驟,方能符合公共性及行政合法性的特質。所以本文重點在於論證公共組織變革,一定要有明確進行變革的步驟,但也須有不同的行動選項做為發展路徑、以保持彈性。本文下一節將呈現一個組織變革成功的路徑圖以及所需元素,接著再下一節提供步驟與步驟之間的實務性行動選項,以確保公共管理者在變革過程中所需的動能與因應,本文目的是在試圖提供公共管理者在進行組織變革時會需要的實務性建議。
貳、組織變革成功的路徑圖及所需元素
雖然學者對於組織變革缺乏一個共識,但是所謂組織變革,一定指的是組織全盤性變革,而非小部變革。不管變革的類型及範圍,仍是可以辨識出一個階段性,一系列互相重疊的步驟。因為組織變革是組織採用一個新想法或新行為,大多數組織成員一定會對變革有強烈抗拒。或許是人們懼怕未知,或許是很多人認為事情已經運作相當良好,不瞭解為何要有變革的需要。甚至很多人對改變有種諷刺的本性,甚至懷疑是否可以達成主要組織變革有任何有效手段。
面對這些懷疑與挑戰,Amis, Slack, & Hinings (2004)建議,變革的實際順序才重要。因為他們發現,如果一開始就改變高度衝擊性決策元素為轉型過程開端,那有助於建立為隨後而來更廣大的變革動量[2]。成功的組織變革的需求條件,Cummings and Worley (1995) 提出五個管理變革的階段看法:
階段1:激勵變革、
階段2:創立願景、
階段3:發展政治性支援、
階段4:管理過渡時期、
階段5:持續的動能。
所以,當組織或組織內成員意識到變革需求而採取變革方式時,務必促使組織成功,因此相關的學者提出了五個成功變革的因素(Daft & Wan, 2007:288),分別論述如下:
1. 想法(Ideas):如果沒有新想法,組織很難維持一定的競爭力。
2. 需求(Need):實際與期望績效產生差距,就產生組織變革的需求。
3. 採用(Adoption):組織的決策者接受建議或想法時,採用過程就為產生變革。
4. 執行(Implementation):組織成員採用新想法或技術時,執行便會產生
5. 資源(Resources):變革需要時間與資源來支援,並需要時間來觀察。
組織變革要成功,上項因素當然不可少,缺一則組織變革可能就會失敗。一般而言,組織之所以要變革,除了求得永續經營及發展以外,為確保本身的競爭優勢,在面臨外界的威脅或是找到了新的機會,發現新機會最能推動組織產生變革之產生。因此,鼓勵組織成員將創意形成構想,讓構想產生因應組織變革的需求與建議,使組織成員可以接受新的理念付諸實現,配合外在與內部相關組織的人力資源的支援,促使組織變革能夠成功。
雖然上述五個元素似乎已經完整,但是我們能可以發現一個完整的組織變革路徑如以下圖1,加上六個行動選項作為實務的動能:
1. 外界應該是不滿意公共組織的組織績效,才會更強調該組織有變革需求。所以組織績效的衡量不僅是技術和方法的考量,而是要面對不滿意的最壞狀況,以促此變革需求的浮現。
2. 想法如果沒有創新的組織文化支持,創造力與發明也是白費力氣。
3. 所謂的變革需求不能僅是由外界施壓轉化,也須要經過組織內部成員的解讀或詮釋,管理文獻上常見的:製造危機以達成需求的推論,其實有不同的辯證存在,這些正反面的看法應該加以探討,而非直接認定。
4. 想法和需求到採納的部分,在有限理性和組織政治運作的交叉影響下,實際應採取理性以外的政治決策模式來多以參考。
5. 採納到執行的過程中,變革須要針對是策略與組織設計都是要權變的多項考慮,而非僅是一套變革倡議。
6. 執行變革後,其實仍是須要制度化的強固活動,這時轉型化領導是一種可行的領導風格。因為這種轉型化領導更負起要提供整個組織成員有賦權、適切的資源進行變革,並在有限的時間壓力下領導完成變革。

圖1:組織成功變革所需元素及其行動選項
(對Daft & Wan, 2007:288的概念加以修改)
參、以實務觀點檢視步驟和步驟間的行動連結
一、外部環境→變革需求間的組織績效落差問題
如果要證明組織變革有所需要及必要性,不管對於環境壓力或者利害相關者的分析,均應起因在於對組織績效不佳的期待落差。公共組織在於績效與期待落差上,公共管理者應該自問的基本問題是:那現在組織是如何狀況?到底又要往那裡去?我們能到那裡?學者通常建議公共管理者了解落差與找出問題的作法,不外是執行落差分析(Gap Analysis)、利害相關人分析(Stakeholder Analysis)、或者針對一些組織被賦予的使命與目標進行組織結構要素模式分析,找出組織目的、結構、系統、人力、策略等元素間的密合程度,類似Weisbord (1976)的六個箱子的模式[1]、Waterman et al. (1980)的七個S的架構[2]、Galbraith et al. (2002)的五星模式[3]、Nadler & Tushman的七項元素密合模式[4]、Burke-Litwin整合模式[5]等。實際上,每一項模式幾乎都可以使用,這些模式也能協助公共管理者找到問題,這大概因為管理者已經也接受這些問題真正存在的動機部分,令人不解可能是:管理者本身是否有接受最壞消息的心理準備?這種接受最壞打算的心理準備,應從管理變革本身的二個不同意義看出來:
1. 將變革處理成一個有計畫性及管理性系統性的風格。目的就是將更有效執行新的方法和系統到既存的組織中。要管理的變革是放在組織系絡中和可被控制理念下所進行的。無論如何,這些內在變革或許會被環境的事件所引起。
2. 僅是回應變革,而組織本身僅有少數或者無任何控制能力,比如立法、社會及政治騷動,競爭者的行動,轉變中的經濟潮流等等。
這就是為何要先瞭解公共管理者採取是回應型抑或是預期型的理由。從理論上看,環境壓力要求組織變革的來源,包括管理變革風潮、法令制度改變的壓力、地理政治的壓力、市場衰退的壓力、高度競爭的壓力、名譽與信用度壓力(Palmer et. al. 2006:50-57)。而實際上,公共機關所被賦予革新的理由,大多來自政權更換,新政權急於力求新政策結果,從落實選舉諾言的模糊政治指令,由上到下,加上一個符合時尚風潮的改革運動或管理名詞,就看出每次公共組織變革的真正面貌。
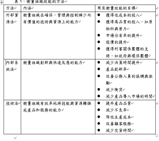
雖然如此,還是要考慮到外界的壓力是如何傳達到變革需求,Bennis (1969)認為,有關組織效能判斷標準,應該是組織對變革的適應能力。當今組織面臨的主要挑戰,是能否對變化中的環境條件作出迅速反應和積極適應外界的競爭壓力。Daft & Wan(2007: 175)則指出,組織效能的情境觀點有以下三種如圖2及表1的衡量方法:

圖2:組織效能的情境觀點

當公共組織採用外部資源法,在於評價組織是否能有效管理並控制其外部環境,比如能影響利害相關團體對組織產生好印象及正面評價。組織效能的評量方式也反映出學習組織理論的複雜性,沒有任何容易、簡單及明確的評量指標來評量組織績效。Quinn & Rohrbaugh (1983)另指出衡量效能價值的4種觀點,競值模式如圖3。

圖3:衡量組織效能的競值模式(Quinn & Rohrbaugh, 1983)
如果從公共管理者的角度,能夠有效衡量的前提下,以目標觀點來衡量組織效能與內部效率,是一種比較有效的方式。產出與財務目標的達成,反映出組織成立的目的,而效率則反映了達成這些目標所需投入的成本。有些因素如政務官偏好、目標衡量的難易程度、環境資源的缺乏與否,都會影響到效能指標的使用。
從組織外部人員的觀點而言,可能會偏好組織效能的競值模型。此一模型承認兩種不同指標:專注(組織內、外)與及結構(彈性、穩定),同時允許管理者可從這些指標之間的組合中(人員關係、開放系統、理性目標、內部流程等)選擇其所欲追求的價值重心所在。從獲取資源到成果輸出,組織必須將多種活動都良好運作,情境觀點使用產出目標、資源取得、或內部健全與效率作為組織效能的指標,反而競值模式則同時平衡考量了多重指標,並沒有任何一種效能觀點或模式可以適用所有組織,每一種觀點或許都能提供一些其他觀點所不足之處。
但如果是圖4,Weitzel & Jonsson (1991)探討問題來自組織衰退,組織變革需求是因組織進入老年期過度官僚化與無效率,或者是因組織無法因應環境變化,而產生的脆弱性,抑或是組織無法從環境獲取足夠資源等均可能發生,公共管理者應瞭解組織衰退的原因,立即採取行動,在組織衰退的初期時間,便要及早因應採取行動,以防止組織持續衰退到第四階段的危機,在第五階段之前,組織變革的需求一定要傳達給所有組織成員[1]。

圖4:衰退階段與績效落差的擴大(Daft & Wan, 2007: 505)[2]
二、知覺到問題或機會→變革需求之間的溝通與論證
新方案的成功與否,端視於最上層管理者是否能將變革的資訊散發出去,並說服公務人員接受變革的急迫性。公部門領導者應利用法案、政治事件的機會、及外界影響來證實、溝通變革的需要性。問題是,在傳達變革的需要之後,現在該怎麼去做?是要粉飾太平?還是採取比較正面的措施?經驗豐富的公共管理者知道必須將舊習慣予以解凍,而採取的方法就是創造危機意識。危機意識不只能消除公務人員抗拒變革的各種理由,還能刺激他們跳脫安逸自滿的限制。在組織當中,許多事情會讓公務人員趨於安逸,包括缺乏重大且明顯的危機、資源過多且易見、整體績效標準不高、外部對於工作表現的回饋不足等(Kotter, 1996:40-41)。當發生這些安於現狀的情形時,管理者必須採取行動來創造危機意識,好讓公務人員對於變革有較開放的態度,一些創造這種危機意識的方法:
1. 製造危機:例如預算財政上出現問題,或讓上級機關看到組織不如競爭敵手的主要弱點。
2. 節省不要的開銷:例如組織附設的娛樂設施、講究口味的高階主管用膳餐廳。
3. 提高組織的利潤、營收、生產力、顧客滿意度、產品開發週期時間等目標,使公務人員能更揚棄原本的做事方法。
4. 讓更多公務人員能獲知顧客滿意度及財務表現等資訊,尤其那些暴露組織弱點的資訊。
Beckhard & Harris(1987)提供一個簡單有效的管理工具---變革平衡公式,用以迅速獲取對組織變革可能性及變革條件的直觀印象。變革模型的平衡公式為:不滿情緒 x 變革願景 x 初步實踐 > 變革阻力。Beckhard & Harris(1987)建議,變革平衡公式可以幫助克服變革阻力必備的三個要素:
1. 對當前形勢狀況的不滿;
2. 對組織未來願景的期望;
3. 邁向願景的努力初步實現。
如果上述三項要素有一項為零或者接近零的話,三者之和也將為零或者接近零,此時,變革阻力將佔據上風。
但是一個要解答的問題在:為何組織在面對外在環境的壓力,卻不願意變革的理由。這裡有三個論證(Palmer et al., 2006:58-60):
論證1. 組織學習vs. 威脅僵化
有些組織面對環境壓力及危機時反應相當不同,組織學習學者堅信環境壓力例如市場衰退會導致組織正面思考,採取理性行動以面對,並且提出創新解決方案,正如Kelman (2006)描繪的經濟學者層觀,確定是問題尋找到問題的解決,管理者會學習如何縮短期望與績效間的落差。
相反地,贊成以威脅僵化看待危機的心理學者卻反駁,壓力或危機在此反會壓制創新,因為在面對威脅性問題時,管理者的認知與決策均被限制住(Mone et al., 1998)[3]。危機甚至會啟動公務人員的心理防衛機制,引發憤怒,並壓制變革。
Kelman (2006)證實,管理學者一再假定製造危機使組織缺乏資源,但他以實證方法研究,在公共部門組織或許可以人員縮編、取消壟斷地位、直接增加競爭者,但是組織變革是存在,但是對於公務人員的態度,卻顯示出他們不喜歡社會關係的改變,以致對於變革產生抗拒。他結語說,危機其實限制了組織變革,而非促進變革。
但正如學者所指出,有些人就是會反對,但相對地,有些人天性就是相當適應變革,我們必須認出並鼓勵早期適應者,所以我們必須發展出適應良好的公務人員條件寫照,以更加理解如何在組織內發展這種特質。適應良好的公務人員對於工作相當快樂,因為他們盡量使他們的世界充滿不同。他們與現今渾沌職場一同改變,而非與其對抗。他們對於變革感覺相當有勁,這些變革適應良好者比他們的同事或許不是才能更好的,但他們對於變革確有更加的態度。適應良好的公務人員有更多彈性,不僅生存,還因為變革得到好處。下有五點可以決定個人如何成功處理變革:
1. 信心。有自信心的人是自我激勵的、有高度自我尊重、願意承擔風險。他們知道他們的優點。
2. 挑戰。在變革中,可能的危險有同時存在個人及專業成功的機會。領導者需要公務人員因為變革中的機會而被激發。當適應良好的公務人員被問到,變革給他們的印象是什麼?他們回答是:壓力、不確定、干擾,但也同時強調可見的好處: 機會、成長、探險、刺激、挑戰。
3. 應變能力。某些人就是比一般人天性不同,他們更彈性,以及善於應付、適應、到一個複雜性,快速改變的現實。這些人負起變革的責任,以及接受被控制。在混沌時代中成功,技巧不是使自己被變革綁住,而是將其鬆綁以及學習如何一起跟著滾動。在組織中,策略或許被規劃、宣布、執行,但是在執行其中,常見到因為外在變革而被修正甚至被廢棄。領導者從公務人員身上要的是他們對於一個行動的承諾,但也保持足夠彈性以能快速改變行為與態度。
4. 使平衡。那些有彈力的人,不僅有工作,也有他們個人生活面。當適應良好的公務人員會將工作上的壓力反平衡,發展出他們的個人興趣及娛樂。因為這種平衡,他們可以善於處理壓力,以及有效進行工作。
5. 創意力。每個人都是天才,但是社會卻限制他們天才。適應良好的公務人員不會因為社會的限制,而繼續保有好奇心、創意、及革新。那些人就是會持續性尋求找進之道,也會質疑規則與規定、貢獻超過他們工作的要求。
論證2. 環境是客觀實體 vs. 環境是一種認知建構
環境是否一個實體並不是重要,而是公共管理者如何去詮釋才是重點,因為錯誤的詮釋環境,比如環境是穩定,而管理者卻錯以外界不安來因應。或者環境已經變動不安,管理者卻解讀成穩定的環境,而採取不變革的行動因應。這些似乎都是對環境是一種認知建構,而非僅是一種對組織的形象或者架構而已(Bolman & Deal, 2003)。
論證3. 變革的力量vs. 穩定的力量
Mone et al. (1998:116-126)宣稱,環境壓力是否會導致創新變革是由以下三個因素所影響:
1. 組織的使命被利害相關者以及外界環境,所制度化的程度。它的制度化愈少,該組織能回應創新變革的彈性就愈大。
2. 組織內部權力及資源分佈的程度。組織內的權力愈集中,組織更有能力制定決策、分配資源以達成變革。
3. 管理者用以解釋衰退的合理理由。管理者更能控制或者穩定原因,管理者更能引入創新變革,因為衰退是被永久地感受存在。
這些辯證更警告我們,要小心環境不僅帶入變革的力量,還帶來穩定的力量。更提醒公共管理者要同時處理變革與穩定的力量如表 2所示。

三、內部的變革壓力→想法之間的創新組織文化機制
公共組織必須適時調整和變革,以適應迅速變化和發展的社會環境。認知誤差、利益失衡、組織惰性、習慣性和變革不確定性等導致不同的心理障礙和阻力,影響和制約公共組織變革的進程和成效。組織變革作為策略發展的重要途徑,總是伴隨著不確定性和風險,並且會遇到各種阻力。大多時候,組織內部已經存在有衝突性目標,比如要增加資源以變革,卻要同時減少成本以保證能獲利。全盤性組織變革亦違反組織既有成員的價值觀,比如挑戰現有的做事的方法,這也是為何組織變革文獻要討論如何改變組織文化的原因。Palmer et al. (2006:61-65)提出有五種組織內變革力量導致組織變革:
1. 成長壓力、
2. 整合與協力壓力、
3. 定位壓力、
4. 新官上任壓力、
5. 權利與政治壓力。
大多時間中,這些壓力不會全部出現,或許來自組織、團體、以及個人的因素一同糾結造成。加上人們抗拒變革的主要原因更複雜,其中包括直接成本、保留面子、恐懼未知、打破慣例、不一致的制度,以及不一致的團隊動態等。是以,變革阻力產生的原因很難歸納完全,根據調查顯示,超過40%的主管認為,公務人員抗拒是組織變革難以改善績效的最大障礙。這些抗拒有許多形式,其實這些抗拒是變革過程中一種症狀而非問題本身。變革推動者需要調查並去除抗拒之原因,而這些原因通常是潛在的抑制力量。
一般而言,學者用以應對變革阻力的共識,比如教育和溝通、參與和融合、引導和支持、談判和協商、操控和合作、正面施壓等方式(Judson, 1991)。但是大多錯誤將焦點放在減少抗拒上,反而應該轉而注意如何建立一個有利於創新的組織文化,因為實證研究來自於Kelman (2005),建議我們應避免過度高估變革的抗拒。事實上仍有很大部分的公務人員歡迎變革,他們的支持需要被鬆綁。Thompson & Sanders (1997)建議,成功或許需要從下到上的參與元素,例如指派決策決定到中層管理,給予基層公務人員更多變遷的執行裁量權。他們也指出,高層管理者能必須扮演關鍵角色,以鼓勵並酬賞創新、表達對變革的支持。組織變革的成功執行,就端視低層級的參與和高層級的指導及支持一同配合達成。
四、想法和需求→採納之間的實務決策
公共組織與私人企業不同的地方,就是時時面對不同的政治干預:
1. 地方與中央的政治角力。
2. 組織內部的政治衝突。
3. 組織領導人的任期有限。
4. 不同利益團體與政黨的政治與政策訴求。
公共組織的不同利害關係團體及對組織的不同期待,就是造成組織無法理性運作的主因,從內部角度看起,Daft & Wan(2007:332)指出,雖然公共管理者儘管要盡可能地採用理性化決定變革的行動選項,但也要體會到仍是會有很多限制會干擾到決策者,並避免追求過度完美的理性決策。當面對定義不良的有限理性決策時,所得到組織變革決策,大多僅能在滿意到可接受的範圍內進行(如圖5)。

圖5:有限理性化決策制定下的限制與取捨[1]
另外一個實務的決策觀點,來自於組織政治的看法,大多數組織或許多混雜於理性與政治模式之間的灰色地帶如下圖6。

圖6:理性模式與政治模式的衝突來源(Daft &Wan, 2007:371)
五、採納→執行之間的權變組織設計與策略
1. 變革的策略選項:變革管理 vs. 權變途徑
如果從決定變革策略後,再尋找配合的組織設計來看,公共組織在於法制與公共性的要求下,不可能預期有那些不可預期性,對於變革的結果亦須事前規劃,由此可見不論管理者對變革的形象與預期為何,規劃式變革似乎在公共行政領域內是一種實務性的必然。當這種必然在於程序上會符合變革管理(change management)理論上兩種步驟的途徑:
(1)n步驟的線性變革管理(n-steps approaches):比如Pendlebury et. al.(1998)的十大關鍵法[2]、Nadler (1998)的12個行動步驟[3]、Kanter et al.(1992)的十大信條[4]、Taffinder(1998)的轉換型投射步驟[5]、Kotter(1996)的變革管理8步驟模式。
(2)不斷地循環式程序途徑 (processual approaches)(比如Dawson, 1994 & 2003)[6]。
或許變革管理的不同步驟與模式,給予公共管理者多樣性與彈性來做策略的根據,但是其隱藏的假定是進行組織變革存在一個最佳路徑,而這個假定正是沒有給予管理者明確指示,判斷那一個才是最好的。權變理論學者積極挑戰所謂的最佳路徑假定,認為變革的類型與變革的規模配合下,應該來配合組織的需求如圖7。


圖7:變革的權變模式(Stace & Dunphy, 2001:109)[7]
權變的模式適用在資訊與指導的變革管理風格上,事實上在全盤的轉型需求條件下,也有魅力轉型與好轉的二項行動選項。但是大多數公共管理者所假象的變革,大多是微調與強制那一個泰勒主義的誤認。另一個必須更謹慎的是,權變途徑的思考對於公共管理者是一大挑戰,因為不能得知在何時與何種條件下,可以採用不同的策略。尤其是在領導風格上,權變的領導變化過大,無疑會導致組織成員對於領導者的不信任與反抗。
2. 雙面靈活組織的組織設計途徑
公共組織在於組織效率與課責長期性結構要求下,已經完全趨向於官僚性組織設計,如果沒有外在壓力與危機,或者內部的變革壓力,似乎找不出有任何誘因來改變其機械式的組織設計。採用有機式的組織結構設計將有助於內部技術變革發生,對公務人員給予足夠的自由(包括賦權、資源、時間)來分析問題、發展解答,或是創造一個符合有機結構的獨立部門或創業團隊來構想及提出新的想法。但是對於機械式組織結構,雖然重視法規與管制,但是卻是維持例行行政事務的一個最佳結構設計。
公共管理者的挑戰是如何創立同時有機式和機械式的結構,以同時保有效率及創新。在於維持既有官僚的機械式的組織,一方面要有機式的靈活應用組織,這即是「雙面靈活組織的途徑」(Ambidextrous approach):融合有機式和機械式的組織設計如圖8,其途徑乃是指組織同時包含利於發想創意的有機式結構與管理方式及利於執行該創意的機械式結構與管理方式[8]。


圖8:雙面靈活組織的部門劃分(O’Reilly &Tushman, 2004)
六、扮演變革潤滑作用的三大動能:賦權、資源、時間
1. 賦權
無論是那種方法,領導者必須決定要採用那一種基本方法來進行變革。問題是這些方法的極端,都是政務官近乎獨裁地推動大部分的變革,這在公共組織中,大多來自於政務官任期有限或者該類變革的性質使然。例如因為財務狀況不佳,不得不大幅裁員,而讓其他公務人員參與決策的空間也不大。另一種極端的作法(通常也是最好的方法),就是讓公務人員自己來分析問題、找出解決方案、再行推動變革。在需要公務人員全心投入變革,或是公務人員最清楚問題點及解決之道時,使用這種方法最為奏效。因為共同的願景通常就是我們想像的解決模式,所以在緊要短期行動上,就是要排除賦權公務人員的障礙如圖9。在長期行動上,重要在於建立共同的願景,以提供制度化的基礎如圖10。

圖9:賦權公務人員的障礙

圖10:建立共同願景的步驟
2. 資源
實務者都相信,在執行政策變革上應需要適當的資源。通常變革會匆促地在一種環境真空條件下宣布要進行,沒有給組織足夠的理由或者立場來進行變革。要使公務人員成功,就要給他們相關資訊,人們需要知道願景、目標、以及組織的策略。也要知道組織的預算財務狀況以及他們的行動會造成多少衝擊。成功的變革通常需要足夠的資源來支持流程。學者共識是,變革並不便宜,也需要取捨。規劃性的組織變革牽涉到將組織稀少資源做一個新活動的重新部署或重新取向,包括發展一個計畫或策略以執行變革,溝通變革的需要,訓練公務人員、發展新流程與實務、重結構與重組組織,對創新做測試及實驗。如果未能提供適切資源以支持一個計畫性變革,將會導致無效的執行結果、高度的人際關係緊張、甚至忽視組織的核心活動及功能。
3. 時間
最後一個變革的潤滑劑,就是在公共組織中常被忽視的變數:時間。根據Conner (1992:148)的說法,承諾變革的時間從事前準備,到接受,到認同,事實上也要花上幾年時間(如圖11)[9]。對於公共組織而言,政務官常隨政權更動,基本上對於承諾真正的制度化,確實沒多少機會全程參與。Warwick(1975)堅信一般常任文官會以政務官的頻繁更動來加以消極抗拒變革,或許這也是Holzer & Callahan (1998)更正我們的錯誤概念,因為公共組織內的巨大變革,反倒是常任高階文官所啟動與繼續的。對於沒有任期限制的常任高階文官,在時間條件上,確實應扮演轉型領導者的積極角色。

圖11:承諾變革的時間(Conner, 1992)
七、固化變革成果的制度化
1. 深植及強化組織文化的機制
組織變革成功的關鍵點在於是否真正地落實執行、持續執行。落實執行、持續執行變革的目標及方向,建立制度化的變革,是成功達成組織變革目標的基本要領。能使公共組織成功轉變的領導者,相當清楚組織文化在變革過程中所扮演的重要角色。創造或改變組織文化一定要有實際行動,比如撤換表現欠佳的高階主管、制訂新的獎勵制度、並建立結果導向的績效評估系統,這種改變等於對全體公務人員強調,現在就是效率、效能、反應等價值觀變革更加重要。Schein(1985)提出一套簡略的五個「主要深植機制」機制,可以用來建立、深植及強化組織文化,相同地組織亦要配合有次要及強化機制,如表3,

資料來源:Shein, E. H. (1985). Organizational Culture and Leadership. San Francisco, CA.: Jossey-Bass, Inc.
2. 正確且實務的轉換型領導
在變革過程中,優秀的公共管理者應扮演轉換型領導者角色。轉換型領導者在變革中的三種重要功能:發揮魅力、提供體制、擘劃藍圖[10]。唯有促使公務人員勇於向卓越工作挑戰,是在遠大目標下激發公務人員的潛能,而不是每次壓迫式增加一點點的指標和微調任務,或向現實妥協,只設定公務人員容易達成的目標。公共管理者應制訂更卓越的目標,並善用物質獎勵和精神獎勵相結合的方法,激勵公務人員超越目標,讓公共組織一再發展並革新。這種絕不自滿於現狀,永遠向更高挑戰性的工作邁進的思想,如果能夠根植於每一公務人員心中,就能促使他們不斷地學習及改進,最終成為一流人才,並有一個具有組織績效的公共組織。當然在於建立共同願景前的正面思考,還是必要參考權變策略的不同方案(如圖7),唯有如此才是正確且符合實務的轉換型領導。
3. 制度化變革
公共管理者應與公務人員一同努力強化變革制度化和深化變革的成果。欲使變革持續並有成果,組織成員必須將政策或創新具體表現進入例行事務。實質上,所有組織變革都牽涉到組織成員的行為。公務人員必須學習與使這些行為盡快慣例化,公共管理者必須長期性將這些加以制度化,以便使新行為模式可以替代舊的。
肆、結語
過去對於組織變革的論證,有過度極端地趨勢,大多數人駐留的一端,贊同僅採用理性步驟式變革規劃,直接套用到不同的公共組織。這些樂觀的步驟套裝方案,其實對於實際發生的公共組織變革是沒有助益,結果也常是淪為被人訕笑的改革口號。另一端則是少數人批判的,以概念突破變革的真正意涵,或許有啟發性,但卻提不出一個明確的行動建議,如此分散且不能整合順序的方式,當然不能滿足公共組織在變革程序發展所要求的公共性、行政合法性、以及明確課責的標準。
本文提供一個變革從產生到執行制度化的理性架構,但是內部動能卻涵蓋政治動能的權變路徑,希望這個路徑圖與所探討的要素,或許能提供一個比較實務的行動建議。這個行動路徑圖,確實以實務的政治觀點配合理性程序,解釋公共組織的變革同時來自於外界對組織績效落差,以及組織內部可能的創新組織文化,一起轉化到採納的政治決策過程。其中並探討為何組織不因環境壓力而變革的三項論證。公共組織有限理性來找尋出滿意可以接受的變革決策,這種有限理性限制下,權變策略配合雙面靈活組織設計,才能保持變革規劃的彈性發展。公共管理者應負起轉換型領導角色,激勵公務人員建立共同願景,強化與深植制度化,覆加以考量到賦權、資源、及時間的中介變數。
參考書目
Beckhard, R. & R. T. Harris(1987).Organizational Transitions: Managing Complex Change. Boston, MA.: Addison-Wesley.
Bolman, L. G., & T. E. Deal (2003). Reframing Organziations. (3rd ed.). San Francisco, CA.: Jossey Bass.
Cummings,T., & C. Worley (2005). Organization Development and Change. (8th ed.) Ohio: Thomson.
Daft, R., & T. H. Wan (2007). Organization Theory and Design: A Modern Introduction. Singapore: Thomson Corp.
Dawson, O. (2003). Understanding Organizational Change: The Contemporary experience of people at work. London: Sage.
Fernandez, S. & H. G. Rainey (2006). “Managing Successful Organizational Change in the Public Sector,” Public Administration Review, Vol. 66, No. 2, pp. 168-176.
Holzer, M., & K. Callahan (1998). Government at Work: Best Practices and Model Programs. Thousand Oaks, CA.: Sage.
Judson, A. S. (1991). Changing Behavior in Organizations: Minimizing Resistance to Change. Cambridge, MA.: Blackwell.
Kelman, S. (2005). Unleashing Change: A Study of Organizational Renewal in Government. Washington, DC.: Brookings Institution Press.
Kelman, S. (2006). “Downsizing, Competition, and Organizational Change in Government: Is necessity the mother of invention?” Journal of Policy Analysis and Management, Vol. 25, No. 4, pp. 875-895.
Kotter, J. P. (1995). “Leading Change: Why transformation efforts fail,” Harvard Business Review, Vol. 73, No. 2, pp. 59-67.
Kotter, J. P. (1996). Leading Change. Boston, MA.: Harvard Business School Press.
Nadler, D. A. (1998). Champions of Change: How CEOs and their companies are mastering the skills of radical change. San Francisco, CA.: Jossey Bass.
O’Reilly III, C. A., & M. L. Tushman (2004). “The Ambidextrous Organization,” Harvard Business Review, Vol. 82, No. 4, pp. 74-81.
Palmer, I., R. Dunford, & G. Akin (2006). Managing Organizational Change: A Multiple Perspective Approach. Boston. MA.:McGraw-Hill Publication.
Quinn, R. E., & J. Rohrbaugh (1983). “A Spatial Model of Effectiveness Criteria: Toward a competing values approach to organizational analysis,” Management Science, Vol. 29, pp. 363-377.
Thompson, J. R., & R. P. Sanders (1997). “Strategies for Reinventing Federal Agencies: Gardening vs. Engineering,” Public Productivity and Management Review, Vol. 21, No. 2, pp. 137-155.
Van de Ven, A. H., & M. S. Poole (1995). “Explaining Development and Change in Organizations,” Academy of Management Review, Vol. 20, No. 3, pp. 510-540.
Warwick, D. P. (1975). A Theory of Public Bureaucracy. Cambridge, MA.:
[1](1)Janis, Irving L. (1989). Crucial Decisions. New York: Free Press.(2)George, A. L. (1980). Presidential Decision Making in Foreign Policy: the Effective Use of Information and Advice. Boulder, CO.: Westview Press.
[2] Pendlebury, J., B. Grouard B., & F. Meston (1998). The Ten Keys to Successful Change Management. England: John Wiley & Sons Ltd.
[3] Nadler, D. A. (1998). Champions of Change: How CEOs and their companies are mastering the skills of radical change. San Francisco, CA.: Jossey-Bass.
[4] Kanter, R.M., B. A. Stein, & T. D. Jick (1992). The Challenge of Organizational Change: How companies experience it and leaders guide it. New York: Free Press.
[5] Taffinder, P. (1998). Big Change: A route-map for corporate transformation. Chichester, NY.: John Wiley & Sons Ltd.
[6] Dawson, P. (1994). Organizational Change: A processual approach. London: Chapman.
[7] Stace, D., & D. Dunphy (2001). Beyond the Boundaries: Leading and recreating the successful enterprise, 2nd. Ed. Sydney: McGraw-Hill.
[8] O’Reilly III, C. A., & M. L. Tushman (2004). “ The Ambidextrous Organization, ” Harvard Business Review, pp. 74-81; Tushman, M. L., & C. A. O’Reilly III (1999). “ Building an Ambidextrous Organization: Forming Your Own ‘Skunk Works,’ ” Health Forum Journal, Vol. 42, No. 2, pp. 20-23.; Duncan, R. B. (1976). “The Ambidextrous Organization: Designing Dual Structures for Innovation,” in R. H. Killman, L. R. Pondy, & D. Slevin (Eds.). The Management of Organization, Vol. 1, New York: North-Holland, pp. 167-188.
[9] Conner, D. R. (1992). Managing at the Speed of Change. New York: Villard Books.
[10] Nadler, D., & M. Tushman (1990). "Beyond the Charismatic Leader: Leadership and Organizational Change." California Management Review, Vol. 32, No. 4, pp. 77-97.
[1] Weitzel, W., & E. Jonsson (1991). “Reversing the Downward Spiral: Lessons from W. T. Grant and Sears Roebuck,” Academy of Management Executives, Vol. 5, pp. 7-21.
[2] Weitzel , W., & E. Jonsson (1989). “Decline in Organizations: A Literature Integration and Extension,” Administrative Science Quarterly, Vol. 34, No. 1, pp. 91-109.
[3] Mone, M. A., W. McKinley, & V. L. Barker (1998). “Organizational Decline and Innovation: A Contingency framework,” Academy of Management Review, Vol. 23, No. 1, pp. 115-132.
[1] Weibond, M. R. (1976). “Organizational Diagnosis: Six places to look for trouble with or without a theory,” Group and Organization Studies, Vol. 1, pp. 430-447,
[2] Waterman, R. H., Jr., T. J. Peters, & J. R. Phillips (1980).” Structure is not organization,” Business Horizons, June, pp. 14-26.
[3] Galbraith, J., D. Downey, & A. Kates (2002). Designing Dynamic Organizations. New York: AMACOM.
[4] Nadler D., & M. Tushman (1988). Strategic Organizational Design: Concept, tools, & process. Glenview, IL.: Scott, Foresman.
[5] Burke W. W. (2002). Organization Change: Theory and practice. Thousand Oaks, CA.: Sage.
[1] Kotter, J. (1990). A Force for Change: How Leadership Differs from Management. New York: Macmillan Inc.
[2] Amis, J., T. Slack, &C. R. Hinings(2004)“The Pace, Sequence, and Linearity of Radical Change,” Academy of Management Journal, Vol. 47, No.1, pp. 15-39.

















