以電影分析三幕劇結構
有一主張認為許多電影劇本的寫作法,都是採用傳統故事架構的三幕劇結構,事實上好萊塢就是以三幕劇結構區分故事並分析故事的結構,長期以來證明這一方式相當具有實用性。美國最具代表性的研究者羅伯特.麥基與希德.菲爾德等人皆認為電影的核心結構,就是三幕劇結構。
我們來檢視他們的分析方法。在練習區分電影、戲劇、書籍等的故事結構之初,該做的第一件事,就是確認總時數,將播放時間區分成四等份,並在四分之一處、四分之三處做記號,大致將播放時間區分為1:2:1,若播放時間總長為一百二十分鐘,四分之一處就是開始後三十分鐘、四分之三處就是開始後九十分鐘,也就是電影從開始到三十分左右是第一幕、三十分到九十分時為第二幕,剩下部分即為第三幕。就算播放時間是一百分鐘,或是九十分鐘都一樣,只要在四分之一處、四分之三處做記號,即可清楚地看出該影片之結構。
漫畫也一樣。一本漫畫約兩百五十頁左右,將兩百五十頁依照比率分成1:2:1,大致上會是故事的分界點,一回分量的漫畫也可以在四分之一、四分之三處做記號,就發現有趣的點,很神奇的能夠看出相似的分界點,做好記號後再看一次,就能掌握結構,因此掌握1:2:1的比例,就可以讓我們看出敘事結構。
當然,這種方法也適用於條漫。一開始就設定好1:2:1的區塊,再將故事分區置入即可,這就是綜觀故事的全貌。對讀者來說,可說是轉換成為漫畫家的第一階段,從思索故事架構、區分成幾等份、思考手上的事件該放入哪一架構的書櫃中開始。

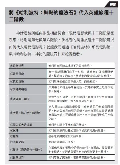
檢視三幕劇結構與英雄旅程十二階段
若要排列事件就必須有結構,將不同類型的書籍分類放入第一層、第兩層、第三層的書櫃後,會較容易尋找。在學習寫作法時,最常出現的用語就是「三幕劇結構」與「英雄旅程十二階段」,其概念雖模糊,但用語卻令人備感親切,兩者皆以大眾喜愛的故事為對象,分析其故事結構,可惜這一故事創作過程不會適用於所有漫畫家,特別是英雄旅程十二階段,是以神話學為基礎,所以融入現代故事會有一定程度的陌生與困難,對創作者來說,活用英雄旅程十二階段的方法,就是在創作故事時遇上阻礙或困難時,可以再次檢視自己的故事,若想透過英雄旅程十二階段驗證自己的故事,就必須先理解三幕劇結構與英雄旅程十二階段的概念,透過整理理解主要事件。

第一幕主要有哪些事件呢?為了吸引讀者的目光,必須讓可以介紹作品的事件登場,主要登場人物、世界觀介紹⋯⋯都是第一幕要完成的工作,英雄旅程十二階段中有幾個屬於第一幕、幾個則是屬於第二幕,整理過後會知道,第一幕就是生活在日常世界的主角,接收了開啟冒險旅程的使命(強迫或是請託等),但主角會抗拒,直到遇上導師、歷經第一道關卡後,才離開原本的世界,進入未知的世界冒險。
第二幕就是故事的主要舞台,一個嶄新場所的登場,主角會在這一舞台與同伴一同走過往後的旅程,並遇到敵對者,接著主角會探入洞穴的最深處,接下來即將是完成最終試煉,主角經由試煉,與洞穴深處的敵對者相遇,感受前所未有的大困境,最終擊退洞穴深處的敵人,獲得報酬。
第三幕的開場,是冒險結束後的主角回到日常世界,接著面對最終的試煉,可說是最後的反轉,第一、第二幕灑下的所有誘餌,會在第三幕中全數回收。危及主角生命的決戰中,可能會面臨生死大關、承受可能死亡的風險才能結束,而其報酬就是主角可以安然回歸日常世界,但根據作者的風格與時代的趨勢,主角可能不會回歸。
三幕劇結構與英雄旅程十二階段的結果相同,差別是畫分事件的單位大小差異。
※
以Kwang Jin的《梨泰院Class》為例,描繪主角朴世路為了報復張家集團而歷經了孤軍奮戰的成長過程,這部作品的情節關鍵點相當明確。第一幕是賦予主角報仇的決心,第二幕是主角為了報仇而努力,歷經幾個事件後逐漸走向成功報復之路,而最後的第三幕,就是主角行使報復行動的結果。
夢想當警察的朴世路是一位正直的青年,這一正直的個性讓他選擇報復之路時,勢必會經歷足以摧毀他的巨大事件,所以漫畫家在第一幕讓世路的家人陷入不幸深淵,給予世路報仇的正當性,就在警大考試前,世路轉學到波津市,在波津市遇到足以改變人生的事件,為了報仇,他在梨泰院開了一間酒館,這裡就是第二幕的開端,故事地點已然改變,也經歷過一段磨練報仇能力的歲月。第二幕中的朴世路集結同事們,向報仇對象正式宣戰,以及一連串事件,第三幕則是起始於他找回自己,為了報仇不斷向前跑的朴世路,開始思考自己真正想要的是什麼,此時,他承認自己愛上一直待在自己身旁的趙以瑞,而這就成為第三幕開端的情節關鍵點。
將《梨泰院Class》分成三幕結構的話,就會知道這部作品並非單純的報仇故事,主軸情節是朴世路的成長,所以第三幕的情節關鍵,才會是朴世路找回自己,以及確認對以瑞情感的事件。
情節關鍵點其實不需要背誦,但需要理解,這樣才能綜觀全局,並創作一個完整的故事。

●本文收錄於麥田出版之《人氣條漫這樣畫!》

























