
以下是○○人壽的長照險說明:
理賠條件:
- 失能:衣, 食, 起居, 移位, 沐浴, 如廁, 以上有三項以上無法自理(參考巴氏量表)。
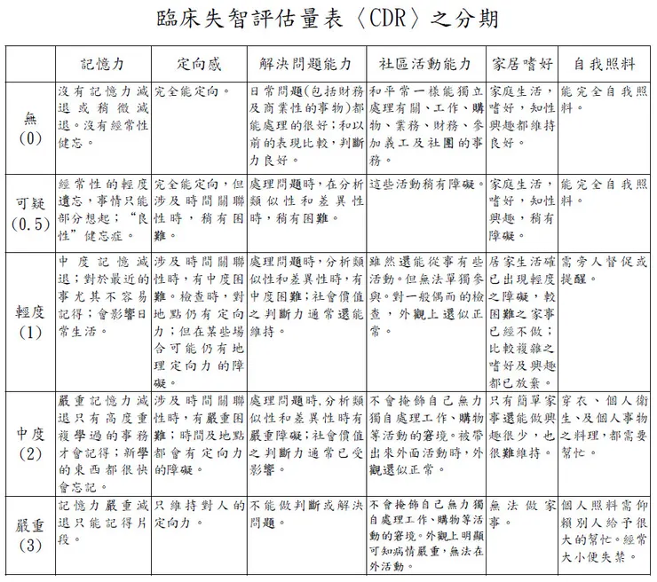
- 失智:人時地有兩樣無法辨識(CDR量表單項達2分以上)。
- 全殘:雙目, 雙手, 雙腳, 其中2樣失能, 譬如一眼一手(完全失能等級)。
以上理賠規定請詢問各自的保險公司,我會將相關表格貼在文章最下方。
費用(以44歲為例):
- 月給付3萬元,20年期還本型的年繳保費是$60,695,不還本型年繳保費$38,491。
- 月給付3萬元,30年期還本型的年繳保費是$43,552,不還本型年繳保費$28,263。
- 以上還本型還有一次性給付18萬,不還本型一次性36萬。
- 月給付3萬元,20年期還本型,符合理賠條件一次性給付1.02倍的已繳保費,並開始給付,年繳保費$93,163。
- 各種方案的給付金額會逐年增加2%,36萬 -> 36.72萬 -> 37.44萬(是以36萬為計算基礎,不是累計)。
- 最高理賠總計15年。
- 一旦符合理賠條件即獲免保費,但要狀況持續90天以後才會開始理賠。
其他補充資訊:台灣國民年均壽命80歲,健康餘命71歲,有9年差距可能是不健康需要有人照顧的。
以20年期還本型月繳$60,695為例,20年總繳保費為$121.4萬,若長照金額領9年,總領金額為$342萬,若領滿15年,總領金額為$558萬
交叉評比:
- 沒投保/沒用到:沒差
- 沒投保/有用到:自己負擔每年36萬 -> 退休金可以支應多久?
- 有投保/沒用到:退還所繳保費121.4萬 -> 變類似壽險理賠
- 有投保/有用到:最多領到558萬 -> 每個月多3萬元收入
以上看起來,似乎滿划算,若以還本型為例,最多總共繳費121.4萬,若有用到可能可以換到300萬、500萬的保險理賠金,若沒有用到,會於離世時退還年繳保費總額。
如果我真考慮要買的話,我的第一優先選擇會是不還本30年期的。
第一,我本來就比較偏好不還本的保險,除了還本與不還本的年繳保費差了約1萬以外,還會考量到還本是於身故時領回,假設身故時是85歲,距離現在試算的44歲還有約40年的時間,40年後領到的130.6萬(43,552 x 30),折現(以下都用年均通貨膨脹3%計算)到現在的價值大約是40萬元。
所以不要以為你可以把130.6萬領回來,實際領到的價值只有約現在的40萬而已。當然,繳了30年的每一年保費也要折現,總繳保額大概是現在價值的88萬而已。
至於理賠金額我們也需要考慮通膨,但是我們就不去折現拿來跟所繳的保費做比較了,因為保險不是為了要賺錢的,最好是用不到,你需要考慮的是實際用到的時候,譬如20年後,你現在買的理賠金額夠不夠? 以現在請外籍看護為例,一個月少的約3萬元,20年後以3%通貨膨脹計算,大約會升值至一個月5.5萬元,理想上,你需要投保的月理賠金額應該是6萬元。但實務上,我們實在沒有辦法評估是10年後還是30年後會需要用到,又或是永遠都用不到。
第二,會選30年期多繳一點保費的原因,是因為如果繳費期間符合長照狀態,就會立即豁免後面的保費,若90天後還是符合長照條件就會開始理賠,我有多十年的時間有機會獲免保費。如果再將保費折現,雖然名目上30年期的總繳保費會比20年期的多繳7.8萬,但實際將保費折現後比較,30年期的保費折現(57萬)還比20年期的保費折現(59萬)還少2萬元。
(補充:該保單新的規定,如果身體健康恢復到不符合保單理賠條件,就會停止理賠,並需要開始繳交保費。如果是斷斷續續符合條件獲得理賠,理賠累計時間最高為15年。)

其他的年期方案,各位有興趣可以自己試算一下。
接著,投資人應該都會想到另一個方式,如果我把繳保費的錢拿來自己投資,20年後能不能自己給付自己的長照費用呢?
我就以30年期年繳保費$28,263為例,若每年存下這筆保費並投入你所規劃的股債配置,假設投資30年後的年化報酬率為7%,30年後總共可以累積到285.6萬元,這筆錢若同樣要用來支付每個月3萬元的長照理賠費用可以用多久呢?

這筆錢如果放在銀行不生利息,每年領出36萬元,最多8年以內就會用盡了。如果本金繼續放在可以產生4%現金股利的資產裡,每年一樣領36萬元,這筆資金可以用多久呢? 答案是9年後就快用完了,就算是5%的現金股利也撐不到10年,計算請參考下表。

所以如果是自己將保費用來做投資,也只能給付8~9年的費用,而保險公司可以給付最多至15年,而且自己的投資還有很多前提,譬如年化報酬率要有7%以上,中途不能停下或挪作他用,每年都會如實存入該筆金額進行投資。如此看來,用同一筆錢自己投資的準備方式並不划算,唯一划算的情況就是沒有發生失能需要長照的情況,那這筆錢就可以留給小孩,或是在很後期挪作退休金使用。
基於以上幾點考量,光從數字上計算,這個長照險似乎還算划算,而且我還沒有計算保險公司每年會多2%的理賠金額。但我們要考量的點應該不只是數字,而是實際可能的需求。
我們考量幾種情況(同樣以44歲投保考慮):
- 剛投保幾年就符合理賠狀況:人生上最不幸,金錢運用上最划算。繳幾萬塊的保費就換到最高600多萬的理賠,超級划算的一筆投保。
- 投保滿26年,在70歲時符合理賠狀況,理賠10年:繳了75萬的保費,總理賠金額是428.4萬,於人生需要時有用到,還算划算。
- 投保滿30年,離世前都沒有用到:繳了85萬的保費,沒有符合理賠情況,應該算是幸運的人生,繳掉的保費也等於少掉了285.6萬的退休金,如果你退休時的退休金有超過3千萬,那少這10%的退休金機會應該也還好。
- 可不可以自己準備? 退休金夠用嗎? 前面的計算結果,用同等保費來存可能的長照金額,應該是不夠的。
但有一點必須要在強調一次,就是長照險的理賠條件,必須符合以下其中一種。
理賠條件:
- 失能:衣, 食, 起居, 移位, 沐浴, 如廁, 以上有三項以上無法自理(參考巴氏量表)。
- 失智:人時地有兩樣無法辨識(CDR量表單項達2分以上)。
- 全殘:雙目, 雙手, 雙腳, 其中2樣失能, 譬如一眼一手(完全失能等級)。
而且未來新的保單,理賠條件也可能會變動,詳細理賠條件與細節,請直接詢問你的保險業務員。




有些人可能會誤以為只要行動不便或年紀大了需要人照顧,就會啟動長照險理賠,這是錯誤的想法。你必須要符合保險公司的理賠條件:全殘、失智、或是失能其中之一種情況,才能獲得理賠,至於理賠的可能性有多高,各位請自行判斷,未來就是無法預料無法計算。
這長照險比其他失能險的理賠範圍更廣,除了因雙目、手、腳失能以外,只要符合以上敘述的失智或其他失能狀態也都可以理賠。
以上是我對於長照險的想法,若有資料錯誤是想分享不同觀點的,歡迎留言一起討論喔。
網友補充解釋
補充一:
長照跟失能標準是不一樣的,勞保失能等級是15級221項,商業失能等級是11級80項,長照是六個狀態需符合三種。
簡單說,商業失能等級涵蓋大部分的勞保失能相同性很高,失能是經核定且理賠後就開始啟動且不需要後續再開立診斷書,長照必須每年回診開立巴氏量表有符合才能繼續領長照金。舉例:氣切患者,可以食衣住行浴廁方面,除了不能吃固體食物以外,其他都能自理,在長照就不符合,可是失能卻是全殘理賠,保險本來就是買一個風險管控的概率,險種各有長項。
補充二:
因神經障害導致失語、失認、失行的狀態,如阿滋海默氏症造就了常常忘了自己要去哪、要做什麼事情、醫生開了診斷書、且終身無法再從事工作、就適用第三級(失能表神經類第三級-中樞神經系統機能遺存顯著障礙、無工作能力為維持生命必要之日常生活活動尚可自理者。
文章中的失能是長照要符合巴氏量表、六項符合3項、或分數大於兩分、且每半年(或一年)都要鑑定ㄧ次、而失能險不用每半年鑑定、差別後者診斷到1~6級保費不用再繳了、只是很多銷售不做過度的解釋。
補充三:
失能險與長照險的理賠判斷標準不同,一般人無法預期哪一種情況發生的可能性比較高,所以不能說哪一種險比較好,主要還是要考量你現在的家庭狀況比較需要甚麼,兩種險種的出發點不同,是需要一筆錢彌補無法工作的收入來源呢? 還是一筆錢來照顧自己的生活起居?
























