文/公庫記者楊鵑如
「我們贏了!永不妥協。」RCA工傷訴訟案「一軍」246名受害勞工更審上訴今(11)天宣判,最高法院判決,其中更一審僅判24人獲賠共5470萬餘元確定,其餘222名「無外顯疾病」之受害勞工求償有理,全面勝訴,但賠償金額需發回高等法院更審,本案仍待後續審理。RCA員工關懷協會理事長杜津珠表示,宣判成果讓人感到安慰,法院有顧慮到受害勞工的心理層面及身體自主權,是為重大的司法進步。
保守判決被推翻 最高法院認為「無外顯疾病」之受害者求償有理
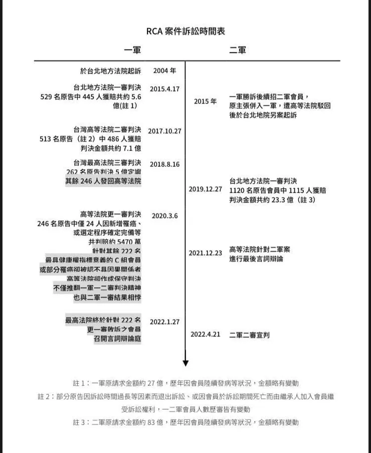
美國無線電公司RCA((Radio Corporation of America))於1992年關廠,在台營運20年間有上千員工被公司非法排放的三氯乙烯、四氯乙烯等多種化學原料毒害致癌,受害者從2005年開始提起訴訟,並依提告時間分為一軍、二軍,其中再細分為A組「已死亡員工及其家屬」、B組「罹病員工」及C組「尚未發病者」。
RCA一軍案件共529名原告,在一、二審判決都是勞工勝訴;2018年時最高法院三審判決A、B組原則上都確定勝訴,262人確定獲賠。其中246人發回高等法院審理,多數為「無外顯疾病」的C組,最高法院認為高院審理未說明C組會員所受身體侵害與工作之因果關係。
2020年時本案發回高院更一審,當時卻判決222名RCA受害勞工敗訴,僅有24名因新增罹癌或程序完備後判賠。高院認為無外顯疾病者的C組會員代表不受損害,不能請求精神賠償等慰撫金,部分罹病者之疾病沒有符合國際三個單位國際癌症研究機構(IARC)等三機構所認定之疾病,協會及資方皆上訴。

本次最高法院更審判決推翻高院見解,律師代表林永頌表示,高院更一審原本認為原告RCA關懷協會沒有充分舉證責任,最高法院認為依照《民事訴訟法》規定,職業病案件舉證責任有其必要由資方負責,降低勞工舉證責任,因而發回高院。
對於「無外顯疾病」的C組會員,最高法院根據大法官解釋,勞工有身體自主性,工作環境的高濃度汙染會侵害勞工的身體權及健康權,超過勞工容忍程度,且身體自主權包含生理及心理完整性,RCA員工因罹病風險提高造成恐懼,超過一般人情況,不應該以部分醫學認定範圍才進行賠償。
林永頌說,最高法院甚至認為少數幾位任職RCA十幾天的勞工,也不能忍受不合理的工作環境,雇主有提供合理工作環境的義務,不得違反勞工身體自主權及健康權。
本案耗時多年,多位員工在訴訟過程中過世,本案賠償金額發回高等法院審理恐怕還要耗時一年時間才有最終結果。協會期望最高法院應直接判決賠償金額,然而最高法院解釋精神賠償需斟酌每人不同狀況,這是事實審的權限,最高法院不能自為判決,只能發回。

受害勞工勝訴 資方賴帳、不甩台灣法令?
工殤協會研究員賀光卍則表示,RCA勞工耗時20年抗爭與訴訟,讓社會看到女性在職場保護上不足之處,使用高濃度有機溶劑的工作環境讓許多在RCA工作的女性後續歷經流產、罹患子宮肌瘤或卵巢癌等,甚至要切除子宮。他認為最高法院勝訴判決是要告訴台灣的所有雇主,不要讓員工暴露在未管理有毒化學物質的工作環境「殘害台灣的嬰兒」,也不要用高壓、高工時的勞動條件殘害女性同胞無法有好的孕育空間。
「RCA等相關公司完全沒有尊重台灣法院判決,藐視台灣法令。」林永頌提到,RCA、奇異公司、湯姆森等公司仍未賠償先前判決確定的本金加利息金額7億多元,相隔一年後自己才發現有媒體報導奇異公司在台灣具有150億元資產的工程款,並標下一台電工程案,律師團這才向奇異公司提起假扣押資產。
RCA「二軍」案將在4月21號二審宣判,律師團與協會期望二軍二審宣判也能夠遵循最高法院見解,判決受害勞工勝訴。

最高法院110年度台上字第50號社團法人桃園縣原台灣美國無線公司員工關懷協會與台灣美國無線電股份有限公司等間請求侵權行為損害賠償等事件新聞稿
我們深信,透過群眾的涓滴支持,才是媒體真正能夠獨立的重要碁石
公庫官網/其他平台/群眾集資相挺(原文日期:2022年03月11日)



















