你是否有想過自己的退休理財規劃?或是花了很多時間和金錢在理財這件事,但是還是找不到合適自己的投資節奏呢?這次閱讀的『ETF商學院,教你用一支股賺出3850萬』相信能夠解決你以上的痛點。

這本書聊什麼?
『ETF商學院』這本書的作者是夏綠蒂,具有專業的會計背景,在財經領域的報章雜誌都可以看見她的文章,這本書從基礎的財商出發,透過72法則我們能夠了解到相同的100萬放到銀行,用1%的報酬率來看20年後會是120萬,但是投入平均年化報酬6%的理財工具20年後會變成400萬,到了這邊我想你已經知道你為什麼要投資了吧?我們用更具體的狀況來看,從書中的數據來看夫妻如果從22歲開始工作60歲退休,38年的時間中,薪資的收入減掉支出約莫可以存下800萬元。但如果我們將存下的錢放到例如0050上,以平均年化保守7%來看,每年投入21萬(800萬/38年),最後的資產終值能夠滾到3850萬。
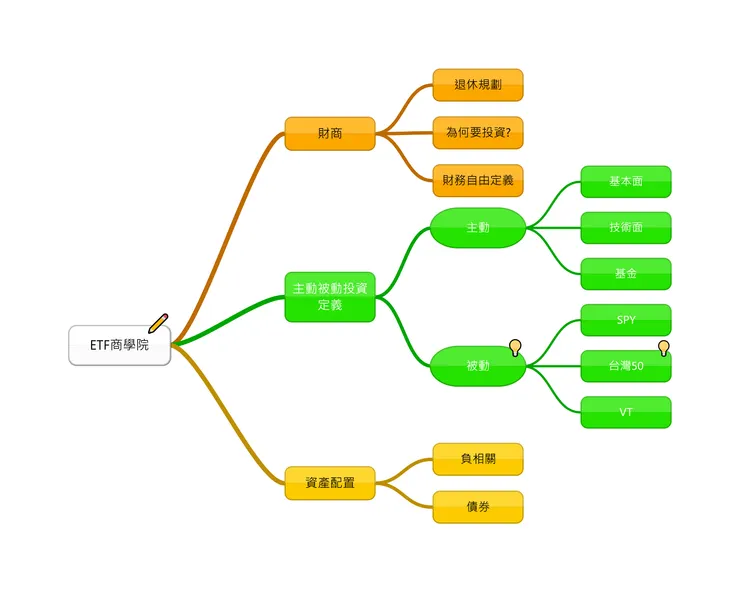
退休金的規劃只是書中的一部分,在書中作者更多的是敘述ETF(指數股票型基金)投資,我們可以把全書的內容建立在以下四個項目做學習分別是:
- 為什麼要選擇被動投資?
- 被動投資的工具選擇
- 該投入美股進行被動投資配置嗎?
- 資產配置的概觀
為什麼要選擇被動投資?
被動投資所指的是,獲得和整體市場相同的投資報酬率;與其相對的是主動報酬,目標就是要獲得超出整體市場的投資報酬率。
被動投資代表的是市場的指數股票型基金;主動投資代表的是自己根據技術面、基本面或籌碼面進行選股投資,當然透過專業經理人的基金也屬於此範圍。
被動投資最大的優勢在於不須頻繁操作,也不須對於基本面或產業有所琢磨,只要定期投入市場所對應的指數型基金即可獲得市場的平均報酬。有趣的是巴菲特曾經以標普500指數型股票基金(SPY)和主動型基金做對賭,在10年的期間標普500指數可是獲得相對優異的報酬。
值得一提的是主動與被動的取捨關鍵在於你對於市場投資能力值,並不是被動投資為王所有人只能進行被動投資。
被動投資的工具選擇
在台股中要進行被動投資最主要的投資工具是0050,他囊括了台灣前50大市值的公司,從趨勢來看也是歷經修正,然後持續向上的格局,2003年至2021年每年平均,年化含息報酬約沒落在9.89~10.89%。
書中也有個有趣的回測,從2003年開始在每年的第一天買進5000元的0050,到了2021年底會有33萬元的資產價值,從投入的成本9.5萬元來看會有255%報酬,在書中作者將此投資法稱為周公投資法。
該投入美股進行被動投資配置嗎?
投資0050基本上就是看好台灣未來持續的發展,但很多時候我們也能夠透過美股投資分散相關的地緣風險。下面所屬的兩檔ETF除了報酬率之外,還有一個特色就是管理費相對便宜。
美股投資的配置可以考慮投資全世界的VT或是追蹤標普500指數的SPY,從報酬率來看VT2009~2021年的年化報酬是11.94%,SPY2009~2021年的年化報酬是15.88%。
資產配置的概觀
資產配置最主要的觀念是,資產彼此是負相關,不會出現一起漲與一起跌的狀況。要做資產配置最主要的是主角是債券例如美國中短天期公債的IEI就是可以考慮加入的配置。
我搭配書中觀念以股票型SPY持有80%搭配債券IEI持有20%的組合,從2008年至2021年來回測,這個組合的年化報酬率9.25%,單月最低報酬為-37.74%。若100%持有SPY在這段時間年化報酬率10.97%,單月最低報酬為-48.23%。
從數據我們可以知道資產配置犧牲的是整體的報酬,但是相對不做配置的最大優勢是你遇到大型股災時,有做資產配置的波動相對低。
後記
退休這件事以即將滿30歲的我來看距離是真的有點遙遠,基本上我也沒有實際算過以我目前的資產累積究竟幾歲才能退休,在這次閱讀之後心中也慢慢有個底了。我也相當喜歡書中透過量化與質化介紹台灣50的內容,透過台灣50的特性從整體報酬的觀點出發,也間接點出了台股投資人對於殖利率勝於報酬率的迷思。
在這次閱讀中有部分的內容在聊資產配置這件事,讀者如果看了書中內容後決定要進行資產配置可以先透過Portfolio Visulizer來做資產配置的回測。同時必須值得一提在低利率的狀況下債券的配置要相當謹慎,避免股債雙殺的困境。
這本書的觀念其實很泛用,不知道如何理財的讀者能夠知道投資的重要性。有投資經驗的讀者如果持續的無法獲得超越被動投資的報酬,在被動投資與相關ETF的篇章相信能夠解開許多心中的枷鎖。
《關鍵密碼》「財經部落客」夏綠蒂的 ETF商學院 教你用一支股 賺出3850萬:只要一年買一次,保證避開地雷股的周公投資法! / 夏綠蒂 / 大樂文化
讀友選一本
有興趣本書的讀友,可以至下方通路選書喔!!!
博客來/金石堂/樂天kobo電子書
延伸閱讀
【導讀】單親雙寶媽買美股,每月加薪3萬
【觀念】為什麼你的退休金只有別人的一半
速寫心智圖
























