
情境敘述:
因應人口少子化,天龍市民政局規劃與天虎市民政局合辦「龍虎聯姻 戀愛一夏」單身聯誼活動,擬請天龍市文化局推薦文藝表演社團,俾於聯誼活動開場時表演,並請文化局預估所需經費。

以上即為上行函範例,謹呈聖上鈞閱,卑職告退。
下次呈報預告:下行文範例。
延伸閱讀:EP.13 | 函的格式


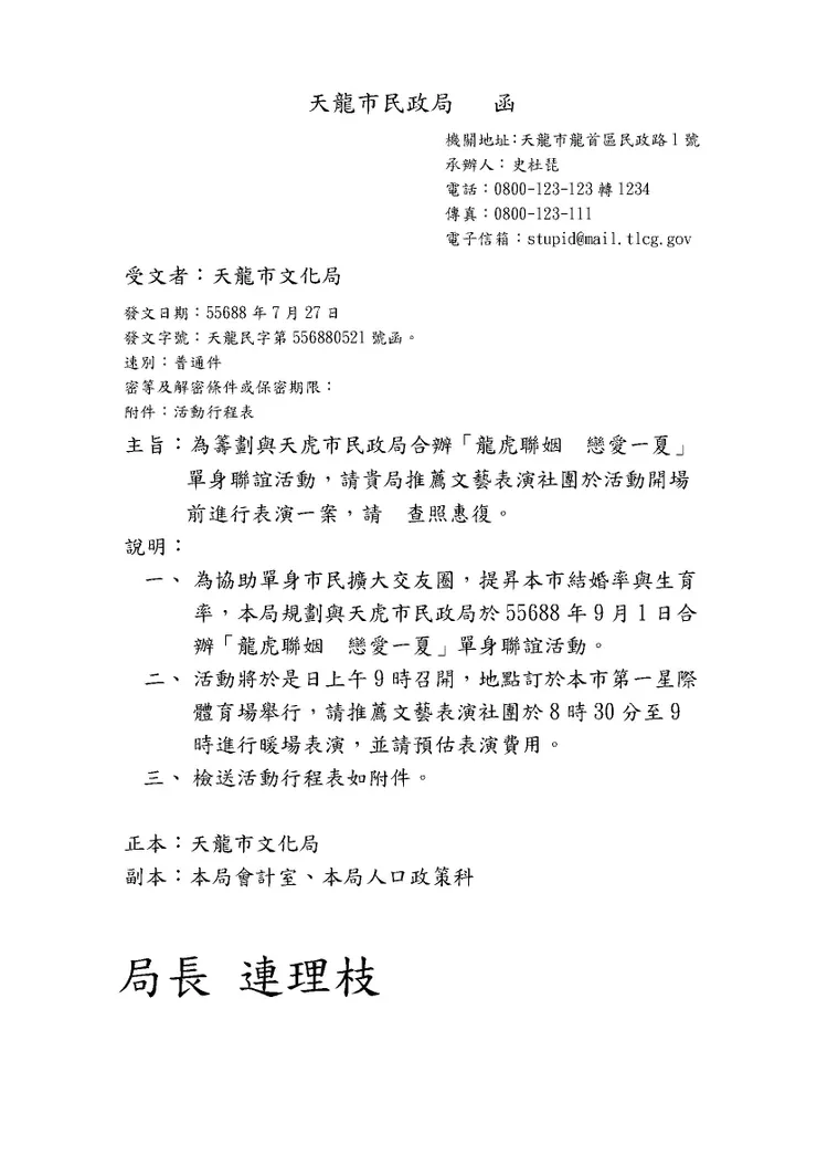
情境敘述:
因應人口少子化,天龍市民政局規劃與天虎市民政局合辦「龍虎聯姻 戀愛一夏」單身聯誼活動,擬請天龍市文化局推薦文藝表演社團,俾於聯誼活動開場時表演,並請文化局預估所需經費。

以上即為上行函範例,謹呈聖上鈞閱,卑職告退。
下次呈報預告:下行文範例。
延伸閱讀:EP.13 | 函的格式




























