「處暑」正是新生訓練的日子。新生訓練,對於導師而言,是要在短短1-2天的相處,認識學生,要最短時間記得學生姓名、揀選可任用的幹部、安排座位、打掃工作、以及替未來一年的活動,如教室佈置、運動會、英語歌謠、語文競賽,去識別可以交付任務的人才。
2022年設計了一個表單,本來覺得題目有點多,但發現學生安靜書寫,從文字與敘述中,認知學生能力,反而更有思考的線索與依據,而看似文靜木訥的孩子,寫起東西來,反而很有主見想法。
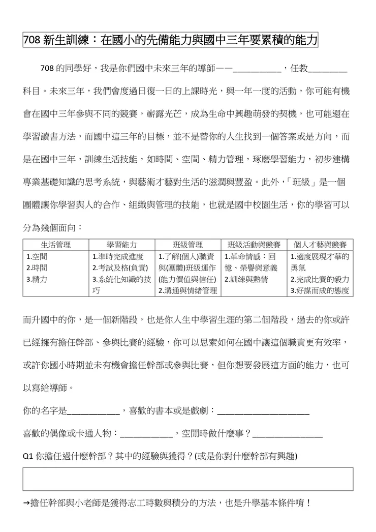
第一部分是讓孩子清楚國中生活,每個面向都是學習,然後我自己想知道一個孩子的閱讀與偶像,因為這是他們最放鬆最真實的樣貌。接下來是幹部調查。

第二部分是認識孩子心中對班級的感受,因為每個人國小接觸的班級認知差距大,對於考試科目、學習信心、高度時間管理的生活作息,每個人適應力不同,從其中也可以看出起點態度。

反饋(2022/8/28):實際使用後,這份調查單,確實讓我在分配幹部、打掃工作與學生起點態度、寫字與表達能力,有較為清晰的輪廓。
所以針對學生的起點態度製作了回饋(可點擊連結PDF檔),強調正念、正言、習慣力與執行力是國中要學習的重點,希望能一開始就說明清楚想建立的班級氛圍。




















