何謂製造執行系統(Manufacturing Execution System;MES) ?
製造執行系統是一套用於追蹤與監控製造活動中生產資源、原物料與在製品、生產進度、品質管理的系統。透過MES 串起 ERP 系統從製造命令單到入庫單之間的資訊斷層,並拉近資訊流與實物流的距離,為虛實整合奠定穩固的基礎。
MES 系統核心
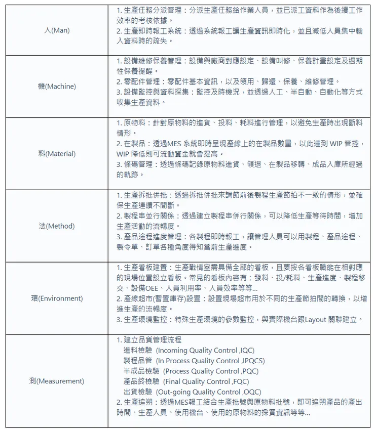
MES 的重點在於生產資料蒐集,生產進度即時呈現及即時訊息通知,下列將用5M1E 分析法來拆分說明 MES核心功能:

MES 做為系統整合的基礎
MES 除了補足 ERP 的細節生產資訊外,還可以作為整合各項系統的基石,下列將以生產五要素的角度說明 MES 系統延展性:
- 人:整合人力資源管理系統(Human Resource Management ;HRM),結合HRM的考勤功能讓生管人員可以快速知道生產日人力是否短缺,並立即協調人力或調整生產計劃。MES 所計算的人員生產績效也可以提供給 HRM 系統作為直接人工獎金核算依據。
- 機:整合工業物聯網(Industrial Internet of Things ;IIoT),透過 IIoT 平台讓生管人員可以即時掌握機台狀況,當機台參數異常時可以立即處理,降低因機台不良所造成的工時與材料的浪費。IIoT 除了可以蒐集機台參數,也可以蒐集生產資訊,所以可以透過 IIoT 局部取代 MES 系統中的人員報工。
- 料:整合供應鏈管理(Supply Chain Management ;SCM),生產計劃結合SCM 可以達到即時供貨(Just in time;JIT),如此就能減低庫存、增加流動資金、增加廠房可動用空間,還可以透過 SCM 精準掌控物流,減少發生生產斷料的機會。
- 法:整合產品生命周期管理(Product Lifecycle Management ;PLM),PLM平台可以讓生產人員查詢產品製作說明,還能縮短產品設計變更的等待時間。產品設計師也可以透過MES系統瞭解現場所具備的工藝及原材料,以確保設計出來的產品可被量產。
- 環:整合能源管理系統(Energy Management System ;EMS),透過EMS 系統實現能源可視化並進行管理,也可以透過所收集的能源耗用資訊,調配生產計劃避開尖峰時段的收費。
MES 在工業4.0 中扮演的角色
工業4.0 主要希望機台透過感測器(sensor)連結網路整合現有的資訊系統創造出一個虛實整合的環境,以達到訊息及時透明、精準生產、智慧決策。
MES 系統在工業4.0 中則扮演急救、傳令的角色,主要的工作內容有:
- 透過 AI 的輔助,讓MES 系統在問題發生的第一時間,即發佈生產中斷的指令,以減少材料及工時的浪費。(精實生產中的自“働”化*精神)
- 結合IIoT 監控現場的各項數值,當發生異常數值就立刻通知相關人員立即做出反應,並透過IIoT 及現場看板及時傳遞最新的生產決策,以拉近決策層與執行層間的距離。
“自働化:働(人+動)是設備和人的結合,當生產出現不良時透過人的"智慧"決定是否停止生產,避免產出不良品造成材料和工時浪費。即異常發生時的自動停機功能。”
延伸閱讀:
精實生產-工業4.0的關鍵拼圖
工業物聯網-從終端發起的革命
結語
在環境多變的背景下,訊息的傳遞速度、即時性還有數量都非常重要,現今製造業就屬於環境多變的代表,而工業 4.0 則是因應環境多變的解方。
要達到工業4.0的境界可不容易,首要條件就是將所有資訊串連在一起,即所謂的虛實整合,但MES 的系統職能就是將現場的實際情況與資訊系統串接在一起,所以導入MES系統就相當於邁出虛實整合第一步。




















