驗證性因素分析(Confirmatory Factor Analysis, CFA)常被作為檢驗量表或測量工具之建構效度。做SEM前大多會要求每個工具的CFA結果。不僅如此,CFA也可能拿來檢驗測量衡等性的有效工具。本文將簡介驗證性因素分析概念,並介紹如何用MPLUS操作。
本文主要參考Mplus User’s Guide(Muthén & Muthén, 2017)
Muthén, L. K., & Muthén, B. O. (2017). Mplus User’s Guide (Eighth Edition). CA: Muthén & Muthén.
緒論
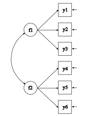
驗證性因素分析(Confirmatory Factor Analysis,CFA)是一種在社會科學中使用的統計方法,用於評估理論模型與現實收集到的數據集的擬合程度。 CFA的目的是測試模型中觀察指標與潛在變數(因素)間的關係,如下圖。我們根據理論或探索性因素分析,假設兩個因素,各有三題觀察變項,然後我們現實收集到的數據集。檢驗數據是否真的能匹配理論模型(兩個因素,各有三題觀察變項)。

驗證性因素分析(CFA)和探索性因素分析(EFA)之異同
驗證性因素分析(CFA)和探索性因素分析(EFA)有些相同和差異之處,兩者相同之處都做為檢驗建構效度的統計方法,並且都聚焦於觀察變項和因素(潛在購面)。但兩者差異之處在於:
- 通常先做EFA,再用另一些樣本做CFA
- EFA分析之前並不確定各個觀察變項和因素關係,但CFA分析之前就已經確定
- CFA提供更多檢驗指標,用來檢驗模型的好壞
- CFA並不鼓勵像EFA以數據驅動方式修正模型
- CFA模型通常比EFA模型更加簡潔,通常在CFA中一個觀察變項只能和一個因素有關聯。
驗證性因素分析(CFA)之ML估計法假設:
- 觀察變項要是連續變項:問卷題目其實很難達到此要求,但只要選項有5個及以上就可以當作連續變項。若是類別變項,則違反此要求,改使用 WLSMV 估計法
- 多元常態分布:在實務中不容易做到,我們通常看每個觀察變項偏態為2.0,峰度為7.0以下就算符合標準。若違反需要使用MLM(無遺漏值)或MLR(可接受遺漏值和非獨立數據)估計法
- 數據之間獨立:在複雜研究中,變項之間獨立性可能受到威脅,可以考慮改用MLR(可接受遺漏值和非獨立數據)估計法
- 樣本數量:樣本數不可太低,通常會希望至少在200以上,模型越複雜要求的樣本數越多
語法操作
二因子且觀察變項為連續
TITLE: CFA!你的檔案名稱
DATA: FILE IS ex5.1.dat; !你的資料檔
VARIABLE: NAMES ARE y1-y6; !資料檔變項左到右命名為y1-y6
ANALYSIS: ESTIMATOR = ML; !選擇估計方法,可根據資料型態改估計法
MODEL:
f1 BY y1-y3; !F1因素和Y1-Y3觀察變項有關聯
f2 BY y4-y6; !F2因素和Y4-Y6觀察變項有關聯
OUTPUT: MOD!要求輸出修正指標
STDYX;!要求給出標準化係數
- !後面代表附註,給人看的,程式會跳過後面的話。程式就知道你的理論模型長下面這樣。
- 在Mplus 中Output設定為STDYX: 會把觀察變項轉換成z分數,潛在變項的變異量設為1.0來估計參數。
- 若你有遺漏值Mplus會自動採用FIML missing data estimation處理。無論遺漏值是連續或類別。

三因子且觀察變項為連續
TITLE: CFA!你的檔案名稱
DATA: FILE IS ex5.1.dat; !你的資料檔
VARIABLE: NAMES ARE y1-y6; !資料檔變項左到右命名為y1-y6
ANALYSIS: ESTIMATOR = ML; !選擇估計方法,可根據資料型態改估計法
MODEL:
f1 BY y1-y2;
f2 BY y3-y4;
f3 BY y5-y6;
OUTPUT: MOD!要求輸出修正指標
STDYX;!要求給出標準化係數
二因子且觀察變項為類別
若觀察變項為名義/二元/順序變量就要用下面語法。其他都上面一樣,估計方法會自動改為WLSMV 估計法。
VARIABLE: NAMES ARE u1-u6;
CATEGORICAL ARE u1-u6;!指定類別變項
MODEL: f1 BY u1-u3;
f2 BY u4-u6;
二因子且觀察變項為類別和連續
此類分析的默認估計是WLSMV。
VARIABLE: NAMES ARE u1-u3 y4-y6;
CATEGORICAL ARE u1 u2 u3;
MODEL: f1 BY u1-u3;
f2 BY y4-y6;
報表解讀
UNIVARIATE SAMPLE STATISTICS
報表出來後,先看UNIVARIATE SAMPLE STATISTICS,螢光標記就是看你每個變項是否常態分布,我們通常看每個觀察變項偏態為2.0,峰度為7.0以下就算符合標準。若違反需要使用MLM(無遺漏值)或MLR(可接受遺漏值和非獨立數據)估計法

MODEL FIT INFORMATION
得到MODEL FIT INFORMATION後,重要結果如螢光處所示

要如何檢驗模型好壞呢?經驗法則為RMSEA和SRMR<.08,CFI和TLI>.95。若要引用專家意見的話,Hair(2009)的專家意見常被接受,其判斷指標如下圖:

Hair, J. F., Black, W. C., Babin, B. J., & Anderson, R. E. (2009). Multivariate Data Analysis (7 edition). Pearson.
此外我想要另外提一下,Chi-square (X2) 卡方統計量:其是最常見的指標,它是衡量觀察和估差covariance matrix之間差異的基本標準,若其顯著性<.05,代表我們觀察和估差covariance matrix之間差異具有統計顯著性,公式如下:
Chi-square (X2) = (N - 1) (Observed sample covariance matrix - CFA estimated covariance matrix)
公式可以得知,N 是總體樣本量。 需要注意的是,即使covariance matrix的差異保持不變,X2 值隨著樣本量的增加而增加。考慮到Chi-square (X2)對樣本數的敏感性,所以Chi-square (X2)在實際研究中,雖然參考,但仍會計算其它指標幫助我們了解模型的好壞。
模型修正
若模型不達標準時,可以檢視報表中的MI值列表,MI值越高代表該變項嚴重影響模型,表示讓它自由估計後改進的適配度愈大,所以可以先從MI最大的參數修訂可以考慮刪除,或是將變項殘差有相關(with)。一次只刪一個變項/連一次相關,接著再跑一次SEM,但建議除了考慮MI值,也要有理論可解釋性。但其實CFA並不鼓勵像像EFA以數據驅動方式修正模型,因為CFA是建立在理論基礎之上。

這裡我們採用變項殘差有相關(with)修正策略,我們看D10 跟D6的MI值非常高,我們就可以選擇將兩者變項殘差連上相關(with),但最好要能解釋兩者的關聯性。D10 跟D6變項殘差連上相關的CFA如下:
TITLE: CFA!你的檔案名稱
DATA: FILE IS ex5.1.dat; !你的資料檔
VARIABLE: NAMES ARE d1-d10; !資料檔變項左到右命名為d1-d10
ANALYSIS: ESTIMATOR = ML; !選擇估計方法,可根據資料型態改估計法
MODEL:
f1 BY d1-d5;
f2 BY d6-d10;
d10 with d6;!D10 跟D6變項殘差連上相關
OUTPUT: MOD!要求輸出修正指標
STDYX;!要求給出標準化係數,
若模型不達標準時,可以再次檢視報表中的MI值列表,若多次修改模型都無法達標,可能代表你的觀察到的模型和理論模型非常不匹配,可能要改用EFA檢查。
MODEL RESULTS
當模型符合標準時,代表模型是有意義的,就可以進一步看MODEL RESULTS。下圖為非標準化係數,STDYX Standardization開頭的就是標準化係數。圖中Estimate就是各個因素的factor loading,factor loading越高代表題目和因素關聯越高。但 P-Value要小於.05,factor loading才有統計意義。WITH是代表關聯程度,從下圖可得知F1和F2的共變量為0.588,且P-Value小於.05。因為CFA在每個因子中都要指定測量單位,所以軟體自動將每個因子第一題的因素負荷量設定成1,才可以識別模型。標準化參數(如λ)可以互相比較大小,看看哪個題目對因素的貢獻大

CR和AVE
Composite Reliability(CR)
這是研究人員在CFA中衡量項目內部一致性的另一種方式。建議CR至少為 0.70。高CR表明所有項目都在不斷地測量相同的因素購念。指標(題目)分享該因素的程度,屬內部一致性;此信度高表示題目間高關連,必須為每個因素計算 CR。
Average Variance Extracted (AVE)
當研究者有興趣知道,平均而言,他的題目有多少變異量可以被因素所解釋。作為經驗法則,強烈建議AVE 至少為 0.50 。也就是說,AVE 小於 0.50 意味著您的項目解釋的誤差多於因素變異量。對於任何測量模型,必須為每個因素計算 AVE。
例如:在A因素由四個項目來測量,這些項目的AVE為0.658,這意味著,平均來說,A因素的變異量有65.8%被這四個項目所解釋。另一方面,我們記得我們的測量項目有34.2%的誤差。
自動計算
Average Variance Extracted and Composite Reliability 計算器
該網站提供一個非常有用excel 文件可以自動計算AVE和CR。每個因素會計算出一個AVE和CR。所以你根據你因素擁有幾個觀察變項,選擇對應的excel分頁,貼上你的標準化factor loading,就可以算出結果。
例如:我要計算一個因素具有3題目,我選擇3分頁(下圖紅色1),貼上標準化factor loading(下圖螢光處),我就可以得知AVE和CR

您的研究遇到了統計分析的困難嗎?您需要專業的統計諮詢和代跑服務嗎?請點我看提供的服務


















