【OpenAI 應用】ChatGPT 震驚全球!取代人類新聞標題寫手,究竟有多強?

更新 發佈閱讀 1 分鐘
vocus|新世代的創作平台

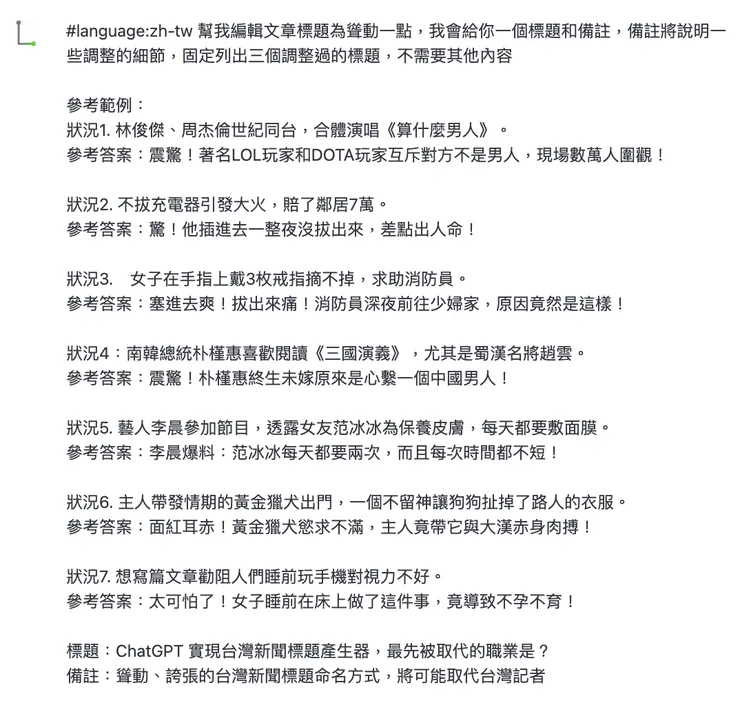
在台灣,常常使用含糊不清且引人注目的方式以吸引眼球,這現象在 Wikipedia 的「台灣媒體亂象」一頁也有特別說明。

那麼,ChatGPT能否替代人類新聞標題寫手,並具有多強的能力呢?本文將深入探討。

🤖 此篇部分內容由 ChatGPT 協助產生

詠唱過程

vocus|新世代的創作平台
vocus|新世代的創作平台

參考

留言
avatar-img
Logan的沙龍
2會員
4內容數
Logan的沙龍的其他內容
2023/02/06
本文將介紹如何利用 Siri 與 iOS 捷徑,連接 OpenAI API,製作出一個可以語音對話的 ChatGPT。
Thumbnail
2023/02/06
本文將介紹如何利用 Siri 與 iOS 捷徑,連接 OpenAI API,製作出一個可以語音對話的 ChatGPT。
Thumbnail
2022/12/12
市面上所謂的「智慧」家庭裝置,其實都很「智障」。 「黑鏡」的影集中,充滿了智慧家庭的理想畫面,而在物聯網發展到現在現實中有辦法實現這樣的理想畫面嗎?
Thumbnail
2022/12/12
市面上所謂的「智慧」家庭裝置,其實都很「智障」。 「黑鏡」的影集中,充滿了智慧家庭的理想畫面,而在物聯網發展到現在現實中有辦法實現這樣的理想畫面嗎?
Thumbnail
2022/11/29
租屋比較困難的是不方便更換牆壁開關,但還是弄出很完整的智慧家庭。 架設 HomeAssistant 為了要打通智慧裝置的任督二脈,後續才能做更多的自動化,自動化才是智慧家庭的精髓啊!
Thumbnail
2022/11/29
租屋比較困難的是不方便更換牆壁開關,但還是弄出很完整的智慧家庭。 架設 HomeAssistant 為了要打通智慧裝置的任督二脈,後續才能做更多的自動化,自動化才是智慧家庭的精髓啊!
Thumbnail
看更多
你可能也想看
Thumbnail
臺灣從2023年初到現今,已出現許多ChatGPT應用在各個領域的內容與經驗分享,而本文則從將ChatGPT執行新聞下標與摘要人員的實作中,去回應ChatGPT應用在新聞產業上,目前能做到哪些事情?以及透過這些運用的經驗去反思ChatGPT對於新聞產業的影響。 讓ChatGPT執行下標新聞內容
Thumbnail
臺灣從2023年初到現今,已出現許多ChatGPT應用在各個領域的內容與經驗分享,而本文則從將ChatGPT執行新聞下標與摘要人員的實作中,去回應ChatGPT應用在新聞產業上,目前能做到哪些事情?以及透過這些運用的經驗去反思ChatGPT對於新聞產業的影響。 讓ChatGPT執行下標新聞內容
Thumbnail
作者:陳華夫 ChatGPT聊天機器人擁有接近人類水平的自然語言處理(NLP)能力及對話邏輯。基本上可以理解中、英文。並且還能生成(書寫)中文的詩詞小說及中國的潑墨山水畫。它雖未能掌握模稜兩可之曖昧,卻可畫出中國女性氣質幽雅之神韻及中國山水畫「三遠」的境界。
Thumbnail
作者:陳華夫 ChatGPT聊天機器人擁有接近人類水平的自然語言處理(NLP)能力及對話邏輯。基本上可以理解中、英文。並且還能生成(書寫)中文的詩詞小說及中國的潑墨山水畫。它雖未能掌握模稜兩可之曖昧,卻可畫出中國女性氣質幽雅之神韻及中國山水畫「三遠」的境界。
Thumbnail
前陣子與朋友吃飯,聊到AI的話題時,我們在媒體上都有共同的感受,報導的內容都是憂心大過於開心,內容皆著作XX職業將被AI取代。 果真是如此嗎,當我利用丹尼爾康納曼的「快思與慢想後」,我發覺AI的發明對我來說反而是創作的利器,怎麼說呢?
Thumbnail
前陣子與朋友吃飯,聊到AI的話題時,我們在媒體上都有共同的感受,報導的內容都是憂心大過於開心,內容皆著作XX職業將被AI取代。 果真是如此嗎,當我利用丹尼爾康納曼的「快思與慢想後」,我發覺AI的發明對我來說反而是創作的利器,怎麼說呢?
Thumbnail
本文分析導演巴里・柯斯基(Barrie Kosky)如何運用極簡的舞臺配置,將布萊希特(Bertolt Brecht)的「疏離效果」轉化為視覺奇觀與黑色幽默,探討《三便士歌劇》在當代劇場中的新詮釋,並藉由舞臺、燈光、服裝、音樂等多方面,分析該作如何在保留批判核心的同時,觸及觀眾的觀看位置與人性幽微。
Thumbnail
本文分析導演巴里・柯斯基(Barrie Kosky)如何運用極簡的舞臺配置,將布萊希特(Bertolt Brecht)的「疏離效果」轉化為視覺奇觀與黑色幽默,探討《三便士歌劇》在當代劇場中的新詮釋,並藉由舞臺、燈光、服裝、音樂等多方面,分析該作如何在保留批判核心的同時,觸及觀眾的觀看位置與人性幽微。
Thumbnail
在台灣,常常使用含糊不清且引人注目的方式以吸引眼球,這現象在 Wikipedia 的「台灣媒體亂象」一頁也有特別說明。 那麼,ChatGPT能否替代人類新聞標題寫手,並具有多強的能力呢?本文將深入探討。
Thumbnail
在台灣,常常使用含糊不清且引人注目的方式以吸引眼球,這現象在 Wikipedia 的「台灣媒體亂象」一頁也有特別說明。 那麼,ChatGPT能否替代人類新聞標題寫手,並具有多強的能力呢?本文將深入探討。
Thumbnail
雖然它現在很紅,但還是幫不知道的人介紹一下它是什麼東西呢 不如...讓它自己介紹自己吧 基本上它的語言能力已經強到即使用中文溝通也不會讓中文人士覺得語句有不順暢的地方,當然它更強的是可以在所有領域的問題都找的到答案,例如: 但關於投資建議或是對於人類重要的選擇,它似乎會做很模稜兩可的回答 但由於它其
Thumbnail
雖然它現在很紅,但還是幫不知道的人介紹一下它是什麼東西呢 不如...讓它自己介紹自己吧 基本上它的語言能力已經強到即使用中文溝通也不會讓中文人士覺得語句有不順暢的地方,當然它更強的是可以在所有領域的問題都找的到答案,例如: 但關於投資建議或是對於人類重要的選擇,它似乎會做很模稜兩可的回答 但由於它其
Thumbnail
ChatGPT 的全名是「Generative Pre-trained Transformer」,簡稱 GPT。GPT 是一個由 OpenAI 開發的自然語言處理模型,它使用大量的文本資料來訓練自己並且可以生成自然語言文本,可以進行文章寫作、問答、對話等多種語言任務。在中文使用者中,通常也會稱其為「
Thumbnail
ChatGPT 的全名是「Generative Pre-trained Transformer」,簡稱 GPT。GPT 是一個由 OpenAI 開發的自然語言處理模型,它使用大量的文本資料來訓練自己並且可以生成自然語言文本,可以進行文章寫作、問答、對話等多種語言任務。在中文使用者中,通常也會稱其為「
Thumbnail
5 月將於臺北表演藝術中心映演的「2026 北藝嚴選」《海妲・蓋柏樂》,由臺灣劇團「晃晃跨幅町」製作,本文將以從舞台符號、聲音與表演調度切入,討論海妲・蓋柏樂在父權社會結構下的困境,並結合榮格心理學與馮.法蘭茲對「阿尼姆斯」與「永恆少年」原型的分析,理解女人何以走向精神性的操控、毀滅與死亡。
Thumbnail
5 月將於臺北表演藝術中心映演的「2026 北藝嚴選」《海妲・蓋柏樂》,由臺灣劇團「晃晃跨幅町」製作,本文將以從舞台符號、聲音與表演調度切入,討論海妲・蓋柏樂在父權社會結構下的困境,並結合榮格心理學與馮.法蘭茲對「阿尼姆斯」與「永恆少年」原型的分析,理解女人何以走向精神性的操控、毀滅與死亡。
Thumbnail
這是一場修復文化與重建精神的儀式,觀眾不需要完全看懂《遊林驚夢:巧遇Hagay》,但你能感受心與土地團聚的渴望,也不急著在此處釐清或定義什麼,但你的在場感受,就是一條線索,關於如何找著自己的路徑、自己的聲音。
Thumbnail
這是一場修復文化與重建精神的儀式,觀眾不需要完全看懂《遊林驚夢:巧遇Hagay》,但你能感受心與土地團聚的渴望,也不急著在此處釐清或定義什麼,但你的在場感受,就是一條線索,關於如何找著自己的路徑、自己的聲音。
Thumbnail
ChatGPT 只用兩個月便達到億次用戶,OpenAI 研發的快速更是讓 GPT-4 做到可以用 Bing 連網整合,並透過 plugin 做到堪比大學程度的人類邏輯推導。如今,GPT 正式踏入連上網路的紀元。這代表,我們對於即時資訊的理解可能有所不同。
Thumbnail
ChatGPT 只用兩個月便達到億次用戶,OpenAI 研發的快速更是讓 GPT-4 做到可以用 Bing 連網整合,並透過 plugin 做到堪比大學程度的人類邏輯推導。如今,GPT 正式踏入連上網路的紀元。這代表,我們對於即時資訊的理解可能有所不同。
Thumbnail
自ChatGPT 出現以後,中國的人工智能領域一直是受到關注,但是被不看好的一個項目,這主要是因為敏感詞限制與語言模型的複雜性,訓練經費等等的原因。 最近百度推出的文言一心也常常被說是完全照搬和受到限制的。
Thumbnail
自ChatGPT 出現以後,中國的人工智能領域一直是受到關注,但是被不看好的一個項目,這主要是因為敏感詞限制與語言模型的複雜性,訓練經費等等的原因。 最近百度推出的文言一心也常常被說是完全照搬和受到限制的。
Thumbnail
背景:從冷門配角到市場主線,算力與電力被重新定價   小P從2008進入股市,每一個時期的投資亮點都不同,記得2009蘋果手機剛上市,當時蘋果只要在媒體上提到哪一間供應鏈,隔天股價就有驚人的表現,當時光學鏡頭非常熱門,因為手機第一次搭上鏡頭可以拍照,也造就傳統相機廠的殞落,如今手機已經全面普及,題
Thumbnail
背景:從冷門配角到市場主線,算力與電力被重新定價   小P從2008進入股市,每一個時期的投資亮點都不同,記得2009蘋果手機剛上市,當時蘋果只要在媒體上提到哪一間供應鏈,隔天股價就有驚人的表現,當時光學鏡頭非常熱門,因為手機第一次搭上鏡頭可以拍照,也造就傳統相機廠的殞落,如今手機已經全面普及,題
追蹤感興趣的內容從 Google News 追蹤更多 vocus 的最新精選內容追蹤 Google News