
網路投保最省錢
我想大多數人會買特斯拉,都是自己上網查資料、看評論,然後自己官網訂車,那想當然車險也可以自己上網投保,保險費也會比較便宜,少了業務員跟一些作業成本,保費約便宜10~20%不等,將來若有要理賠出險,還是可以請該產險公司人員服務的。那要找哪間保險公司,要投保哪些項目,我認為我們不管要保什麼險還是自己要清楚自己的需求,現在資訊的時代,網路上都可以查到想了解的資料跟問題,保險公司有政府監管基本上都不會有信譽的問題,該理賠的都還是會理賠,這一波防疫險風暴,保險公司還是都賠給保戶了,其他方面,大家可能還可以比較投保的流程、保險商品的選擇、保費的優惠、保險公司的服務等。
2021台灣市佔率前十大產險公司 (from 保險業公開資訊觀測站)- 富邦產險 24.53%
- 國泰產險 13.10%
- 新光產險 11.24%
- 新安東京 7.77%
- 明台產險 6.27%
- 和泰產險 5.86%
- 旺旺友聯 5.12%
- 華南產險 5.05%
- 台灣產險 4.50%
- 泰安產險 4.03%
汽車保險 = 強制險 + 車體險 + 責任險
一般我們的汽車保險會有這幾部分,法律強制投保責任險用以保護車禍被害人的強制責任險,保額每一人體傷20萬、死亡失能200萬,強制險不足的部分我們就看自己需求再加保第三責任險(傷害+財損),有時候車禍沒人受傷只有對方車子毀損,也是肇事者的責任要賠償,以上都是有責任要賠償別人的部分是責任險,那要賠自己車子的就是車體險(甲、乙、丙式),甲式有賠不明車損,乙式自己開車撞牆,丙式就一定要與有掛車牌的車子碰撞。
責任險保費影響因子有性別、年齡、肇事出險紀錄,30~60歲女性是最便宜的,那投保後都沒有肇事紀錄,每年可以減10%,上限三年最高可以減30%。車體險因為要賠車子當然跟車價有關,車子越貴保費越貴,不過一樣沒有出險紀錄每年也可以減20%保費,最高上限也是三年減費60%。
分享各家保險公司 Model Y LR 網路投保狀況
我這邊分享一下我上網去各家保險公司查詢試算的結果,以40歲女性且其車體跟責任險係數都已經減到頂為例子,體驗了各家產險網路投保這塊,我覺得大部分公司都還可以有很大的進步空間。大部分產險公司都可以網路投保車險,但目前可以網路投保Model Y的公司只有富邦、新安東京海上、旺旺友聯,若還是想保這幾家之外的保險公司,可能就要找業務員或臨櫃投保了,可能是根據過往理賠紀錄看來,駕駛特斯拉肇事率較高,不過我想以後更多車主購買之後會慢慢改善,也會再有多家保險公司開放網路投保讓消費者選擇。
- 國泰 - 只能保強制險,無法點選車體及責任險
- 新光 - 特斯拉電動汽車 投保請選 專人報價
- 明台跟台產 - 車子品牌無特斯拉可以選擇
- 和泰產物 - 不只特斯拉全部車型都不能線上投保,目前只提供線上投保強制險
- 華南 - 可以網路投保MODEL Y的第三責任險,但是不能投保車體險
- 第一 - 根本有bug選不了車型
- 兆豐 - 車型查詢沒有MODEL 3/Y但有S/X
- 泰安跟南山 - 沒有正確車牌無法試算不確定是不是能網路投保
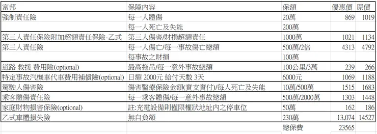
富邦可以網路投保Model Y但有一些規定,需同時承保以下險種,第三人責任險體傷500萬(含)以上、第三人責任險財損100萬(含)以上、超額責任險乙式1000萬(含)以上、乘客體傷責任險每一乘客體傷500萬(含)以上、駕駛人傷害險500 萬(含)以上,車體險甲式或乙式,富邦車體險也還未調整成降價後的Model Y,基本保單如下圖,富邦有推出其他保險公司沒有的充電車位的財損保險,大家可以參考看看。

新安東京海上看起來沒有一定要保乙式車體險,也沒有規定要投保那些險與多少保額,可以自己調整自己要的項目,自由度比較高,網路投保優惠也比較多,下圖是我大概勾選可能會需要的,也可以參考看看。

旺旺友聯也沒有規定要投保那些險與多少保額,可以自己調整自己要的項目,網路投保優惠次於新安東京海上,不過他就沒有道路救援與代步車的保險項目可以選擇,車體險也跟富邦一樣還未調整成降價後的Model Y,下圖是我大概勾選可能會需要的,也可以參考看看。

單就車體險放在一起來比較,新安東京海上價格是最優惠的。

用新安東新海上來試算,比較車價接近的車體險,2023 BMW G20 318i 車價213萬元,但Model Y似乎並沒有因為過往特斯拉車主肇事率較高而有較貴的保費,責任險方面則是跟著人,不會因為不同車會有不同的責任險保費。

我是覺得能夠自行網路投保,就自己處理保險的部分,不只是特斯拉,其他車子也一樣,大家都網路投保,各家保險公司也會多關注這一個部分,有競爭就會釋出更多優惠及更多選擇,希望這篇對要保險的大家有幫助!
購買Tesla時歡迎使用我的推薦連結https://www.tesla.com/referral/cassiechang803681
























