
過去台灣政府有進行過一些現金紓困措施,例如因COVID-19疫情所導致的經濟衝擊,政府曾經透過發放現金給部分受影響的民眾,以緩解其經濟負擔。在這種情況下,政府普發現金的目的是為了支援受到影響的民眾,幫助他們度過困難時期。
5種發放方式:
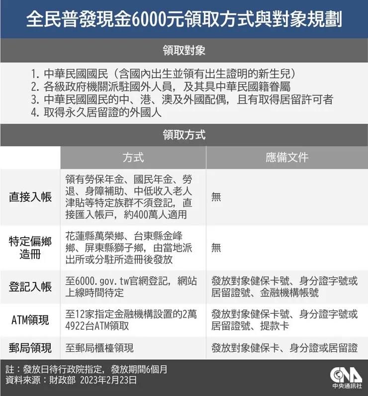
「登記入帳」「ATM領現」「郵局領現」「直接入帳」「造冊發放」
首先3月22日上午透早8點喔會先開放「登記入帳」預先登記,預登記服務,只要透過手機、平板或電腦上網填寫必要資料,免讀卡機、免插卡,後續登記資料經過系統核驗無誤,屆時6000元就會直接入帳至指定的本人金融帳戶。



3月22日至3月26日將採身分證字號或居留證號尾數分流,每天開放2組尾數的民眾登記,預計3月20日以抽籤決定尾數分流順序;3月27日起開放所有民眾登記,3月28日起開放修改及查詢登記資料是否正確,及是否符合領取資格。
線上登記原則由本人登記,但父母或法定代理人可為未滿13歲的未成年子女代領,民眾只要到全民共享普發現金官網(https://6000.gov.tw)登記填寫本人的身分證字號或居留證號、金融機構帳號及健保卡號等資料,免讀卡機、免插卡,後續登記資料經過系統核驗無誤,屆時6000元就會直接入帳至指定的本人金融帳戶。
ATM領現則是要準備提款卡、身分證字號、健保卡號到要到指定ATM就可領取,父母或法定代理人也可替未滿13歲的兒童代領;郵局領現則是要帶著健保卡或是身分證、居留證,填寫資料後就可領取。
領取有效期限,會在相關公告中提及,請您持續關注官方消息。
普發現金官網(https://6000.gov.tw)

歡迎追蹤IG lucccclucccc























