最新消息出爐了,今年下半場考試的報名時間已經公佈了,喜歡韓國、學韓語的朋友趕緊寫上行事曆提醒自己呀,錯過報名期間等於今年就沒機會考試了,投資自己一個月半來幫履歷加薪吧!
韓文文法學得很好的學生,有時常常會忽略一個毛病:單字背太少,導致想提升自己的韓語能力還是處處碰壁。上一堂課我簡單提到了背韓文單字的好方法: 我的第三十堂韓語課 ,如果你有效地把單字分類記憶,會幫助自己更好整理思緒。

單字、文法誰重要?
教書早期有個學生問我這個問題,被問到的當下有一點恍神,但想了三秒鐘還是回答他:「單字比較重要喔。」這個答案有點嚇到她,因為通常語言難的都是文法,有一堆變化、細節要注意,考試也最愛考,反而單字這種只需要「背」的東西,怎麼想都似乎簡單多了。
但稍微仔細想就知道,單字可以拿來溝通,儘管完整的意思上還差了一些,需要後面詳細解釋,但光說文法不說單字,連最基本的溝通都做不到,就像個只有包裝盒,卻沒有內容物的禮物一樣。
所以你知道了,背單字看起來沒什麼,其實才真正左右你的韓語能力!
要背多少單字?
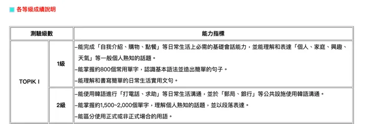
這個是千年老問題,如果你接觸韓語還不是太長的時間,最簡單的概念就是以考過韓語檢定初級為目標,能夠認得800~2000個單字即可!我這裡特別強調是「認得」就好,不是背誦唷~ 因為韓文有很大部分的單字是漢字詞和外來語,如果你中文和英文底子還不錯,那這類單字對你來說就相當輕鬆了(想像一下某些日文單字吧,你是不是看到漢字就可以猜出幾成意思)

小兒科醫生一席話
很多人發愁說800個單字好多~這個數字聽起來不少,不過最近我帶我一歲的女兒去打預防針,才從醫生那裡聽到一個珍貴的數據。
醫生:「現在小孩會說爸爸、媽媽了嗎?」
我:「嗯嗯,她會說媽跟爸這兩個音」
醫生:「現在對小孩說話,她會停下來看妳嗎?」
我:「嗯嗯,她爬到一半會轉頭看我」
醫生:「那就對了,妳別看她不會說話,其實她已經懂了100個以上的單字」
聽到醫生說懂了100個以上的單字,我確實嚇了一大跳,因為人在不會說話,只會聽的階段,就能辨別出100個以上的單字,這就說明了為什麽很多人看韓劇、韓綜,都能聽懂幾個單字,但是自己不見得說得出來或說得標準了。
偷偷告訴大家,我其實還沒認真開始教她數字,不然數字1~100也算在韓檢的單字範圍內,尤其韓語又分成兩種數字系統:韓文數字、漢字數字,這兩種數字系統學完,大家要背的單字瞬間少了兩百個,加上有一歲的智商就懂一百個,等於大家只需要記得五百個單字就可以考過韓檢一級的要求了啦~
假如你一天背十個韓文單字,那也只需要投資50天,約一個月半,你就能完勝韓檢一級了,老老實實地面對檢定,其實也沒有你想像得那麼可怕,對吧?所以我的學生從零基礎考過韓檢二級只花了八十天,不到三個月,你就知道是充分可行的了。
2023年最後機會

最新消息出爐了,今年下半場考試的報名時間已經公佈了,喜歡韓國、學韓語的朋友趕緊寫上行事曆提醒自己呀,錯過報名期間等於今年就沒機會考試了,投資自己一個月半來幫履歷加薪吧!
台灣官網:https://www.topik.com.tw/
韓語數字系統
為了幫助大家順利減少要背的單字量,擴充腦容量,這一篇幫助大家整理出韓文數字的用法,主要分成漢字數字、韓文數字兩種。

首先是發音跟中文很像的「漢字數字」,因為發音很像,記憶起來也很方便,大家幾乎讀過一次就不會忘!1到10的讀法是:
일(il), 이(i) ,삼(sam) ,사(sa) ,오(o) ,육(yuk) ,칠(chil) ,팔(pal) ,구(ku) ,십(sip)

另一個是朝鮮民族原本存在文化裡的數字,又稱為韓文數字,可以想像一下,在中國、日本的文明尚未進入韓半島時,這塊土地上的韓國人所接觸到的「生活上不太大的數字」,幾乎都會用韓文數字來表達。
1到10的讀法是:
하나(ha-na), 둘(tul) ,셋(set) ,넷(net) ,다섯(ta-sot) ,여섯(yo-sot) ,일곱(il-gop) ,여덟(yo-dol) ,아홉(a-hop) ,열(yol)

最後比較兩種數字的適用範圍,其實數字比較大的用漢字數字,數字比較小的多用韓文數字,我自己是這樣記的啦~

下一堂課會更仔細應用韓語的兩種數字體系,好好跟上囉!
------------------------------------------------------------------------------------
👉用簡單的單字和文法馬上就能和韓國人自由暢談,如果沒時間看韓劇,那一定要訂閱我的免費學習專題:每天十分鐘學基礎韓語
👉如果想了解韓國更深層的文化、歷史人物,又苦於找不到相關書籍、影片資料,那歡迎訂閱我的免費故事專題:古事韓流
👉住韓國到底是怎樣的體驗?想打破對於韓國的各種疑團、幻想、刻板觀念, 歡迎訂閱我的免費生活專題:意想不到的韓知識
🌱歡迎加入「🌸花時間學韓文」粉絲團,跟著我一起成長茁壯!
------------------------------------------------------------------------------------





















