從考完PMP之後本來就有計畫想要去考一些其他的證照傍身,
好幾張有興趣或是需要考的證照,都是國家證照,
就先從全國技能檢定技術士考試開始入手。
技能檢定考,大致都分成學科&術科,其中學科2018年起加考4科共同科目:職業安全衛生、工作倫理與職業道德、環境保護、節能減碳,每科100題,共計有400題的題庫,抽16題,對我來說算是很值得投資的16分,加上我想考好幾張,一次準備起來,實在是很划算。
共同科目準備起來不難,對我來說就是400題刷滿!
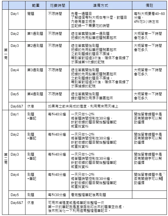
【刷題練習】:

共同科目刷題準備
第三周開始,四科刷題大概花30分鐘會刷完,通常是利用早上通勤搭車或是中午一邊吃飯一邊刷,
第四周就大概2~3天才會刷一次,已經會熟練到不會仔細看題目就可反射性地選出選項,故後來選擇用APP隨機抽考題刷題。
【筆記準備】:
90006職業安全衛生因為跟本職工作有部分相關,這科並沒有特別寫筆記,第一週刷完,就幾乎都可以全對。
90009節能減碳多數是常識題 ,大致判斷一下圈出每題的關鍵字,也還okay,真正做筆記的,其實只有90007工作倫理與職業道德&90008環境保護,筆記如下:

共同科目筆記
前陣子忙上課跟準備技能檢定考試,忙得團團轉,顧不上方格子更新。
忙著不同的事情,某種程度上大概也是休息,從這個領域暫時抽離,去另個領域汲取養分,不會讓重心太單一,對事情的得失心也就不會那麼重。
萬幸在這麼短的時間內,還是把證照考到手了,謝謝所有給予我鼓勵幫助的人事物,所以拋磚引玉,貢獻自己準備的方式,希望有助於在準備路上踽踽獨行的人。






















