前言

宮古島-與那霸前濱海灘
夏天的沖繩令人流連忘返。
沖繩對於許多人來說是再熟悉不過的海島,本篇我會用比較特別的角度去描寫這個海島,讓大家認識我眼中的沖繩。描寫的方式有別一般的景點介紹,而是徹底剖析沖繩的旅遊市場。雖然寫的是以2023年現況為標準,但我相信這份攻略不論多久都適用。
在進入沖繩篇前,可以詳讀這份懶人包,快速認識沖繩:
1. 沖繩不是購物天堂,是渡假勝地,如果抱著掃貨購物的期待來這裡絕對會失望,相反地如果想要擁有沙灘假期,這裡物超所值。如果完全對海沒興趣,沖繩可能是三線的觀光城市,走得越慢,越能體會這裡的美好。
2. 沖繩從南(糸滿)到北(古宇利)走高速公路至少要90分鐘(100km),如果再加上其他離島幅員遼闊。別再認為它是小島了。
3. 最完美的遊玩時間是6月最後一周到7月第三個禮拜一(海之日)之間。以過去30年的數據回測,梅雨季平均會在6/21結束,這段時間梅雨季剛結束,颱風季還沒來,降雨機率低,天氣非常晴朗,最重要的是,市場住宿價格很容易以海之日為切點起漲,因此這段時間是最精華的時間。
4. 有些人會推薦9月~10月前往沖繩,這段時間價格的確會便宜許多,大概會下修30%左右,旺季10k的度假村此時是有機會訂到5k價格的,加上海灘尚未關閉,也可以玩水,留意水溫與海風,傍晚會變涼許多。
5. 承4,這個時間點最大的風險是颱風,一周2颱都很常見,雖然大家會說沖繩颱風來得快去得快,但關鍵是颱風會影響前後幾天的風浪和飛機起降,颱風登陸的前後幾天船班容易停駛、無法浮潛、海灘關閉(玩沙都不行),實際上承擔的旅遊風險會很高,這是很少人會提醒的點,我認為非常重要。
6. 沖繩有許多海景渡假村,實際上海景渡假村可以細分成3種類型:公共海灘渡假村、臨路海景渡假村、私人海灘渡假村。公共海灘是指不論是誰都可以造訪的沙灘,品質會比較難控管。臨路海景渡假村是指雖然看得到海,但要到沙灘需要橫跨一個馬路(位於山腰)。私人海灘渡假村是指海灘只有住客可以造訪,品質會最好。
因此在選渡假村的時候,最好先看Google map確認一下位置,避免花大錢卻沒享受到沙灘第一排。
7. 在選擇渡假村時,記得上官網挖寶。如果可以,切換成日文官網來訂房。沖繩的旅宿市場偏好將更多的特殊專案放在官網上,有些專案是不會在OTA上面看到的。
另外盡可能提早90天以上預訂連住2~3晚,去觸發最大的折扣條件。
8. 有些渡假村沒吃到早餐可以直接換午餐,或是加價換午餐,入住前可以詢問一下。
9. 沖繩的海有非常多種顏色,比較著名的就是慶良間藍、宮古藍、古宇利藍。沙灘的砂質也分成非常多種。
10. 小心開車,保險一定要保,擦撞到一次假期直接少半天。
接下來會談到一些訂房的技巧,還有一些我私心推薦的名單,如果未來有打算造訪沖繩,我相信這系列的文章會很有幫助。
第一章:時機與天氣

宮古島夏天無雲的星空
接下來開始談沖繩的攻略,在開始規畫任何沖繩的行程之前,有一件最重要的事情務必留意:天氣。
降雨量與日照天數
沖繩多雨、日照天數短,降雨量排名幾乎都是前10名,日照天數也是後段班。我抓了過去30年(1991-2020)的資料,計算了每月平均降雨量與日照天數,可以依照此圖來確認天氣狀況(包含東京和札幌也一起整理出來了)。

那霸、東京、札幌過去30年平均雨量與日照時數
在日文中「快晴」指的是萬里無雲完全沒有雲量的天空,沖繩在全年快晴日數排名墊底,順帶一提,榜首通常是山梨縣。在沖繩懶人包篇我提過,如果不玩水不拍海灘美照,他可能是後段的旅遊地點,因此我認為在好天氣造訪沖繩很重要。
可以看看晴朗的沖繩,是完全不同的風貌,在這樣的陽光下怎麼拍都很美。這也是為何我建議在6月底到7月這段時間造訪沖繩,因為依照往年統計這段時間是最少降雨、又能有夏日風光的日子了。

7月初晴朗的古宇利大橋
旅遊時機
瞬息萬變的梅雨季:5-6月
沖繩的梅雨季來得很早,5-6月會進入梅雨季,出現瞬間的強大雨。來得快去得快,甚至可能有水災。這次我就是安排在6月,我之所以選此時很單純,因為機票促銷,加上今年暑假大漲,做了一些功課我決定賭一次。
完美月份:7月
很熱,但很美,市場價格還沒到最高點,幾乎沒有颱風,這個月份來有非常棒的度假體驗,不論是浮潛、跳島、SUP、耍廢、觀星都能在這裡有最棒的體驗,但預算確實要抓高一點,請量力而為。
最不建議的時間:8月
8月是價格最高的月份,且颱風數量多、降雨量攀升,這時候來CP值真的很低,我建議跳過此時。這是少數「去沖繩不如去墾丁」的月份。
折衷方案:9-10月
9-10月是秋季,海灘仍開放,訂房價格合理許多,但這時候的颱風一樣很多,所以很可能全程都受到颱風的影響,如果要安排水上活動或離島強烈建議安排在「抵達第二天」,避免當天天候不佳取消,至少還有延期的機會。要注意的是有些海灘是10月就開始陸續關閉,請上網google你想去的海灘是何時關閉,現在都會有公告很人性。
不玩水也能有美照:11月
11月的日照天數還算長,此時沒有雨季因此經常是晴朗的,也尚未進入冬季因此海風「還不算冷」。但這段時間就完全沒有水上活動了,就會出現脫掉衣服跟海灘拍個照最後再把外套穿上的奇怪景象。
開海月:4月
4月沖繩其實還是偏涼,但4月有沖繩很重要的海炎祭和開海,沖繩的沙灘普遍會在4月開放10月關閉,因此4月是最快能玩水的時機(部分地區則無此限制)。海炎祭煙火非常漂亮,不過我沒到現場看過,我想澎湖花火節應該也是不輸沖繩的。
如果想要有一趟美好的沖繩回憶,天氣狀況真的很重要,我想應該沒有人喜歡壞天氣。潔白的沙灘、碧綠的海水,是沖繩給我最美好的形象,希望每個造訪此處的你也能看到這般美景。
第二章:天數安排與行程建議

座間味島-古座間味海灘
去沖繩要安排幾天?4天~8天以上都可以。
地理位置
首先要先了解整個沖繩各區的地理位置,如下圖:

沖繩各區交通時間
為何要這樣列出各點之間的距離,原因是如果整趟行程都住那霸開車往返會非常花時間,因此最好的住宿安排會以「那霸1天+N天中北部」,才能節省最多的交通時間。
沖繩最好的旅遊方式就是自駕,一離開那霸市區就盡可能租車吧!
我列出了各區與著名景點,配上各區之間的車程時間,可以自己評估住哪裡跑你的景點會最方便。
不同天數的行程
以下推薦行程依天數分類:
4~5天:
建議以本島著名景點為主,例如美麗海水族館、美國村、古宇利島、恩納村海灘、瀨長島。
受限於班機時間,可能頭或尾需要住在那霸1晚。其中我也推薦那霸的慶良間群島一日行程,這是那霸市區最近能玩到浮潛的方式,一天就能來回,有興趣的人可以上網看看。
提醒:為了避免潛水夫病,最好把潛水排在第一天。
推薦行程:
- 本部(美麗海水族館、古宇利島、瀨底島)
- 恩納(萬座毛)
- 北谷(美國村、Aeon Mall Rycom)
- 那霸(市區購物、慶良間群島一日船潛行程)
- 豐見城市(瀨長島、Ashibinaa Outlet)
6~7天:
可以開始增加一日來回的離島行程,例如座間味島、水納島。也可以考慮在島上過一晚(阿嘉島、渡嘉敷島),本島的話可以往更遠的地區,像是南城市、宮城島.都有很不一樣的風景。
我非常推薦座間味島一日遊,早上出發傍晚回來,租著機車在島上享受悠閒的田園風光與海灘美景。
推薦行程:
- 宮城島(大泊海灘、果報崖)
- 南城市(知念岬、Nirai Kanai橋、奧武島)
- 水納島(本部出發)
- 座間味島(那霸出發)
8天以上:
可以嘗試最遠的幾個島(要搭飛機),例如宮古島、石垣島、輿論島、小濱島。
宮古島、石垣島可以待上3天2夜,小濱島和輿論島是深度慢遊,通常以島嶼探險和觀星為主,因此就看個人喜不喜歡。
這裡我推薦一位創作者:北島清隆,他是旅居小濱島和石垣島的攝影師,記錄了非常多離島的海灘與稀有景點,有可能在沖繩買的明信片都是出自他手,透過他的資料我認識了非常多當地景點,對於沖繩海島生活有興趣的人可以追蹤他。
推薦行程:
- 宮古島(與那霸前濱、東平安名岬、下地島機場)
- 石垣島(川平灣、竹富島、小濱島觀星)
- 輿論島(百合ヶ浜)
還有許多比較細的景點我沒介紹,詳請請看第五章景點篇。
只要搞懂各區的地理位置,安排住宿與行程就簡單許多了。
第三章:住宿區域分析

沖繩本島地圖
住宿區域分區
如果是第一次到沖繩,可能會對這些區域毫無頭緒,甚至多次再訪都不見得熟悉。因此,這裡將會對沖繩本島所有住宿區域做一次分析,讓你更清楚「最適合你的區域」。沖繩住宿區域主要分成幾個:
- 今歸仁、古宇利
- 本部町、瀨底島
- 名護
- 恩納(北邊)
- 恩納(南邊)
- 讀谷
- 沖繩市、宇流麻
- 北谷
- 宜野灣
- 那霸
- 豐見城
- 糸滿
- 南城市
只要到訂房網站上輸入這些地點就會跳出該市場的住宿名單,反之如果搜尋沖繩會跳出1500間以上的名單,可能會看到眼花。
每個區域都有自己的特性與適合客群,詳情請看圖解會更清楚。以下是各種需求適合住宿的區域(由左到右為推薦順序),沒有寫到代表我認為目前不適合此族群:

今歸仁、名護、本部、北恩納

讀谷、北谷、沖繩市、南恩納

宜野灣、那霸、豐見城市、糸滿、南城市
各種需求的推薦區域
- 新手初訪:北谷>恩納>那霸
- 海景優先:恩納>本部>讀谷
- 採購行程:那霸>北谷>名護
- 離島行程:那霸(除此之外都不建議)
- 小資情侶:瀨底島>讀谷>北谷
- 蜜月出遊:北恩納>南恩納>讀谷
- 親子出遊:名護>北谷>恩納
- 三代同堂:恩納>北谷>那霸
- 寧靜沙灘:今歸仁>南城市>讀谷
- Villa包棟:今歸仁>名護>本部
- 預算考量:沖繩市>北谷>南城市
礙於篇幅推薦住宿不會寫在此篇,但透過圖文就能了解自己的需求適合住哪區,畢竟沖繩說小不小,選錯區域可能會覺得整趟沖繩之旅跑起來非常不順還很無趣。
這份推薦不可能滿足所有人,例如當然有可能在那霸找到適合親子的住宿,但大方向是不會錯的。
第四章:推薦住宿名單
如前篇所說,沖繩分成許多住宿區域,如果要照以前的方法推薦給大家會很沒效率(找到喜歡的住宿結果發現離景點超遠)。
這次我用「最鮮明的特色」來列出飯店名單,直接看你想要的區域,再看特色和預算,馬上就能找到適合的住宿。
這些住宿名單皆參考秋季價格,也做過評分篩選,我想不用擔心踩雷。另外本文有特地列出「海景位置」,不用擔心訂了之後發現海灘根本走不到有點距離的海灘都會額外標出來(沒特別標代表海灘就在飯店旁)
注意:本篇著重在飯店、渡假村、Villa
較偏遠的地方暫不討論,畢竟較少人關注小木屋、公寓式酒店、民宿也都先排除,礙於篇幅一定會有遺珠之憾請見諒,總共會分成幾種特色:
住宿特色
- 海景第一排(下樓即沙灘,部分沙灘為私人沙灘僅開放給住宿旅客)
- 海景第二排(必須走路過馬路到沙灘,沒有自己的沙灘)
- 海景第三排(沒有沙灘,但有海景)
- 國際通首選(步行5分鐘內到國際通)
- 離島首選(離港口很近,很適合隔天一早去搭船)
- 早班機首選(離車站近,即使隔天是早班機也來得及)
- 奢華住宿(價格較高的選擇,價格約在10k~30k)
- Villa(通常有露臺,可烤肉,部分會含私人泳池,有些為包棟)
附圖共分成7個主要區域:
- 本部町、今歸仁、古宇利
- 恩納(北)
- 恩納(南)
- 讀谷
- 北谷、宜野灣
- 那霸(北)
- 那霸(南)

本部、今歸仁、古宇利

恩納北部

恩納南部

讀谷

北谷、宜野灣

那霸

那霸
私心推薦名單
如果要在每個類別挑一個我推薦的飯店 ,我私心會推薦這幾間:
- 最推薦的海景飯店:Nikko Alivila
- 那霸首選:JR九州Blossom那霸酒店
- 離島首選:Hotel Aqua Citta Naha
- 早班機首選:JR九州Blossom那霸酒店
- 奢華住宿 Halekulani Okinawa
完整名單請參考Google My Maps。
第五章:沖繩景點
來到了景點篇,首先本篇沒寫大部分人都知道的,例如:美國村、波上宮、萬座毛這類,也完全沒有購物景點。
本篇更注重每個「點」,盡可能讓大家翻開地圖就清楚景點位置,只要有路過、有順路都可以去看看,不讓行程有壓力。
我一樣有按照區域分類,只要知道你住哪個區域,就去看看住宿附近有沒有喜歡的景點。另外有針對不同類型的景點分類。
景點分類
- 動物園(看得到動物的都算此類,包含魚)
- 親子公園 (公園、遊樂設施,即使是情侶也適合散步)
- 海灘(皆為淺灘,部分為飯店專屬海灘)
- 城跡(須爬一小段樓梯)
- 景觀類(海景、絕景,適合拍風景照與人像)
- 戶外活動(浮潛、拖曳傘、獨木舟,海景飯店通常也有提供)
- 離島類(從那霸泊港搭船才能到,我非常推薦這類)

本部、今歸仁、古宇利

名護、恩納北部

恩納南部

讀谷

宮城島

北谷、宜野灣

那霸

糸滿、南城市

慶良間群島
景觀類、海灘、離島是我比較推薦的,我比較喜歡拍風景照、也對海灘的品質有做過紀錄,如果也喜歡這類行程的可以多參考,如果要問我本島最喜歡的景點,我應該會選這幾個:
私心推薦名單
- 沖繩美麗海水族館:不用多說,沖繩最著名的水族館
- Nagahama Beach:原始天然的海灘
- 水納島:澄澈見底的海水
- Zane濱ザネー浜:秘境海灣,很適合拍照
- Nirai Beach:Nikko Alivila旁的沙灘,潮間帶很豐富
- 果報崖:偏遠的懸崖絕景,很美
- 安良波公園:籃球場、沙灘、公園,沖繩的野餐聖地
- Nirai Kanai橋 觀景台:遠眺整段山路與海景
- 知念岬公園:一望無際的海岬
- ヤシの木ロード:當地人很愛的夕陽攝影點
離島的話,整個慶良間諸島都非常漂亮,光是座間味島就讓人印象深刻。如果行有餘力,絕對推薦宮古島!
這些景點,我想一個禮拜都不可能玩得完的,而且還不包含宮古島等較遠的離島。未來有機會會再整理宮古島篇。完整名單請參考Google My Maps
第六章:預算統整
「去沖繩玩很爽要花多少錢?」這是我最常被問到的一題。
本章會統整沖繩在各種季節的平均消費,如果沒有概念要準備多少預算的人推薦詳讀。
本篇不包含任何購物,因為我也看過有人在超商花10000台幣的。
沖繩的消費高低,以2023年為例,由低到高可以分成幾種時間點:
消費高低排行
- 冬季:最便宜,海風最強,不會想要靠近海邊
- 淡季:部分海灘開放,海水偏冷(4~5月)、梅雨季(5~6月)、海灘開始關閉(10月)
- 旺季:所有海灘開放,所有海上活動全開
- 連假:指台灣連假(228、中秋、跨年、過年),大多為冬季連假
- 超級連假:指台灣連假(端午、雙十國慶、清明),通常為4~10月的春夏秋連假
中秋雖然是9~10月,不過在旅遊市場的需求他是略輸雙十節的,因為大家偏好烤肉把出遊留到雙十節。
機加酒預算試算
下述價格以這五種時間點「搭廉航+5天4夜+全住海景飯店」為標準。
連假/超級連假的機票預算會以「連假第一天出發,收假日回程」來計算,也就是整段連假人都在國外,不足4夜就假設往前請假補足。
日本連假「日本黃金周、盂蘭盆節」海景飯店價格會非常高,大約是超級連假+20%~50%。
計算出來的「海景飯店5天4夜機加酒」大概會是這樣:
- 冬季:14500
- 淡季:17000
- 旺季:26000
- 連假:31000
- 超級連假:39000

5天4夜預算試算

5天4夜預算試算
可以看到從淡季>旺季價格是瞬間飆漲的,如果遇上盂蘭盆節或黃金周住宿的預算會再往上翻。
你可能會想:玩沖繩也未免太貴了!
前面有說到,這是全程都住海景飯店為例,實際上還會有其他變因。
以淡季為例,列出了幾種比較常出現的入住情況,分別為:
- 無促銷機票+全程住海景飯店 :17000
- 全程住那霸(市區):12750
- 1晚那霸+3晚海景飯店:15300
- 全程住4星海景飯店:20400
- 全程住5星海景飯店:25500

不同入住情況的價格變化
各種客群與預算的玩法
透過這些情況,總結一下沖繩各種客群與預算的玩法:
- 最划算的玩法:淡季出遊,那霸住宿安排在周末,海景飯店安排在平日
這樣能避開所有影響價格的漲幅,要玩水也沒問題 - 奢華玩法:即使4晚都住5星飯店,淡季機加酒大概只要22000~25000就有機會,前提是不要遇到日本連假或是台灣連假
- 親子客群玩法:7月首周就出發,沖繩的旺季從6月底開始漲,真正大漲會在7月中之後,如果到了7月底~8月才出發,會吃到50%以上的漲幅,而且更多颱風
- 假期彈性的玩法:6月底、9月底、10/10~20、這三個時間點都不錯,梅雨季結束、颱風季結束、台日連假結束、促銷機票機會多,天氣好價格好
- 大學生玩法:6/20之後大學一放暑假就可以衝,可以挑在端午節後再出發,我的經驗來看6月最後一周平日出發(一去五回)是最好的
- 盂蘭盆節、黃金周不要來,許多飯店都漲了將近100%,最不划算

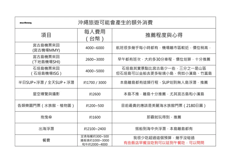
可能的額外消費
附上沖繩旅遊可能會產生的額外消費,包含離島機票與行程,其中最推薦的是飛下地島機場,價格真的划算,有興趣的人可以上Skyscanner搜票看看。
最後,如果你問我多少錢可以玩沖繩,我認為「淡季的5天4夜」全部預算(機票+住宿+租車+吃喝)加起來:
- 20K~25K-小資玩法,其中一晚可以住3星海景飯店奢侈一下
- 30K~40K-非常舒適,安排3~4晚3星海景飯店不是問題,4星也有機會
- 40K以上-4星海景飯店隨你住,5星看時間地點
後記:我眼中的沖繩
如果是全部章節都閱讀完的人,相信你已經對沖繩旅遊有非常深的了解。
沖繩一直是我心中第一的海島旅遊,如果要比砂質、美景,泰國離島有許多更美更軟的沙灘;如果要比熱鬧,美國有更繁榮的沿岸商圈;但要比維護與細節,沖繩是前段班的水準,再加上與台灣的距離,這都讓我對沖繩加分不少。
來購物,它不可能是首選;但如果是大海,這裡無比澄澈。

宮古島17END
如果是熱愛日本旅遊的人,又喜歡大海的風貌,這裡一定能給你不同的感動。
沖繩的旅遊規劃並不是以東南亞為範本,而是以夏威夷為目標,這點從許多飲食與景點規劃就能看得出來,尤其是餐車文化逐漸成為沖繩的一大特色。包含夏威夷最有名的頂級飯店Halekulani也進駐沖繩,種種跡象都感受得到企圖心。

Halekulani Okinawa
普遍對沖繩的認知是:離台灣很近、水族館、有海,而以國外的觀點來看,沖繩離島的評價非常高:乾淨、服務好、維護好。這也是為何我的景點攻略幾乎都是在推薦海灘與離島行程。
有許多人認為:沖繩離台灣太近沒有出國的感覺,我倒覺得沖繩離台灣這麼近反而是幸福的。如果到了離島之後也看不到中文字和台灣旅客了,最多的反而是英文菜單,歐美旅客也增加不少。
看完全部攻略的人會發現我並沒有寫到推薦餐廳,因為我認為口味落差很大且選擇太多了。喜歡探險的人可以到IG搜尋:沖縄グルメ ,這個tag會給你非常不同的沖繩美食名單,未來我也會補上一些沖繩令我印象深刻的美食或餐廳介紹。
我第一次自助旅行就是沖繩,打開了對自助旅行的大門,最後也將這份興趣融入了工作,直到今年我都還是維持著每年去沖繩度假的例行公事。
很常被問到:「我去沖繩都玩甚麼?有甚麼好玩可以去這麼多次?」
老實說,我甚麼都沒做,就是挑個飯店,坐在飯店的陽台,或是在沙灘上散步,偶爾去浮潛,沿著海岸線兜風,走上展望台,找個地點看夕陽,步調緩慢地過上一整個禮拜。

Nikko Alivila Hotel-Premier Ocean Patio Room

宮古島-來間大橋夕陽景

宮古島-牧山展望台

宮古島海岸

宮古島-東平安名崎
如同最一開始的前言提到:「走得越慢,越能體會這裡的美好」
這就是我眼中的沖繩,希望你們也能體會一次。
歡迎到我的粉專逛逛,看懂旅宿市場,學習不一樣的旅遊知識。




















