面對日漸加劇的環境問題,讓全世界的企業都動起來了!
手機科技更新淘汰非常快,而且以目前開發的功能足夠滿足消費者主要需求,但高淘汰率也可能代表環保問題增加了,所以個人非常期待「APPLE」本次及未來推出的各項新品。
大家一起來看看本次「APPLE」推出的新產品對於環境保護採取了什麼樣的變革?以及新品科技與舊系列比較,在功能上又有什麼樣的大躍進呢?

圖片來源:APPLE官網
🎙發布會的所有新產品介紹
iPhone 15系列商品,官方預計2023/9/15起開始預購,9/22首波市場正式開賣。

圖片來源:APPLE官網

▲參考APPLE官方網站 / 圖片來源:Betty's Jump Diary
「鈦」金屬特點:高強度但重量輕,具金屬光澤、良好的抗腐蝕能力。
動作按鈕:預設是「鈴聲」與「靜音」的切換,若要設定成其他動作也可調整,例如想立刻來張自拍或錄一段語音備忘錄,面對立即性的需求就不需時刻進入螢幕介面操作等多個動作,是符合日常生活中非常貼心的設計。
iPhone 15將改採Type-C充電傳輸系統,以符合歐盟環保規範,如此就能與多樣產品共用同一規格充電線,也更環保。
Apple Watch Series 9和Apple Watch Ultra2,官方預計2023/9/22首波市場正式開賣。

圖片來源:APPLE官網

圖片來源:APPLE官網

圖片來源:APPLE官網

圖片來源:APPLE官網

▲參考APPLE官方網站 / 圖片來源:Betty's Jump Diary
Type-C版AirPods Pro 2(官方預計2023/9/22首波市場正式開賣)、EarPods有線耳機。

▲參考APPLE官方網站 / 圖片來源:Betty's Jump Diary
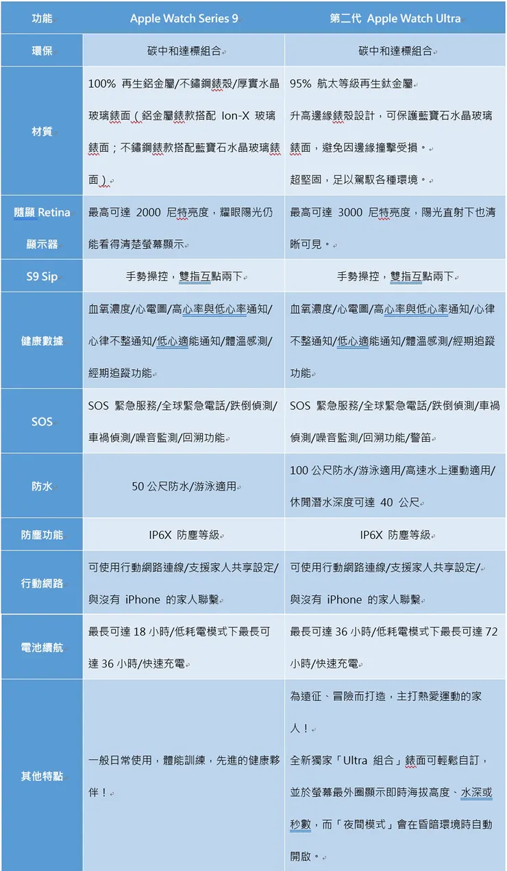
🎙選擇「蘋果新發佈的Apple Watch S9 與 Apple Watch S8」做專業的介紹
前後代同系列產品比較:

▲參考APPLE官方網站& jyes.com.tw/ 圖片來源:Betty's Jump Diary
【機型比較】前後代蘋果手錶差在哪?Apple Watch Series 9和Series 8規格差異整理!
注意:Apple Watch開啟「低耗電模式」後,會暫停或限制特定的感測器&功能,包括「永遠顯示」、「自動開始體能訓練」、「心臟健康通知」及其他功能。
🎙個人對「Apple」系列未來產品發展趨勢預測看法
2023「Apple」產品的環保變革:

▲參考APPLE官方網站 / 圖片來源:Betty's Jump Diary

圖片來源:APPLE官網
2023關於Apple Watch 系列的環保變革:
此次首批碳中和產品,就是以電力、物料、運輸等三大源頭解決碳排放問題,
✔ 首先是製造Apple Watch 系列的電力,使用100%清潔電力。
✔ 物料方面,錶殼就以 100% 再生鋁金屬製成,Series 9 的多項零件也採用 100% 回收物料,運動型錶環採用 82% 的再生紗繩,而且部分物料來自廢棄漁網。
✔ 運輸方面,50%以上產品採用非空運方式運輸,改以海運,如此少了95%的二氧化碳排放量。
✔ Apple Watch的包裝設計更加精巧,更小的體積讓每款出貨量增加25%,而且是第一款100%以纖維製成的包裝,預計在2025年淘汰所有塑膠包裝。
✔ Apple Watch Series 9的碳足跡減少了至少 78%,而且為了抵銷剩餘的碳排放量,「Apple」還投資了以自然為本的計畫案,以復育森林、濕地、草原生態系統。
「Apple Trade In」換購方案:
換購、升級、省錢、環保!👉官網換購方案,為現有的裝置取得估價,新品價格折抵或Apple Store禮品卡,就算己不具折抵換購價值也會免費協助回收。

圖片來源:APPLE官網
🎙個人看法:
高科技產品的飛速進步,在滿足人們需求及面對環保問題需要有非常完整的對策,對於「APPLE」本次及未來推出的各項新品,周密的產品環保計劃應該為科技企業界投下了相當大的震撼彈和榜樣,期待這科技環保的領頭羊能帶來更多好消息和新氣象。
另外,現今人們面臨各種生活壓力、高齡化社會、獨居人口數增加,健康的需求也會隨之增加,除了鼓勵適當運動以外,個人也特別看重血氧偵測、心電圖、睡眠追蹤、心律偵測、車禍偵測、跌倒偵測緊急SOS,希望當身體出現狀況時不要輕忽,獨自一人需要幫助時還能有機會在第一時間尋求幫助。
🎙分享自己這次最想入手的蘋果產品
最想入手的蘋果產品是「Apple Watch Series 9」,吸引我入手的原因是健康考量,曾經有聽網友分享自己使用「Apple Watch」,在一次發出心律偵測的警示下立即尋找醫生,檢查出心臟問題,若是輕忽可能十分危險,這讓我對「Apple Watch」的精準偵測更多了幾分信任感。
健身激勵,讓自己有目標完成運動訓練,是為自己存健康的財富,存錢致富大多還是要靠別人幫襯,但成為健康富翁大部份就是靠自己了。
S9 Sip手勢操控設計,再也不用忙碌時空不出手,還要想辦法對準觸控面版,由食指與姆指雙指互點兩下就能與「Apple Watch Series 9」互動。
相信未來環保觀念會越來越普及,「碳中和達標」的錶殼與錶帶組合是對環保的重視,而錶帶不僅滿足個性多樣化,還使用再生材質。
只要有行動網路服務,就算沒有手機一樣能接電話、回簡訊、查看通知、聽音樂。
付款很輕鬆,Apple Pay付款服務。
Apple「地圖」在手腕上指引你,觸覺回饋轉向導航功能,不用看著手錶也能知道往哪個方向走,是路痴的福音嗎?😍但認真建議雖然導航功能很方便,還是要以現場情況做評估,不要完全依賴,安全最重要。
更多購買參考資訊提供給您:
想清楚?Apple Watch Series 9 買前必看 TOP 6 問題!GPS 行動網路版, 鋁殼不鏽鋼鈦金屬材質, 運動不拿手機音樂, Nike 版差異
👉歡迎來我的粉絲團逛逛^^,喜歡我的內容別忘了按讚、追蹤!💖





















