
松和工業年報封面
重點摘要
- 小公司:資本額約 5 億元,市值約 14 億
- 長期穩定獲利:雖然也是有幾個季是賠錢的,但算是相當穩定獲利的公司
- 長期配發現金股利:這也是我們會注意到它的原因
財報摘要
一、致股東報告書
1、回顧2022年,可謂多事之秋
年初,烏俄戰爭、強權之間經貿彼此相互制裁抵制、歐洲陷入能源危機,進而引發原物料價格飆升,並導致全球性通貨膨脹迅速上升,鋼價也隨之飆高,加深鋼鐵業增補庫存心態。
但隨即而來,為抑制通貨膨脹,強力的貨幣緊縮政策帶來的金融壓力,以及中國清零防疫措施影響經濟動能和烏俄戰爭衝突加深持續引發市場恐慌等因素影響,實質性地造成經濟發展的退縮,鋼價也隨之重跌,成為鋼鐵業去化庫存的重擔。
由於高度不確定性的總體環境,對於仰賴基礎建設的鋼鐵市場,造成巨大衝擊。因客戶下單保守,加上鋼價由高轉低導致庫存去化困難,致使該公司 111 年度個體營收淨額較 110 年減少 14.43%, 111 年度合併稅後淨利100,509 仟元,較 110年合併稅後淨利235,833 仟元減少 57.38%。
但是,從預算達成度的角度來說,也有達成80%的成績。
這倒是第一次看到有公司在年報裡揭露全年預算數與實際數比較的結果。不錯喔。加分。

預算達成率
從預算達成率來看,營業外收入及支出淨額增加 290.8% 值得再進一步來看看,應該是反應庫存的跌價損失。
我們翻到年報的119頁,提到111年的二個業外損失,一是存貨跌價損失 5,222 仟元,二是111年9月18日的花蓮大地震影響,損失 26,513 仟元。

認列跌價損失
附註十,亦有說明摘要如下:

附註十之說明摘要
2、主要產品
原來松和是專門做電梯鋼纜,難怪可以有相對穩定的營收與獲利。

主要產品
二、公司治理報告
1、董事會構成
林廷芳先生擔任董事長,同時也是大股東,個人與配偶及未成年子女共持有 23.65%。

董事會成員
2、前十大股東
如果把林廷芳先生一家人的股權加起來,就有 49.35 %,相當高的持股比例。公司好,大股東也好。小股東就不用太擔心。

前十大股東
3、總經理因為也是董事,所以不參加員工酬勞分派。
這個倒是比較少見到特別有講的。一般來說,董事若兼具員工身分,是可以依據員工身分來領取員工酬勞分派。嗯...加分?

分派員工酬勞

總經理及副總經理之報酬

酬金級距表
在60頁看到董事會分派酬勞的一些訊息,喔,不參加分員工酬勞也是對的啦。

董事酬勞
三、營運概況
1、產品
有鋼線、鋼纜、棒鋼、球化、水門等,後兩者,球化和水門就是比較特別一些。

產品線
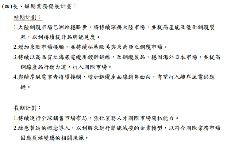
2、很少看到公司在年報裡講,自己在大陸市場逐漸站穩腳步。
根據公司對於幾個產品線的描述,整理如下
鋼線:站穩海外海底電纜的鋼線供應鏈的基礎下,持續接觸相關國際市場,打開品牌國際知名度。
鋼纜:一般用途鋼纜部份被大陸低價競爭所取代,但來自鋼廠與日本、歐洲、大陸之高拉力鋼纜與電梯鋼纜需求增加。東南亞及日本固有鋼纜市場需求穏定,中南半島的緬甸、柬埔寨印尼等新興市場也開拓有成,需求持續明顯增加中。目前已開始接觸東歐市場,持續深耕海外市場。
棒鋼、球化材:應用在事務性機器需求降,但是在汽車零件、 手工業、螺絲業與工業 4.0 相關需求呈穏定成長。後續在汽車零件與傳動控制產品滾珠軸承、 線性滑軌所需材料仍有成長空間

業務發展計畫
3、市場
主要是在台灣,將近70%,其次是日本,18%。

主要市場
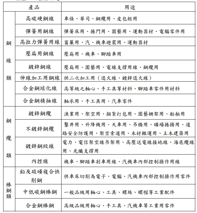
4、產品用途
大家長知識一下

產品用途
前面有提到松和工業還有一個產品線叫作水門,也給大家長長見識

水門
5、大客戶與供應商
客戶很分散,加分
主要供應商,中鋼,也不錯。

供應商
6、員工
平均10年以上

員工年資
7、重要契約
這裡主要是看到與中鋼的買賣合約,銷售各天車及吊掛用鋼纜,也提供一個對於使用鋼纜情境的參考。

重要契約
8. 簽證會計師事務所
四大之一的安永,可以。

會計師
四、合併財務報表附註
1、關係人相關交易 - 不多。

關係人交易1

關係人交易2
2、部門別資訊
沒有針對產品類型另外做部門別的損益分析。可惜。
客戶主要來源在台灣,其次是日本。與前面章節所講一致。

部門別資訊
3、關係企業圖
轉投資,單純。

關係企業
五、估值合理性評估
Step 1、了解現金股利發放歷史

現金股利
Step 2、了解歷年EPS穩定性

歷年EPS

最近季EPS(年度累計)

季EPS過去表現
Step 3 - 了解目前估值水準 [可參考 - 台灣股市資訊網]
從本淨比來看,過去低於1倍時,多是長期的買點。
從本益比來看,目前股價已經不反映短期EPS轉差的問題,而是以本淨比為防守。當然,這是在公司仍有獲利的前提之下。若公司轉為虧損,則淨值也會受到傷害,這時候股價會有下探的風險要注意。

PB河流圖

PE河流圖
Step 4 - 了解目前營收變動趨勢 (可參考 - 股市奇摩)

月營收變動趨勢
六、總結
1、松和(5016) 並不是一家具有營運成長爆發力很強的公司,因此從投資的角度來看,還是得以收取現金股利為主要的獲利來源。
2、該公司目前的月營收仍處於低谷,股價也處於築底階段,可持續觀察營收獲利表現是否轉佳。


















