
9941 裕融 台灣租賃配息王 連續 27年配息 獲利雙引擎
9941母子公司轉投資架構

裕融2020年企業社會責任報告書

裕融2023Q3財報資訊
2023Q1到Q3 裕融重要子公司轉投資認列收益(與公司代理發言人確認財報所揭露投資認列金額已經扣除所得稅). 其中新鑫與裕富數位是裕融, 繼續成長關鍵.兩間子公司貢獻裕融將近一半的獲利.

升起來自行整理 資料來源裕融財報
目前裕融在中古車業務部份占比雖然高達 60% 以上但是成長動能看來相對有限甚至呈現微幅衰退. 反觀機車與商品業務持續成長(機車一台動則台幣10萬也許也是推升分期付款的主因之一). 參考法說會下表所示從 3Q2022 到 3Q2023期間. 機車商品業務獲利佔比裕融獲利整體成長 4%. 但是若用獲利金額來看. 144,935*24%(下圖獲利佔比) / 136,184*20%(下圖獲利佔比) 約年成長高達 27.7%

裕融法說會資料

資料來源裕融每季公開財報自行整理
裕富數位無卡分期(消費金融為主)
透過上表我自行手抄從過往每一季度的投資認列整理, 在 2022 在強力升息下對比 2021 全年獲利還逆勢增加 37.6%. 2023 高利息資金成本下累計至 Q3, 還保有 18.8% YOY 淨利成長.
另外透過與綠界支付的合作. 2024 將與綠界科技合作推出無卡分期的專案. 在裕富數位現行機車等商品分期經驗下可以想像 2024 ~ 2025 將是裕富數位成長主要動力來源之一
綠界科技有公開發行上櫃股價 400多元, 裕富數位成長表現甚至更優. 雖然產業別不同但某種程度可以對比出裕富數位(尚未公開發行) 這間金雞母的相對價值

Goodinfo 台灣股市資訊網
我們來比較看看用信用卡分期與無卡分期在一隻 iphone15 Pro 256G總金額的差異

momo購物網站

裕富數位 購78網站
透過 momo 購物平台的市場調查, 同樣一支手機透過無卡分期 48期最高支付總金額約略差到 39,400 VS 57,312 將近 +45% 的差異. 相當驚人
裕富數位資融躋身全台營運績效前50強 - 上市櫃 - 旺得富理財網 (chinatimes.com)

旺德富理財網
裕富數位網站自 2018/4/27上線以來,已經成功申請 7.5萬件.平均每年約略有高達1.5萬人申請無卡取用現金或是購買商品的服務.相當驚人

裕富數位購87網站
新鑫為商用車租賃龍頭 (企業資融為主).
企業資融主要營業項目除了商用車, 設備機具等生產工具以及近年跨入能源事業.裕電能源.充電與儲能另外還有太陽能發電新鑫電力公司

新鑫公司網站
GO安鑫設備網|商用車及各式設備競拍網 (shincredit.com.tw)

GO安鑫設備網
新鑫每季度稅後淨利狀況
2022 強力升息下比 2021 年淨利還強勢增加 44.9%. 2023結算至Q3, 高利息下還保有 25.8% YOY 淨利成長. (備註:升息對租賃業者的利差會縮小進而影響毛利率.但未來新簽的合約就會反應新的資金成本.但是升息前的合約就會因為升息而導致利潤被影響)

裕融每季度財報 升起來自行整理
租賃合約有堆疊性整體營收持續向上攀升 , 累月營收YOY +30% 以上成長

台灣股市資訊網 Goodinfo
新鑫轉投資綠電事業 -裕電能源
裕電能源已經開始獲利. 2023,Q3 認列 1.09億元獲利.此事業將隨著電動車在台灣越來越普及而持續成長. 反觀參考下方財務報表內容, 新鑫電力等能源事業目前無對獲利有顯著貢獻外.還小虧損狀況.

裕電能源官網

裕融財報轉投資認列
補充另一家耳熟能詳的子公司
格上租車
下表為我自行對照每季財報認列淨利整理, 除了疫情期間 2020 ~ 2021 獲利衰退外. 格上租車約略每年貢獻裕融約 2億獲利. 對照股本 54.82億.佔比不大.且格上租車目前也無顯著成長動能.

裕榮財報 升起來自行整理
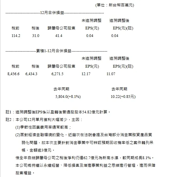
2023 自結 EPS 11.07 (12月打呆帳3億扣除後) EPS 雖沒有創新高但是稅後淨利62.7億元為新高水準,較2022 稅後淨利成長8.1%

【1/9公告補充說明】公告本公司112年12月自結合併損益
展望 2024/2025
- 2024. 本業中古車貸市佔率基本上就是與中租,和潤,其他租賃公司瓜分台灣市場. 成長空 間相對有限, 但是透過新合約以及未來降息的可能.利差最差大概就是 2022~2023這段期間. .2024. 新車貸款預計Q2~Q3開始有 N7 自己電動車的交車潮.因可以比 2023 新車營收有顯著成長•金雞母之一新鑫.目前獲利年增 20% 以上成長因為有公開發行故可以追蹤每月營收狀況是否持續呈現 YOY 年增情況.•金雞母之一裕富數位.目前獲利年增 15 ~ 20%. 因為與綠界合作無卡分期. 2024 ~ 2025 可望在這個項目有機會再成長.但無公開發行故只能追蹤每季轉投資認列狀況是否有持續走升趨勢不變.
- 新鑫與裕富數位估計 2023全年貢獻裕融母公司 EPS 6.0 ~ 6.5元. 淨利年成長 20% 的假設下. 2024有機會再增加裕融全年 EPS ~1元. .假設本業持平情況.
- 2024 Mode C / 2025 Model B 將是裕融新車貸款的成長動能
- 2024~2026 機會. 降息速度將成影響營業利益利多強度.
裕融已經連續 27年配息且都能填息, 展望 2024 因該還是有配股的機會過去幾年配股 EPS 被稀釋後(股本增大) 獲利都還是能跟上股本膨脹的速度相當不容易.

台灣股市資訊網 Goodinfo
- 新鑫(有公開發行可觀察每月營收趨勢是否持續向上), 裕富數位每季裕融每季財報檢視認列收益是否持續成長, Model C 交車台數以及交車進度. 降息速度關係利差是否改善進而增加毛利率. 將是 2024 裕融 9941 的觀察重要方向.
*免責聲明*
本文章為個人心得分享.謹供讀者參考.無任何推薦買賣.本人不負任何法律責任.
資料來源公司法說會資料, 裕融財務報表, 台灣股市資訊網, 裕融,新鑫,裕富數位網站資料


























