- 一說到智崴就會想到他曾經有很厲害的歷史表現紀錄,發行的CB1最高價822元,CB2最高價629元,表現都十分精彩,就連目前仍在架上的CB3跟CB4都也有150元以上的水準,看到這些很難不有相對較好的期待與表現,於是智崴五發行有擔保,這就也有點難拍了。
- 今天本來要發文章,但寫到一半也忙到沒有辦法在寫下去,只能這時候稍微整理一下在跟大家分享了,今天一點半收盤價格是115.5元,轉換價格在112元,所以理論價格是103.13元,前一段時間無擔保可轉債好幾檔競拍的溢價都高達15-20%之間,真的是行情太好所造成的結果,但你不這麼高去拍就是拍不到也賺不到,那就要看你自己怎麼衡量了。
- 所以有擔保你認為溢價要幾%呢!下表的幾個情境最低得標價格平均溢價11.82%,所以價格在103.13*1.1182=115.32元,如果平均得標價格溢價在13.48%,那就個就在103.13*1.1348=117.03元,當計算出來的價格落在115.32-117.03元之間,那就要看你能否接受這樣的溢價價格了。
- 至於我,就大概抓溢價10%左右,103.13*1.1=113.44元,扣掉0.5%手續費就在112.94元,就寫了一個吉祥數字112.88元,沒有得標就算了。(0.5%手續費我大概就是用100票面等於0.5元去減除,若得標價格是113.44反除1.005的話應該是112.87元)
【符合發行條件歷史競拍統計數據】



【競拍參考資訊】

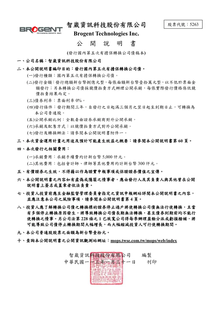
【公開說明書】

【1.籌資用途】

【2.每股盈餘稀釋影響】

【基本資料】
【1.基本資料】
- 智崴成立於2001年,為國內唯一體感遊樂設備掛牌公司,智崴在全球已打造超過20個飛行劇院,市占率約40%,並以自有品牌「BROGENT」行銷全球。
【2.CallMemo、法說會、研究報告】
- 舊callmemo資料_5263智崴_凱基KGI_Call Memo_20220606
- 除了大型體感設備外,公司努力朝小型設備進行研發,樂觀看待2023年疫後復甦的市場 摘要:
一、 智崴為體感遊戲設備廠,疫情期間仍於全球13個地點搭建21座大型體感遊樂設備(搭載應用軟體),並協助美國、英國、日本、哈薩克等地的主題樂園及大型商場開幕飛行劇院;公司主要出貨地區為中國佔50%、亞洲區不含中國30%及歐洲地區20%,觀察到歐美疫情已逐步減緩,客戶回流中,中國因封控關係,回溫速度仍緩慢。
二、 現有料件設計之成本已節省5-10%,可抵消通膨上漲對料件的影響;公司今年成長目標,2H22可優於1H22,因歐美客戶於1Q22陸續下單,可望帶動業績增長。
三、 小型設備部份,目前與客戶採用租賃方式合作,而非賣斷方式,合作的區域包含日本、新加坡、美國及德國;公司持續努力在商場及小型景點的佈點,看好日本和新加坡的訂單量能,目前建置中,營收需要三個月的時間得以顯現發酵。
內文:
1. 公司概況 疫情期間,智崴仍於全球13個地點搭建21座大型體感遊樂設備(搭載應用軟體),並協助美國、英國、日本、哈薩克等地的主題樂園及大型商場開幕飛行劇院;疫情期間,公司各項產品持續開發,除了既定大型設備精進之外,也針對小型設備LED銀幕及小型設備功能研發,也做了很多努力。
2. 料件成本、匯率及運費 分為現有產品及新產品,經公司統計,現有料件設計之成本已節省5-10%,可抵消通膨上漲對料件的影響;美金持貶狀態下,公司進行價格調整策略,提高5-10%的報價;設備出貨隨運價上漲,公司也和既有客戶重新議價。
3. 小型設備 與客戶採用租賃方式合作,而非賣斷方式,合作的區域包含日本、新加坡、美國及德國。公司著手幾個區域布局,以建立自己的品牌,如同當初做飛行劇院的品牌,從歐洲打響名號後,再大量佈點。目前處於剛起步階段。公司持續努力在商場及小型景點的佈點,同時看好日本和新加坡的訂單量能,目前建置中,營收需要三個月的時間得以顯現發酵。
4. 產業概況與展望
(1) 智崴在高階體感設備全球出貨市佔率已近九成,除提升高端產品體驗,也開發中小型體感遊樂設備,擴大產品多樣性;公司觀察到歐美疫情已逐步減緩,客戶回流中,中國因封控關係,回溫速度仍緩慢。
(2)有數據表示,主題樂園來客次在經濟動盪時,旅客為尋找放鬆紓壓之地,使入園數不減反增,公司樂觀看待現在的策略布局,期待於2023、2024年發酵。
5. 財務概況
(1)去年全年簽約數6億元,公司1Q22簽約數4億元,相較於去年同期YoY+60%,其中舊有客戶佔一半;公司今年目標為2H22可優於1H22,因歐美客戶1Q22陸續下單,可帶動業績成長。
(2)疫情期間,公司營收較2019年衰退近50%,2021年全年營收7.87億元,1Q22營收1.57億元。
(3)去年與友達合作之小型LED銀幕,已向工業局申請研發補助,會延續到今年,持續應用於更多的小型設備。
6. 整合與發展
(1)公司透過出售設備、維修服務、授權及門票分潤等方式做為公司長遠收入來源。公司表示其小型設備之經濟年線為7-15年,有些甚至可高達20年。
(2)隨著時間演進,體感設備也越來越重視軟體內容,近期更新增協助客戶內容設計的規劃、或發掘新的營運點自行投資營運來做為營收來源。
- 112/11/10線上法說會
【3.網路題材訊息】

【4.機構評等】

【財務相關資訊】
【1.歷年獲利】

【2.營收動能】

【籌碼概況】
【1.董監事持股、股權分散、籌碼分佈、基金持股】
- 這麼多資訊裡面唯一有疑慮的就是老闆質押的張數怎麼那麼多,且持股其實也不多,一般老闆質押多的股票我通常會有一種莫名的擔憂,當然槓桿運用對對他自己財務有加分,運用錯哪可是也很慘的,看過太多其實好好投資都沒事,槓桿的又遇到不好的事,嚴重一點也有可能掛掉的,雖然可轉債都是有擔保的,但不免還是有點小疑慮的點。
【歷史價格走勢圖】

【集團概念股】無
【歷史可轉債發行概況】
- 智崴一發行1.5億,有擔保,轉換價格75元,發行期間102/6/28-105/6/28,103/10/22提前終止買賣。
- 智崴二發行1.5億,有擔保,轉換價格75元,發行期間102/6/28-105/6/28,103/8/29提前終止買賣。
- 智崴三發行7億,餘額0.75億/11.27%,無擔保,2024/1/24修正為有擔保,轉換價格105元調整到103.8元,發行期間109/10/12-114/10/12。
- 智崴四發行5億,餘額1.62億/32.48%,無擔保,2024/1/23修正為有擔保,轉換價格106.5元調整到105.3元,發行期間109/10/15-113/10/15。

【競拍得標統計】
- 競拍就是這樣沒有就是沒有,這次差了0.06沒拍到,殘念……
- 雖然沒有拍到但我還是想說一下這次競拍,第一次看到單一價格有3210張的大量,這次在115.02有3210張的大量,這是一個很特殊的價格,不是整數價格,尾數是02,請問如果不是同ㄧ人或同一群會寫同一價格的機率有多低啊!所以我認為都是同一群人寫的價格,那這些人在想什麼呢?
- 轉換價格112元,轉換比率等於100000/112=892.85股,等於一張智崴五CB可以換892.85股智崴股票,這3210張CB等於有2,866張股票(3210*0.89285),他的股本才6.48億,等於全部股票就64800張,而這2866張CB有可能現出來的股票佔了股本的4.43%,都算是一個較大的股東了。
- 他投入369,214,200買CB 3,210張,也等於用369,214,200買了2866張股票的意思,所以他的成本在128.83元(369,214,200/2,866,000股)
- 競拍截標日的理論價格在103.13元,他用115.02去競拍等於溢價(貴了)11.53%,等於他用128.8的成本去買一個價值115.5元的部位,一般正常誰會這樣做,通常是要很看好或是有特殊原因要掌握籌碼的才會這樣去參與競拍,當然他的未來就會讓人充滿無限的想像空間,就留待以後大家自己去驗證了。















