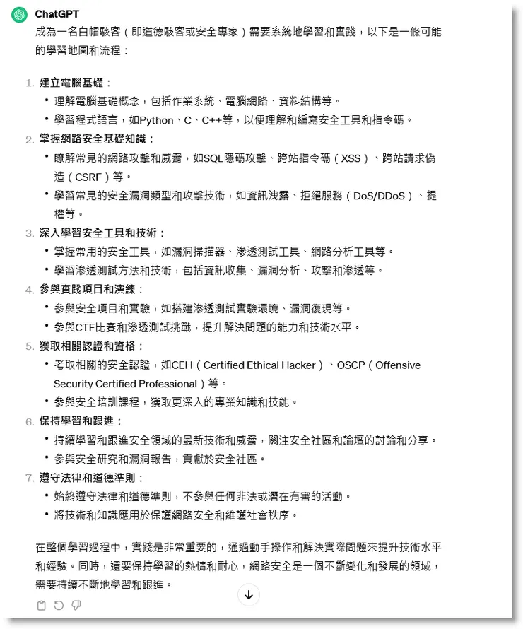
在那邊耍工具最好會成為駭客
駭客的精神是用資訊技術創造社會價值!?技術只是一種手段
技術的基礎...

學習web,腳本語言
W3Schools Online Web Tutorials

學計算機概論,網路,作業系統
http://www.study-area.org/network/networkfr.htm


學習組合語言
https://www.tutorialspoint.com/assembly_programming/assembly_tutorial.pdf

學習c語言
https://www.youtube.com/playlist?list=PLY_qIufNHc293YnIjVeEwNDuqGo8y2Emx

資安由淺入深 系列
https://ithelp.ithome.com.tw/users/20141441/ironman/4626?page=1
[Day00]資安x前言x從入門到入獄
https://ithelp.ithome.com.tw/articles/10185201
台灣資安 / CTF 學習資源整理
https://github.com/Ice1187/TW-Security-and-CTF-Resource






















