在解讀可轉債發行條款(二)中,我們已經介紹了可轉債因股票股利除權或現金股利除息而調整轉換價格的反稀釋機制。現金增資是公司擴張取得資金的常見方式,在持有可轉債的過程中,投資者可能遇到公司進行現金增資的情況,對於持有可轉債的投資者而言,現金增資亦適用反稀釋條款,以下解析公募及私募現金增資對轉換價格反稀釋的運作細節。
公募增資是公開向所有股東募集資金,原股東有優先認購的權利,如果不參與認購,持股比例就會被稀釋。而私募增資則是向特定投資者募集資金,排除了原股東的優先認購權,因此會導致更強的持股稀釋效應。對於持有可轉債的投資者而言,最有利的是,不須額外出錢參與增資,而是透過可轉債的反稀釋條款來調降轉換價,調降轉換價後同樣持有一張的可轉債,可以換得更多股票,隱含可轉債投資人藉由反稀釋條款,視同參與了現金增資。接下來我們將具體解說公募和私募現金增資時,可轉債轉換價格的調整計算方式:辦理公募及私募現金增資調整轉換價格公式如下:

以穩得(6761)公司辦理現金增資為例,由重大訊息查知其決定現金增資認股基準日為113/01/23,此日前1、前3、前5個交易日的收盤均價分別為71.6元、71.8元及72.44元,每股時價為前述三個數字擇一,公司選擇72.44元作為每股時價。而現增價格為52.5元,因此訂價折數為72.47%。帶入公式計算,可得調整後的轉換價格為85.20元。
計算過程如下:

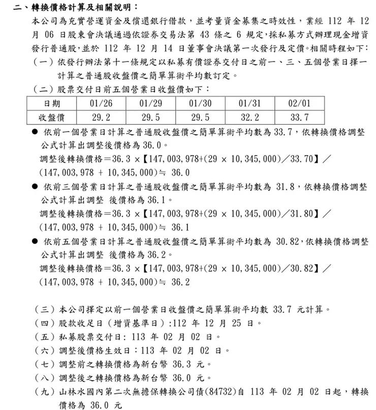
公司辦理私募現金增資時,與公募現金增資調整轉換價格的計算方式大致相同,不同之處在於參考的每股時價係以私募股票交付日前1、3、5個交易日的收盤均價來選擇。以山林水(8473)為例,,於公開資訊觀測站私募專區查詢,其私募現增的股票交付日為113/02/02,此日前1、3、5個交易日的收盤均價分別為33.7元、31.8元及30.82元,公司選擇33.7元作為每股時價。私募價格為29元,故訂價折數為86.05%,帶入公式計算,調整後的轉換價格為36.0元。
計算過程如下:.

小結:
1. 辦理現金增資影響股東權益稀釋的關鍵影響參數:增資發行股數以及訂價折數,當增資發行股數越多,對原股東持股稀釋比率越大,而訂價對參考市價的折價約高,越是稀釋原股東的權益,故當增資發行股數以及訂價折數越高,可轉債轉換價格反稀釋向下調整越多;從而使反稀釋效果更佳,另外值得思考的一點是,依轉換辦法公式:假設現金增資訂價無折價或是高於參考市價,此時計算結果將出現,調整後轉換價等於原本轉換價或是高於原本轉換價,則依照可轉債轉換辦法條款,不會調整轉換價。
2. 比較公募與私募的可轉債反稀釋條款,公募現金增資於股款繳足日調整轉換價,公司公告及確認反稀釋調整數字為現增認股基準日,而私募現增則於私募交付日調整轉換價,確認反稀釋影響數字為私募交付日。投資者確認實際調整數字,應以發行公司的公告為準。
3. 我們了解如何設算現金增資反稀釋,於投資實際應用上,並不是要求事前設算完全精確,因選擇每股時價的權利在發行公司。當我們關注的可轉債發行公司辦理現金增資時,我們可預先用近期市價來設算,取得公司辦理現增可能的反稀釋轉換價格調整數,幫助我們評估可轉債投資。

附件: 山林水辦理私募後轉換價格調整計算書(from 公開資訊觀測站)


【相關文章】
感謝您閱讀此篇文章,您的支持,就是史哥持續創作的最大動力。誠摯邀請您:
l 按讚💖
l 加入會員&追蹤📣
l 分享🔗
l 有任何建議或問題 也歡迎留言💬





















