各位朋友們,大家好!我是史哥,為了增加交流及資訊分享,我創設了FB社群帳號。每日我將於社群中分享資本市場時事新聞發布短文心得,於方格子發表新文章時,也會第一時間於社群通知,也會將邀請市場上的高手及專業從業者分享見解。歡迎並請大家加入 「職人金融視角」!
本文開始
在「解讀可轉債發行條款(二)」及「解讀可轉債發行條款:現金增資對轉換價格的影響,我們已經介紹了可轉債因發放股票股利、現金股利以及公司辦理現金增資,而調整轉換價格的反稀釋機制。本篇文章將進一步探討公司在進行併購時,如何影響可轉債的轉換價格。公司進入資本市場後,併購已成為追求成長的重要手段,發行新股以交換他公司股份(即受讓發行新股)、進行策略聯盟,或發行新股來併購其他公司100%股權的方式越來越普遍。以下透過實例來解析併購案對可轉債反稀釋調整轉換價格的影響。
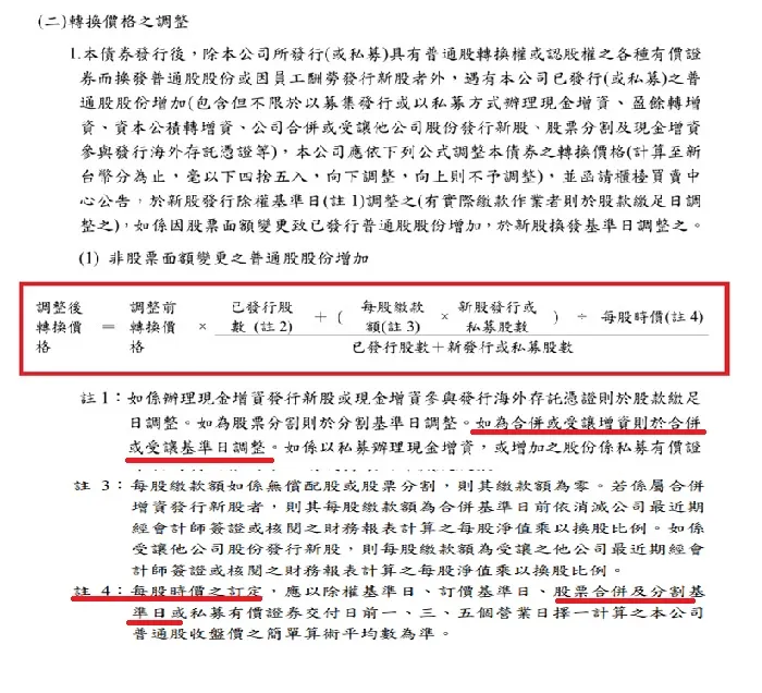
當公司發行新股進行股份交換(受讓)、股份轉換、合併,這些行為類似於公司辦理私募,排除了原股東的優先認購權,導致原股東持股比例被稀釋。而可轉債投資人可以藉由反稀釋條款參與。以下是調整轉換價格的公式及案例解析:


實例解析
例一. 榮剛 (5009) 與智冠科技 (5478) 的股份交換案
榮剛(5009)公司與智冠科技(5478)進行股份交換(受讓),其股份交換基準日為2024年1月31日,榮剛於基準日前1、前3、前5個交易日的收盤均價分別為47.8元、47.35元及47.20元,公司選擇前5個交易日收盤均價47.20元作為每股時價。
在新股併購案中,每股繳款額為消滅公司或受讓公司最近期經會計師查證或核閱的財報之每股淨值乘以換股比例,本案中,設算CB反稀釋的主體為榮剛七,榮剛的受讓公司智冠,在股份交換基準日前,最近期公告經會計師查證或核閱的財報的Q3財報,每股淨值為56.2元,換股比例為榮剛2.2股換智冠1股,因此,每股繳款額為:
榮剛每股繳款額=智冠Q3財報每股淨值*(1股/2.2股)=56.2元*0.45454545=25.55元

帶入公式計算,可得調整後的轉換價格為56.40元(依轉換辦法計算至新台幣角為止,分以下四捨五入)。計算過程如下:

本案因受讓公司智冠為公開發行以上公司,故最近期經會計師查核或核閱之財報的每股淨值容易查詢,若被併購公司是未公開發行公司,我們設算將以發行公司送件主管機關的公開說明書及股份轉換換股比例合理性之獨立專家意見書為資料來源,我們繼續來看接下來的例子:
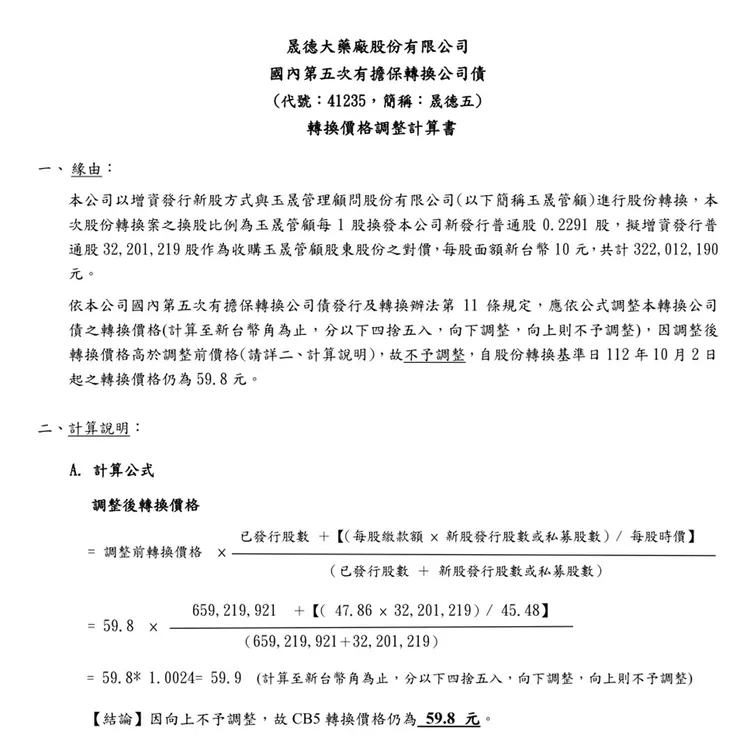
例二:晟德 (4123) 與玉晟管理顧問公司的股份轉換案
晟德(4123)公司與玉晟管理顧問公司進行股份轉換,所謂股份轉換其架構類似合併,但被併公司不會消滅,而是成為100%子公司,本案發動併購公司為晟德,被股份轉換公司為玉晟管顧,股份轉換基準日為2023年10月02日,若事先設算併購案對晟德CB反稀釋的影響,我們可以以送件申請公開說明書內容為基準。本案重大訊息日為6月30日,但在櫃買中心可以看到公司於2023年9月4日送件,我們可以在公開資訊觀測站查詢公開說明書,依9月4日前1、3、5個交易日的收盤均價分別為51.2元、51.17元及50.72元,我們假設選取前5個交易日的收盤均價50.72元作為每股時價。

依照公開說明書附件「股份轉換換股比例合理性之獨立專家意見書」, 玉晟管顧至5月底財報每股淨值為11.53元,換股比例為晟德0.2291股換玉晟管顧1股,因此每股繳款額為:
晟德每股繳款額=玉晟財報每股淨值*(1股/0.2291股)=11.53元*4.36490615=50.34元

帶入公式計算,可得調整後的轉換價格仍為59.8元(依轉換辦法計算至新台幣角為止,分以下四捨五入)。計算過程如下:


依據設算結果,本案每股繳款額與每股時價幾無價差,故不會因反稀釋調整轉換價格。
依公司實際公告反稀釋計算,本案最終確實不調整轉換價格,公司公告轉換價格調整計算書檢附如下


小結:
1. 公司進行併購,CB反稀釋調整轉換價格公式與因現金增資反稀釋調整公式相同,但公式參數中每股繳款額需取得被併購標的最近期每股淨值,若被併公司為未公發公司,資料較難取得,設算時需注意公開說明書內容或會計師價格意見書。
2. 從本文提及的晟德股份轉換玉晟管顧案例中,我們看出因訂價折數(每股繳款額/每股時價)無折價,反稀釋轉換價格可能高於原本轉換價格,依照轉換辦法條款,不會調整轉換價。
3. 在投資實際應用中,事先設算反稀釋條款不要求與實際結果完全精確,尤其是併購案整體執行時間更長,市價變動因素高,被併公司最終進入計算反稀釋的每股淨值可能也變化較大。了解如何設算,建立觀念,有助於在可轉債發行公司進行併購時,對持有的轉債反稀釋影響做出快速反應。
【相關文章】
感謝您閱讀此篇文章,您的支持,就是史哥持續創作的最大動力。誠摯邀請您:
◆ 按讚💖
◆ 加入會員&追蹤📣
◆ 分享🔗
◆ 有任何建議或問題 也歡迎留言💬
◆ 加入社群職人金融視角





















