接續上一篇《112-1政大校級交換申請紀錄與心得分享(上)》,本篇主要分享的是我在近期的交換申請之路中的後半段旅程,也就是在確認自己將被薦送至哪間學校後,對該所學校送交申請文件、申請交換的獎學金及學生簽證的過程。本來這篇應該要在六月多寫完上篇後緊接著寫完並發出來,但後來想想可以連辦理簽證的部分也一起寫進來,因此才又多等了幾個月。
繳交5000元保證金
前篇提及我在地點、學校資源、個人興趣等綜合考量之下選擇了去東京外國語大學,當時的時間點大約為2023年的十二月間,在考生各自確認將被提名薦送的學校後,就可以依照學校程序繳交5000元保證金給政大國合處。繳交保證金的機會有兩次,一次在2024年一月中之前,也就是在112-1這個學期結束之前繳交,另一次則是112-2學期開學後。若要領回這筆5000元的保證金,必須在交換返國後完成結案手續,繳交心得報告並進行學校要求的志工服務。而根據學校說法,志工服務只需做個一兩次就能領回保證金。
由於我多年前讀大學去交換時,當時的學校也有這類的規定,但是當時的學校規定的是必須在交換結束回到學校做滿50小時的志工才能領回5000元,因此相比之下政大的規定真的是令我鬆了一口氣。
開始提名及薦送程序
而我在一月多繳交完保證金沒多久後,就迎來了農曆新年。不過早在一月中,政大就有先寄信通知在農曆年後、新學期剛開始時會舉辦行前說明會,為下個學年度要去交換的學生說明需要注意的程序。政大因為姐妹校眾多,不同國家每所學校規定的提名薦送手續及時程都不一樣,因此每個人開始跑流程的時間也不同。
政大的作法基本上是在姐妹校規定的截止日期的前一個月開始進行提名、文件繳交與薦送的作業,若是以我去的學校東京外國語大學為例,東京外國語大學規定的申請截止日期為三月十五日,政大差不多就會在一月底到二月初之間收到東京外國語大學的信件,並且在二月中把對方學校提供的申請流程及所需文件資訊轉寄給我,因此每個申請者基本上都會有一個月的時間可以準備所需的資料。(我個人喜歡提前準備好東西,因為要繳交哪些文件對方學校官網上也都查得到,所以有些文件我是在政大開始跑提名薦送的程序前就先陸續準備好,我覺得以準備文件來說,一個月的時間算是頗充分的。)
繳交交換申請所需的文件給姐妹校
- ISEPTUFS CHECKLIST (東京外國語大學所提供的檢核表,供申請學生及姐妹校承辦人檢核文件是否無誤且沒有缺漏)
- Participation Agreement (Signed by the nominated student and the coordinator) (參加同意書,需申請學生及姐妹校承辦人雙方之簽名)
- Study Plan (約500字的讀書計畫,以英文或日文撰寫)
- Certificate of Health (健康檢查表,表格由東京外國語大學提供,健檢結果需以英文或日文填寫)
- Application Form for the JASSO Scholarship (the JASSO scholarship applicants only) (JASSO獎學金申請表)
- Latest official academic record at home university written in English or Japanese (最新版本的學校成績單,必須是英文或日文版)
- Certificate of Japanese/English language proficiency (日語或英語檢定證明,日檢一般只要看JLPT就好,英檢則是以托福或雅思成績為主)
- Consent Form about Disclosure of Personal Information (學生本人是否同意揭露個人情報,將申請資料中的個資提供給學校的同意書)
- A copy of Passport (護照影本)
在準備上述這些文件的過程中,大部分的文件其實滿好處理的,基本上就是把該填寫的表格填好,把內容看清楚後簽名,學校成績單只要去學校的機器申請最新版本的英文成績單,再把語言檢定證明及護照等重要文件掃描好就沒問題。需要稍微花一些時間及金錢成本來處理的是讀書計畫和健康檢查表這兩份。
讀書計畫
東京外國語大學要求的讀書計畫是「以日文或英文500字寫出自己的學習或研究計畫」。經過一番思考後,我選擇使用日文撰寫,但由於有500字的限制,這個字數少得可憐,隨便寫寫就會超過,基本上不可能寫太多太詳細。我一開始也不知道該如何下筆,下筆後更是字數爆炸,因此又馬上去找先前指導我寫日文進修計畫書的日文老師,根據日文老師的建議來寫。
在這份讀書計畫中,由於篇幅限制,我只是簡單提及自己的研究興趣,聚焦在兩門我有興趣的研究所課程來寫,每門課程以兩三句話來簡單說明,單刀直入地寫出我想藉由修這門課來學習大眾文化及媒體的相關知識,或是想深入了解日本社會問題等等。
另外,由於我去日本的其中一個目的就是加強日文,因此我在讀書計畫中也有寫到說我希望能利用貴校豐富的語言學習資源及日語教學資源增進自身日文能力(畢竟是一所外國語大學嘛),加強日文學術寫作與口頭表現能力等等。最後再用一兩句話簡單總結,希望能透過本次留學機會加強研究方面的專業知識、增進自身日文能力、在生活和學習中持續了解日本文化。
綜合上述經驗,我認為在準備讀書計畫時,只要簡單明瞭、沒有廢話地寫出自己的學習或研究興趣,接著提供兩三個具體例子與上述研究計畫互相連結,再適當地提及「增進日文能力」或是「拓展個人視野、了解日本文化」這類的,基本上都不太會有問題。在短短的篇幅中,只要聚焦在某幾個重點上並給出具體的學習興趣、想培養的技能,這樣就足以呈現出申請者到當地學習的動機了。
健康檢查表
提到健康檢查表,我多年前大學時期申請到美國交換時並沒有被要求要繳交這類健檢資料,而這次在申請交換時,和一些要去歐洲的同學聊天,發現是否需要健檢報告書這點真的是因國家而異,但日本是否是每所學校的入學申請都需要繳交健康檢查表,我想這應該也是看各校規定。而在準備申請文件時,東京外國語大學的官網上就有提供健康檢查表的制式表格,申請者只需將表格印出來,拿去給醫療院所的醫生填寫就好。
在台灣,要進行留學健檢的話大多都需要去大醫院掛留學門診或是旅遊門診,由於這類門診大部分需要自費,如果沒有一次就處理完,有時還會需要多跑幾趟醫院,像我因為個人情況,當初在健檢時就掛了兩次門診,還因為表格填寫問題又跑了好幾趟醫院,因此花在這份文件上的金錢成本和時間成本相對比較高一些。
不過在東京外國語大學官網上所提供的範例之中,各項欄位該如何填寫都有提供具體說明,只要在掛門診時先和醫生溝通好,請醫生用英文填好檢查結果,基本上不會有太大問題。而根據我個人的親身經歷,我發現日本那邊真的滿在乎這些健檢報告有沒有符合規定,也就是要「沒有缺漏地填寫完畢」。我當初健檢完畢照完X光後,醫生告訴我說他們醫院的X光檢查現在不是採用傳統的X光片影片編號,所以醫生當時傾向在X光片的影片編號(film number)那欄就先空白不填,因此我後來交出去的健檢報告中,X光片的影片編號那欄是留白的,其他欄位則是按照檢查結果填寫完畢。結果在後續的申請流程中,我就收到日本校方的信件,請我補上那欄留空沒填的X光片影片編號,所以只好認命地再跑一次醫院請醫生幫忙補填X光檢查系統內的影像編號,重新掃描寄給學校後就沒問題了。
這次的過程也讓我感受到日本校方的行事風格真的滿慎重、一板一眼的,因此建議要去日本學校的同學,千萬別忽略這些細節,否則後續可能需要花更多時間來處理。也建議在列印紙本的健檢表格時可以多印一兩份,以防醫生有任何地方寫錯需要修改或是自己不小心將文件遺失弄髒等等。在表格填完需要醫生簽名時,除了簽名,也可以請醫生蓋個章,醫院的章我也是有請批價櫃台幫我在這份表格上蓋好蓋滿,把醫院的英文名字和英文地址都蓋上去,畢竟日本是個蓋章文化還很深植人心和職場的國家,所以除了簽名外,如果可以蓋印章,我認為一起蓋上去也無妨。
除了上述九份文件以外,還有兩份網路申請必須由學生填寫,一份是在東京外國語大學提供的系統中填寫交換留學的網路申請表,另一份則是申請「在留資格證明書(COE)」。「在留資格證明書(COE)」之所以必要的原因是要有了這個東西才能去辦理學生簽證,而COE從申請到實際核可簽發給外國學生一般都會花上好幾個月的時間,因此按照學校的指示在規定時間內填好申請表、確認資料內容無誤等還滿重要的。如果在申請時某些內容不確定該如何填寫,除了可以詢問自己學校的承辦人,也可以直接寄信到對方學校承辦的窗口詢問。畢竟有些問題還是對方學校最清楚,台灣這邊可能也不知道如何處理,因此我後來有任何資料填寫繳交上的疑問都是直接寫信到東京外國語大學詢問。
這邊說個題外話,我第一次寄信給東京外國語大學問問題時,因為有副本政大的承辦人,想說如果要所有人都看懂,那還是寫英文最合適,但那封信寄出後石沈大海,等了一個星期都沒得到任何回覆,所以我就把信件內容用日文重寫後再寄一次,結果日文版寄出後不到兩小時就馬上收到回覆了。至於到底是對方學校真的業務繁忙,漏掉我前一封信或是單純忘記回覆,還是說他們真的比較喜歡用日文溝通而非用英文,這就不好說了 XD 不過這個經驗讓我從此寫信給東京外國語大學都一律使用日文,除了他們用英文群發給所有交換學生的信,這些我才會直接用英文回。
獎學金申請
當所有文件都如期於三月初繳交出去後,剩下的就是等待結果了。過了兩個月,我也終於在五月中收到東京外國語大學的入學許可。而在等待的兩個月之間,儘管對東京外國語大學的申請步驟暫時告一個段落,為即將到來的交換找一點財源也是很重要的。
由於不同獎學金的規定與限制都不同,非常建議可以在申請交換前就先把功課做好,特別是如果想為了交換留學多爭取到一些經費以節省開支,自己心儀的國家或學校是否提供獎學金,拿到的機率高不高,這些都會影響交換申請,也與自己究竟要去哪間學校息息相關。
提及日本交換的獎學金,一般有的管道不外乎是以下幾種:
- 教育部學海系列獎學金,分為「學海飛颺」、「學海惜珠」、「學海築夢」。「學海惜珠」主要是幫助成績優異且經濟處於較為弱勢情況的學生,「學海築夢」則是補助大專院校老師帶領學生團隊到海外做研究或進行職場實習,「學海飛颺」是只要有台灣籍、符合規定就都能申請,與其他兩者獎學金比起來,「學海飛颺」的申請限制比較少,申請的學生相對比較多。至於學海飛颺獎學金到底會給多少錢呢?這就要看各校拿到多少款項,也要看各校的申請者有多少,以政大為例,政大目前是補助每位學海飛颺的獲獎者10萬台幣。
- 日本台灣交流協會獎學金,可分為短期獎學金和長期獎學金兩種,如果是去日本讀碩博士的學生可申請長期獎學金,到日本姐妹校研修半年或一年的交換學生則可以申請短期獎學金。若是成功申請到,會提供每個月8萬日幣的獎助學金。
- 獨立行政法人日本學生支援機構所提供的JASSO獎學金,須透過日本學校提出申請。若是成功申請到,同樣會提供每個月8萬日幣的獎助學金。
- 各校校內的其他獎學金,以政大來說,政大有提供「短期進修補助」供要去海外姐妹校交換的學生申請,獲獎的學生會得到8萬台幣補助。(如果是到姐妹校進修一整年,則會獲得12萬台幣的補助)。
- 日本學校的各種校內獎學金,有些學校會有可以讓住宿生免除住宿費的住宿獎學金,也有某些學校會提供其他校內補助,舉例來說,東京的國際基督教大學似乎有提供住宿獎學金,京都的立命館大學則是有一筆每月4萬日幣的獎學金供交換學生申請,詳細資訊請見日本各校官網。
在申請獎學金時,有幾點需要特別注意:
- 個人成績(GPA)
- 獎學金的申請資格、限制,不同獎學金之間是否互相衝突
- 領取獎學金是否有附加的條件或義務需要遵守
有很多人都說研究所的成績根本不重要,一般而言的確是這樣沒錯,但如果要申請交換獎學金或是出國獎學金,GPA當然是越高越好(聽說學海飛颺其實滿看GPA的),雖說完美的GPA也無法百分之百保證能拿到獎學金,但至少這是一個有利的條件。
在申請獎學金時,除了確認各個獎學金的申請時程與規範之外,確認「獎學金是否會互相衝突」絕對是最重要的,換句話說,如果領了A獎學金,那還能夠同時領取B獎學金嗎?若是領取某個獎學金,是否有相應的義務或附加條件要遵守?
以上面列舉的獎學金來說,如果領取學海飛颺獎學金,就不能再領取台灣政府或其他台灣機構給予的獎學金,但領日本機構給的錢原則上來說是可以的。如果領取日本台灣交流協會給的每個月8萬日幣,就不能同時領取台灣及日本的政府機構、機關團體所給予的任何獎學金。
對日本留學有興趣的人或多或少都聽過,「日本有些獎學金像學貸一樣是要償還的」,不像台灣,獎學金一般拿了就拿了,頂多是結案時寫報告、進行成果發表,很少要獲獎者把錢再還回去。以交換留學的獎學金來說,日本機構所提供的交換獎學金幾乎都不用歸還,不過其申請手續、義務、附加條件都不太一樣,例如日台交流協會的獎學金需要寫成果報告,而且領到後就不能領取其他機構的錢,而大家搶破頭的JASSO獎學金,據網路上領取過的前輩表示,JASSO是一個「只要會簽自己名字就可以申請的獎學金」XD ,領取金額和日台交流協會給的數字相同卻沒什麼義務要盡,只要填寫一份問卷就好,所以才會一堆人都夢想著要拿到這筆錢。
以下也分享一下我在這次的交換中所申請的獎學金。
我個人有申請的是JASSO獎學金及政大的「短期進修補助」,最後也非常幸運的成功拿下這兩個獎學金。之所以沒有申請學海飛颺是出於個人的一些狀況而錯過了申請,沒有申請「日本台灣交流協會獎學金」則是因為日台交流學會規定,如果成功拿到日本台灣交流協會獎學金的每月8萬日幣,就不能領取其他獎學金。
當時在我的評估和猜測之下,覺得自己是有機會拿到政大給的8萬台幣補助。如果以交換一學期可領到四個月獎學金為前提,日台交流協會獎學金那邊頂多也只能領到32萬日幣,折合台幣大約是7萬多一點,因此在權衡之下決定放棄申請日台交流協會獎學金。
至於JASSO,因為它是和日台交流協會一樣每個月給8萬日幣,因此申請規範中有提到獲獎者「不能同時領取其他月額8萬日圓以上之獎學金」,也就是說如果拿了JASSO每個月給的8萬日幣,其他每個月金額超過8萬日幣的獎學金是不能領取的。
下面重頭戲來了,如果要申請JASSO和政大給的8萬元短期進修補助,究竟該怎麼申請呢?
JASSO獎學金
JASSO獎學金是日本學生支援機構為了鼓勵外國人到日本就讀而提供的獎學金,但其實並不是每間日本學校都有JASSO獎學金,而每一間學校有幾個名額,會不會把JASSO給交換生,就算會給是都給交換一年還是都給交換半年的學生,或是說會以某些特定方式和條件去決定獎助人選?這些完全要看各校內部的安排和日本學生支援機構的審核結果,JASSO獎學金的獲獎機制算是滿神秘也沒有規律可言。因此用一句話總結JASSO獎學金,我覺得JASSO獎學金是非常虛無縹緲的東西,可遇而不可求,拿不拿得到全看運氣,因此最好不用抱太大期望,不然很容易期望很高失望也很大。但有申請總是有機會的,因此還是建議大家不要白白放過這個機會,能申請就一定要申請。
而關於JASSO的申請方式,上面有提到JASSO獎學金「須透過日本學校提出申請」,其實申請步驟滿簡單的,真的就像其他人說的「會簽自己名字就可以申請XD」。
在前面提及我本次交給東京外國語大學的申請文件中,其中一項就有JASSO獎學金的申請表,因此只要將申請表填好,把自己在學校的GPA換算成符合JASSO規定的GPA後,跟著其他申請文件一起交出去就沒問題。(不過每所學校的JASSO獎學金申請文件不一定都相同,因此建議要申請JASSO的人請務必詳細了解自己要去的那所學校當期的規定與要求。)
後續就只能一直等,等日本學校那邊宣布是否提名申請者為獎學金候選人,如果成功被日本學校提名,日本學生支援機構會在七月中向學校確認被提名人是否通過審核,成功通過的話就可以在交換期間每個月都領取8萬日幣的獎學金了。
在今年七月中收到通過審核、可以領取JASSO獎學金的信件後,我除了鬆了一口氣,暗爽幾天後,也在學校規定的時限內填好JASSO問卷。JASSO的問卷是由交換校提供,有分成留學前與留學後兩個部分,獲獎者只要在留學前與留學結束後把相應的部分填寫完畢並回傳給學校就可以。其他的領取程序與銀行開戶手續會等抵達日本的學校後才能進行。
政大短期進修獎學金
為鼓勵學生赴國外進行短期進修,拓展學生國際視野,增進學術文化交流,政大在每個學期都有提供短期進修補助供要去姐妹校交換的學生申請。如政大的短期進修補助辦法中所公告的,學海計畫的申請基本上是在每年的一到三月,而短期進修補助的申請大約是在每年五月與十一月。政大目前的機制是,如果申請者有申請學海飛颺,學校系統會直接幫申請者加送短期進修補助的申請,因此有不少人在一到三月間申請學海飛颺,在此同時這些人也因為這個機制同時完成了政大短期進修補助的初步申請,不過學海飛颺的10萬台幣與政大的短期進修補助8萬台幣兩者只領得到一個,不能重複領取就是了。
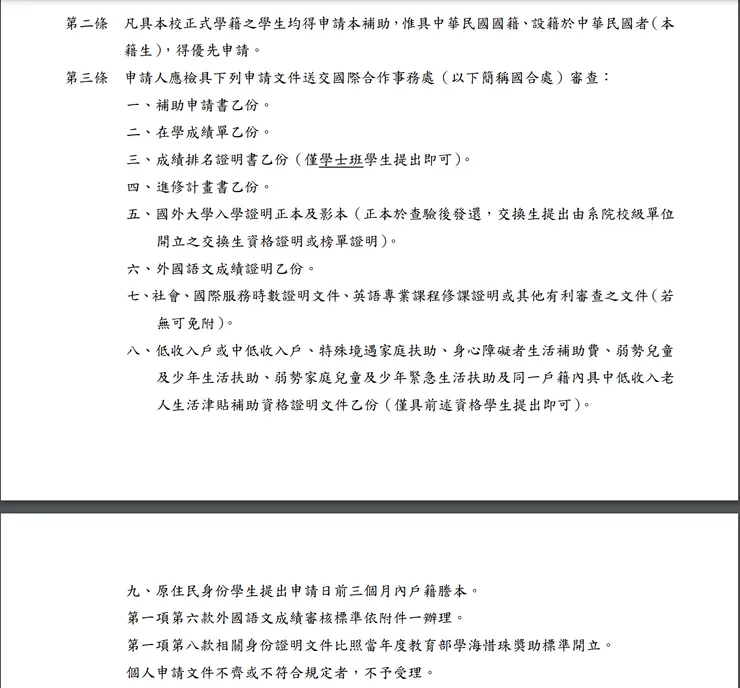
而根據政大短期進修補助若是要申請短期進修補助,需要繳交哪些文件呢?
根據政大的短期進修計畫補助要點施行細則,需繳交的文件如下方圖片中的第三條:

在這些文件中,諸如成績單、語言檢定證明等部分文件都是在先前的交換申請中就已繳交過的,個人認為需要花點時間整理並準備的只有第四點的進修計畫書。在公告申請簡章時,學校也有提供進修計畫書範本並列出這份計畫書中應提及的內容,只要按照規定撰寫就行了。
至於計畫書的撰寫語言及長度,由於學校提供的檔案中的說明與內容都是中文,因此用中文撰寫是沒問題的,我個人也是選擇用中文來寫,不過我也有認識的朋友是拿一開始申請交換時的英文版自主規劃書來改,那位朋友最後也成功拿到短期進修獎學金,再加上申請辦法中沒有強制規定要用哪種語言來寫,因此得出的結論是用中文或英文應該都是沒問題的。長度的話,基本上也沒有硬性的規定和限制,只要有涵蓋「個人背景及申請動機」、「預期計畫出國研修課程說明」、「目前學習之相關性」、「預期成效與目標」這幾個項目就沒問題。
在撰寫進修計畫書時,由於我是研究所學生的身份,因此在申請時提到滿多與自身研究興趣有相關的部分,不過我想也不是每個人去交換都是為了研究,但不管去交換的目的和所學是什麼,撰寫這類獎學金申請文件時,最重要的是表現出「去這個國家的這間學校交換對我的大學(研究所)的教育生涯、甚至是對我將來的職涯規劃來說都是有幫助的」,將自身的背景、所學專攻、將來的研究(或是就學、工作)方向與交換這個目標緊緊相扣,在進修計畫書中展現出強烈的企圖,明確傳達出自己想透過交換留學達成何種目標,讓學校覺得給你這個申請者8萬台幣的錢是值得的。
面試
繳交進修計畫書和申請文件後,通過學校初步篩選的申請者會在一段時間後收到參加面試的電子郵件。以我當初的申請流程來說,申請及文件繳交在五月中截止,五月底就收到獎學金面試的通知信。而這個獎學金面試是將學海飛颺的申請者與短期進修獎學金的申請者全部一起面試,最後根據書審及口試結果來決定獲獎者。
根據政大的申請辦法來看,那個文字其實寫得有點模糊,讓人搞不清楚整場面試的語言到底是用中文還英文,還有如果不是英文組,而是日文組、韓文組或是法語組的面試者,到底是用英文自我介紹還是用自己應考的那個語組自我介紹,這些其實在實際進行面試前,我都和其他要參加面試的同學討論過。
而實際經歷了這次面試後,可以得出以下結論,不管是報考哪個語組,每個面試者只有短短五分鐘的面試時間,在面試一開始時,面試者都必須以英文簡單自我介紹並說明自己想出國研修的理由,自我介紹過後,會由三到四位口試委員用中文與面試者進行問答,藉此評估面試者的研修目的和出國交換所能帶來的預期效益。
這邊也分享我在面試中所遇到的問題,我個人是傳播相關系所,個人研究興趣及方向是運動傳播相關,但我要去的學校是日本的東京外國語大學,是一所以區域研究和國際研究為主的外國語大學,培養對不同語言圈內的政治、經濟、社會、文化、習俗等領域具有全方位認識的人才,而且可惜的是,那裡的傳播媒體課程相對稀少,與我本身的系所及研究興趣的連結點就比較少了。在這樣的情況下,我也被面試官詢問說「東京外國語大學與你的研究所學不太相合,為何要去那裡?」、「你去那裡要修哪些課程?為什麼要修這些課程,這些課程對你的所學/研究有什麼幫助?」、「你之後會怎麼運用交換期間學到的東西?」
像前面說的,由於面試時間只有五分鐘,再扣掉前面的自我介紹,其實面試官能問的問題很有限,回答時也只能盡量講重點,因此我覺得只要能夠在回答問題時將答案緊扣著自己的目標與想學的東西,展現出強烈的自信和企圖心,就很有機會能拿到這份補助。
而在面試過後大約兩星期,我就很幸運地收到獲獎通知,確認自己可以領到這筆獎學金了。後續的一兩個月間,也收到JASSO獲獎的消息,為自己的獎學金申請之路畫下完美句點。
看到這裡,可能有些人好奇JASSO及學海飛颺、JASSO與政大短期進修補助到底會不會互不衝突,根據我個人爬文看前人心得和自身的經驗,其實有滿多人同時領JASSO與學海非颺的,我自己目前領取政大的短期進修補助與JASSO也沒遇到什麼問題,因此應該是不衝突的。以後是否規定會有變化,或是會不會有其他獎學金可以申請,這就要看申請當下的情況了,只能祝福要去交換的同學在申請獎學金的路途上都一切順利。
簽證辦理
總算寫到最後的簽證辦理,前面寫的有點落落長,因此這部分就盡量簡短一些。
若是要申請日本的學生簽證,首先一定要取得學校的「入學許可」及「在留資格認定證書(COE)」。在前面繳交申請文件那部分有提到,COE從申請到實際核可簽發給外國學生一般都會花上好幾個月的時間,我個人也是在學校送出我的申請之後差不多約兩三個月,才收到日本政府核發的COE,因此我是收到COE後才著手準備去辦學生簽證。
根據學校的提醒、日本台灣交流協會的資訊,再加上眾多前人們的經驗分享,辦理日本學生簽證所需要的文件大概是以下幾項:
- 入學許可
- 在留資格認定證書(COE)
- 簽證申請表&符合規格的大頭照一張,制式表格網路上是找得到,但其中有些部分需要學校提供資訊,因此我是直接使用學校幫我們填好所需資訊的表格
- 護照正本及護照影本
- 現金660元 (費用可能會隨時間及情況而改變,請在申請前再確認一次)
上述文件中,由於我的入學許可是電子PDF檔,COE收到時也是一封電子郵件,我是將這些資料都印出來,而且多印個一兩份以防萬一。之前在查詢申請文件時,也有人提到財力證明,但我當初申請簽證時,學校和日台交流協會的官網上並沒有提到一定要準備財力證明,因此我是沒有特別準備,如果真的不放心,一起帶去也無妨。
至於簽證的申請地點與流程,日本台灣交流協會的官網上其實有提到「申請地點是根據申請者的戶籍地或居住地」,如果是住在北部或中部,基本上是到台北事務所申請,南部的鄉親則是屬於高雄事務所的管轄範圍。我自己的話理當去高雄事務所申請,但考慮到申請時跑台北其實對我來說是比較方便的,因此我有打電話詢問台北及高雄兩邊,得到的回答是只要台北事務所願意收、我在申請書中的地址加上台北的地址,那其實也可以去台北申請,因此若是有跨區申請的需求,只要打電話詢問,我認爲應該是沒什麼問題。目前申請學生簽證也不需要提前預約,只要在日台交流協會的台北/高雄事務所有上班的時間到現場抽號碼牌,將資料交給辦事人員就可以了(如果資料有任何問題,辦事人員也會當場告知),等個兩天就可以領取簽證,準備踏上前往日本的留學之旅。
以上是這篇拖了很久的交換申請及準備文章的下篇。這篇耗時拖延之久,久到我人都在日本而且已經進入開學第二週了。希望這篇對想申請日本交換的同學有幫助,也祝福想出國交換留學的各位都順利申請到心儀的學校,在其他行前準備方面也都圓滿,能盡情享受未來的精采冒險。





















