自從台股萬八我賣飛00692以後,
現在就是乖乖的定期定額去買006208,從0050跳過來的原因沒什麼特別,
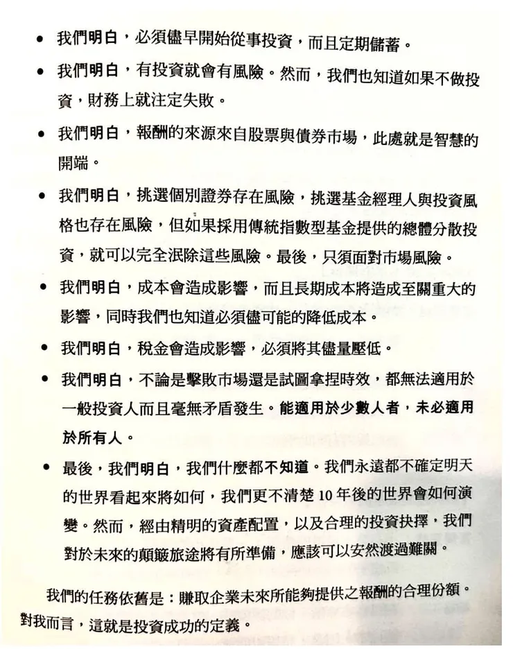
就是單純內扣費用低,成本會造成影響,
而且長期成本將造成至關重大的影響,
也是遵從約翰伯格大師的心得。(附圖)

《約翰伯格投資常識》
至於你問我為什麼選市值型?
一是風險夠分散,絕不會像某不敗教煮
見風轉舵、見縫插針的未理性思考的言論。
更多細項內容推薦看FB:
小資yp投資理財筆記。
二是既然是退休規劃,
就跟著市場報酬走,安心感投資,
真正離開職場再用提領法則過生活,
也是可以傳承下去的理財觀念。
另一個是扣款日期的問題,
我選定26日的原因,
是因為有專家回測過每月6、16、26日,
投資台積電的報酬是26日績效最好。
重點還是要回歸自己舒服的投資行動。























