【發行組合條件競拍統計數據】

1.發行規模 : 大於等於20億以上

2.轉換價格介於100-150元

3.發行年期 : 5年期

4.股本大小 : 大於等於20億以上

5.信用評等 : TCRI 4分

6.產業 : 營建業
全部

無擔保


【歷史競拍參考數據】
【同產業歷史競拍參考數據】


【本次競拍資訊】

【公開說明書重要內容】
【0.公開說明書】






【1.籌資用途】


【2.每股盈餘稀釋影響】

【3.產業趨勢】





【4.機構評等】

【基本資料】
【0.個股介紹】
- 華固成立於 1989,於 2000 年上市,資本額 27.68 億元,推案主要以台北市、新北市為主。建案建造多委由旗下轉投資品星營造(華固 100%持有),推案則主要由新聯陽作為代銷(為第二大股東,持有華固 5.31%。知名建案包括:華固天鑄(2013)、華固新天地(2014)、華固新代田(2015)、華固樂慕(2016)、華固名鑄(2016)等。
【1.基本資料】
【2.CallMemo、法說會、研究報告】
20240821法人說明會
【3.網路題材訊息】
【財務相關資訊】
【1.歷年獲利】
【2.營收動能】

【3.股利政策】

【籌碼概況】
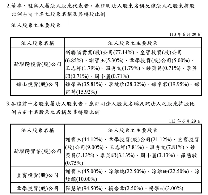
【1.董監事持股、股權分散】


【2.三大法人及基金持股】
【3.融資、融券及借券】
【歷史高低價格走勢月線圖】

【集團概念股】
無
【歷史可轉債發行概況】
【1.發行歷史高低價格】

【2.同產業發行歷史】
【3.目前仍有掛牌可轉債】
無
【競拍得標統計】
【1.得標開標明細】
























