買房,大概是2024最熱門的話題了。
人們討論的不僅是房價一坪多少、區域選擇或是現在最熱門的新青安房貸議題,在在都證明買房對於人生某個階段的重要性,不管是自住或是租貸。而買房動輒幾百、幾千萬的付出,並不是一筆小錢。而正式入住前,「驗屋」不誇張將成為日後這間房子是「幸福」還是「麻煩」的重要手續。至於驗屋清單及驗屋有什麼該注意的事項,也利用這短短的篇幅和大家濃縮再濃縮,期待大家都能買到一間無後顧之憂的命定好屋。
買房大投資詳列「驗屋清單」眉角多
買房是人生中的一大投資,驗屋是這個過程中至關重要的一環。驗屋最大的作用在於「及早發現房屋可能發生的潛在問題」以及早釐清責任並先一部提出解決方案,不管是「新屋驗屋」、「二手屋驗屋」、「中古屋驗屋」都有一樣的目的。

驗屋清單關鍵五大項:
- 房屋外部檢查:包括房屋外觀,磁磚、油漆……等施工細節。
- 房屋內部檢查:包括磁磚、地磚、門窗、泥作、天花板等室內的施工細節與品質是否符合要求。
- 房屋系統檢查:為驗屋清單的最核心也最需要專業的部份,包括電氣系統、管道、空調、排水、配電……
- 安全健康檢查:緊急設備、照明、排煙、扶手等相關安全設備以及灑水系統等,是否符合法規以及是否能正常使用。
- 法規、房屋規格、文件等檢查:在檢查房屋狀況的同時,也必須回到最基本的房屋規格、停車位……等是否符合當初議定的事項;尤其是預售屋更為重要。
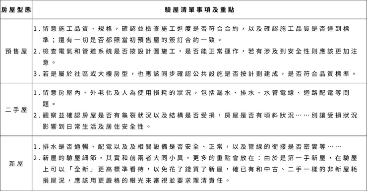
新屋、二手屋、預售屋 的驗屋清單重點都一樣嗎?
其實不同類型的房屋,在驗屋清單應該注意的重點和流程上還是會有所不同。
一般來說,新屋驗屋清單的重點會放在施工質量和合規性;而二手屋的驗屋重點則是會在於結構和系統的狀況。而最需要放上心力的預售屋驗屋重點,由於屋主並不是一開始就有實際的房屋可以看,所以驗屋清單重點會更著重在格局、合規及合約議定內容的履行。
網路上關於驗屋清單的資訊百百種,其實依據不同人的經驗,都有可以參考的價值。屋主們也可以依據購入房屋的型態,具體訂定更適合詳細的驗屋清單,並按流程進行檢查,更全面了解房屋的狀況。


驗屋清單都在驗收些什麼?
驗屋清單到底應該怎麼羅列,又怎麼能定義什麼是一份好的「驗屋清單」?其實只要確保其涵蓋全面、結構清晰、易於使用,符合居住使用機能與習慣,就可以產出實用、好用的驗屋清單。

以下這個範例,供大家參考:(本清單為簡易版僅供參考,詳細內容需依屋況、屋種補充,或依驗屋公司提供建議為主。)
























