近期 OpenAI 對 ChatGPT 的訂閱用戶發佈了一項測試功能「ChatGPT 4o with canvas」,提供用戶一個全新的操作介面,讓使用者除了透過對話和 AI 溝通外,更能直接在 ChatGPT 上使用獨立的空間進行文字編輯及程式撰寫並輔以 AI 的協助。讓以往只能將 AI 的回覆複製貼上到其他地方再編輯的情況不復存在。而相信也有不少人知道 Claude 更早之前也推出了類似的 Artifacts 功能,不過個人認為兩者之間所著重的面向不太一樣。感興趣的人就緊接著繼續看下去吧!
ChatGPT with canvas 功能介紹
主要特點
- 獨立視窗編輯:canvas 簡單來說就是在保有 ChatGPT 對話功能以外,新增了一個區塊可以進行文字編輯或編寫程式
- 部分調整:可以直接選定特定範圍請 AI 進行調整,不會每次調整都會重新生成內容
- 版本記錄:每次使用 AI 進行內容的編輯後,可以查詢它修改了哪些地方,就如同 Word 的追蹤修訂一樣
- 快捷按鈕:將一些常見的指令設為按鈕,只需要一鍵就可以完成,達到使用者友善及節省時間的效果
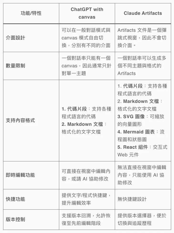
ChatGPT with canvas 和 Claude Artifacts 比較
Claude Artifacts 是 Claude 於更早之前所推出的一項功能,它也能夠提供獨立視窗來處理和呈現大量內容,如文件、程式碼片段等。以下是 ChatGPT with canvas 與 Claude Artifacts 的比較表,如果大家有興趣的話也可以再另外撰寫 Artifacts 的介紹文章!
ChatGPT with canvas 操作介紹
啟用 ChatGPT with canvas
※目前只開放網頁版開啟 canvas 功能,不過在網頁版開啟後回到桌面版應用程式仍然可以繼續使用該功能。
- 在新增對話串時於左上角選擇 GPT-4o with Canvas 模型
- 在對話框中輸入內容, AI 會自動判斷是否開啟 canvas
- 若沒有成功開啟的話,可以於對話框中輸入指令「使用 canvas」或「activate canvas」來手動開啟
- 點擊右上角展開按鈕,即可切換成 canvas 視窗
- 一定要確認介面切換後才算成功開啟 canvas 功能,因為有時候手動開啟仍會失敗
- 開啟 canvas 後就可以利用左邊的對話框進行對話,右邊就會是可以編輯的區塊

左側對話框:可以像一般一樣進行對話,也可以請他修改文章內容。若對話框上方出線 Edited,點擊它就會顯示以該對話為基準修改前後的比較

右上方功能列(由左至右)
- 版本記錄(功能與點擊 Edited 相似)
- 上一步
- 下一步
- 複製對話

右側主要編輯頁
- 可直接輸入文字
- 可以選取文字後請 AI 解釋或是編輯選取段落,或是調整粗細、斜體、段落樣式
- 支援基礎 Markdown 語法,可參考下方文章

右下方快捷鍵(由下到上)

- 建議編輯:ChatGPT 會用螢光標示它認為可以調整的段落並寫下註釋,如果同意修改的話可以按「申請」請他修改

- 調整長度:可以拖曳搖桿讓 AI 自動延伸或縮短文章
- 閱讀等級:利用滑桿使 AI 調整文章的易讀程度
- 加上最後的潤飾:AI 會稍微調整一下文章的內容,以及幫文章下大小標題,使文章階層更完整
- 新增表情符號
ChatGPT with canvas 介面功能(編寫程式)
除了右下角的快捷功能以外,頁面佈局與文字編輯模式大致相同,因此這邊只列出快捷鍵的功能(由下到上)

- 程式碼評論:與「建議編輯」類似,ChatGPT 會用螢光標示它認為可以調整的段落並寫下註釋,如果同意修改的話可以按「apply」請他修改

- 轉移到語言:可以將原本的程式碼轉成其他程式語言的寫法,支援的語言如下所示

- 修復錯誤:AI 會自動偵測哪邊有可能有 bug 並除錯,不過聽說正確性有待驗證
- 新增日誌:可以方便使用者記錄程式的情況
- 新增註釋:方便使用者理解程式碼的內容
目前遇到的 bug
由於 ChatGPT with canvas 還是一個測試功能,因此在使用時還是會遇到許多的 bug,像我自己遇到的就有下列幾種:
- 使用指令卻無法開啟 canvas
- 請 AI 部分編輯內容結果它修改了整份文件的內容
- 只是和 AI 進行對話結果卻擅自修改了文件內容
- 無法正常開啟版本記錄
結語
雖然 canvas 只是一項測試功能且仍有許多不足的地方,不過從各大語言模型近期的更新也都不難看出,尋找人們與 AI 的新互動方式是勢在必行的。除了基礎的對話模式外,如何整合其他人們平常就在使用的工具或軟體,使工作效率與質量大幅提升是各大公司努力的目標,也期待未來會有更加好用的功能出現,讓工作都能達到事半功倍的效果。
想了解更多生產力軟體使用技巧、藥學系學生相關文章、閱讀心得及各式雜談,歡迎瀏覽我的個人網站






















