本文選自人生一瞬。藉由記憶中的煤炭堆與黃蝴蝶,寫出對父親的印象,追念難忘的孩提時光。
作者的父親是煤礦工程師,擅長探礦及採礦技術,自日治時期起,他的專業即受到重視,曾擔任礦場場長。後因煤礦產業日趨沒落,只得黯然離職,帶著家人遷居他鄉。父親亡故後,作者察覺記憶中有些景象特別難忘,因此追尋過往的成長經歷,寫下本文。
本篇是懷舊散文,筆法靈活,情感內斂,描述人生的轉折點,感性與理性兼具。黃蝴蝶在煤炭堆飛舞的意象反覆縈繞,黃、黑顏色的對比,構成鮮明的畫面。而光影、聲音及溫厚的人情味,都讓五、六○年代的生活風貌歷歷如繪。

一
人生有一些記憶畫面意義不明,但卻又難以忘懷。譬如說,黑色發亮的煤炭堆上,有幾隻翩翩飛舞的黃蝴蝶,就是在我腦海裡盤旋了四十年的一幅畫面。我有時候也不能完全確定,這究竟是一個真實的經驗,或者只是一種長期堆疊而逐漸成形的花色想像?第一段:敘述盤旋於腦海四十年的一幅畫面。描述縈於腦中卻不明其意的畫面,帶出本文欲追尋此畫面產生的過程並梳理其可能存在的涵義。此外,懷疑記憶的真實與否,乃作者在純粹懷舊之外,加入理性思辨,形成此文的特色之一。
二
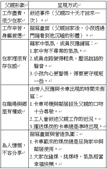
好像總在傍晚時分,我家門前那條直街盡頭的天空,剛剛露出一片鮮豔的橘色,一輛大卡車噗卜噗卜地開了過來。有時候是母親,有時候是阿姨,帶著我在路邊等著,我可能是三歲或者四歲或者五歲。卡車嘎然在我家門口急急停住,兩個工人笑呵呵地從車上跳下來,和我母親打個招呼,立即俐落地掀開卡車屁股後的擋蓋,再跳上車,用鏟子和鋤頭嘩啦嘩啦鏟下瀑布一般的煤炭來,那是一整車黑得發亮的上等無煙煤。卡車和工人都是從父親的煤礦裡來的,自己家生產煤炭,儘管當時一般家庭都燒木炭或煤球,我們家裡煮飯燒水卻用最高級的無煙煤。
第二段:回想小時候,卡車載煤到家裡來的情形。
暗示父親在煤礦場的職位應該不低,因此可以持續定期請工人載送一大卡車最高級的無煙煤提供家人鄰居使用。
三
天色這時通常已經轉為紫橙色,有些店家已經點起燈來了,鄰居三五成群拿著畚箕、竹籠和竹掃把靠了過來,不等到一卡車的煤炭都堆到路邊,他們就開始一畚箕或一竹簍地把煤炭裝回家。一卡車的煤炭堆在地上看起來像是巍巍一座小山,但整條街的鄰居都各取一簍子之後,只剩下小小一堆,這個時候,通常天色已經昏黑了,天空變成墨藍色,微微還有一點光,家家戶戶都已經點燃黃色的燈泡,卡車司機和工人匆匆道別而去,總是留下幾位鄰居幫忙把餘下的煤炭一簍一簍搬到我們家的天井去。最後一段景象,我並不是記得太清楚,因為到了那個時候,我通常已經倒在媽媽或阿姨的背上睡著了。
第三段:回憶家人與鄰居互助的情誼。
記敘詹家不吝將高級的無煙煤與鄰居分享,而鄰居也幫詹家將剩下的煤炭搬到他們的天井裡。本段內容傳遞了臺灣早期社會互助合作的人情味。
四
父親在遠方山區的礦場裡工作,四十天才回來一次,這些黃昏時刻卡車載運無煙煤來的場景不曾看見過父親,但你仍然感覺到他的權威與存在,因為鄰居與卡車司機都以尊敬的口吻談及他,工人也會捎來他的近況與行蹤。到了年紀較大的時候,我才能明白別人為什麼稱讚他的能幹與慷慨。
第四段:記述兒時對於父親的感受。
塑造父親的形象:父親不常在家,但是他對家人的照顧與他在職場上的權威,卻能由卡車運送無煙煤一事感受到。另外,提及鄰居與工人談論父親的口吻、讚美父親的話語,都透露作者對父親有正面的認知。
五
但是每當父親回家的時候,卻是我們小孩子緊張小心的時刻。通常我在一個陽光充足的早晨醒來,立刻嗅到一種不尋常的氣氛。這種氣氛究竟是什麼,我也說不太清楚,也許是一種小心翼翼的狀態,家裡的其他成員似乎在這一刻都以更輕柔的方式走路,說話聲音也更壓低一些。我從榻榻米的床鋪上掀開棉被爬起來,輕輕把紙門拉開一條小縫,我看見一床紅色被面的棉被覆蓋著一個沉睡的形體,遠方的茶几上出現一只木頭菸灰缸。是了,這就是了,這證明昨天夜裡某一個時刻,父親已經回到家中。小孩的內心警惕起來,家裡將會在未來幾天氣氛嚴肅而緊張,意味著我們都得要更守規矩一些,否則會更容易受到斥罵。直到某一天,父親再度消失蹤影,回去他工作的山區,我們才又重獲自由一般,再度活潑喧鬧起來。
第五段:描述父親回家時與離家時,家裡氛圍的變化。
側寫父親的形象:由家裡氣氛不同感受到父親回家,再由紅色被面裡的沉睡形體與茶几上的菸灰缸證實父親在家。本段對比父親在家時大家小心翼翼的態度與父親離開之後,大家得以放鬆的心態,帶出父親的影響。
六
那部載滿煤炭的卡車則是父親看不見的權威的一種表徵,它總是在家中煤炭即將用罄之際準時出現,並且帶來鄰居們得以共享的數量,整個鏟煤、肩煤的勞動過程,我可以感覺到整條街上洋溢著幸福歡樂的嘉年華氣氛,配合黃昏時天色從金黃轉橘紅、紅紫轉暗藍的顏色流轉,像是一幅舊日的彩色剪影,這些事雖然都發生在六歲以前,我仍然能夠記得清晰的畫面。
第六段:卡車載送煤炭來,使整條街上洋溢幸福的氣氛。
以「嘉年華」形容大家分享煤炭的喜悅,配合天色由黃昏進入黑夜的時序,色彩光影的流轉,彷彿嘉年華會的燈光變換,讓年幼的作者印象深刻。
七
鄰居們七手八腳幫母親把煤炭搬運到二樓家中的天井,那是屋裡唯一一處透天光的地方,雖然位在房子中央,但感覺上更像個陽臺。紅磚矮牆角落邊上就堆著那一小座黑亮的煤炭山,牆頭上擺著幾盆肥美的蘆薈和花草,頭上則低斜架著晾衣的長竿子,每天掛晒著不同的洗淨衣物,我們家裡養的貓也常常睡在牆垣上,或者踡跼在煤炭堆的高處。
第七段:大致描述放置煤炭的天井四周環境。
記述天井的特色(房子唯一透光之處)、功能(放置煤炭、晾衣、種花草)。而且作者注意到不同顏色的物品:紅磚牆、黑煤炭、綠蘆薈、各色花草。讓天井的景象顯得繽紛生動。
八
我還太小,沒有大人或兄姊陪同,不容許步出屋門。我平常只能在房內四處流竄,一會兒躲進棉被櫥裡,一會兒在臥房的榻榻米打滾,或者鑽進熱氣騰騰的廚房,呆呆看著母親和阿姨切菜燒水煮飯,但更多的時間,我喜歡逗留在這片看得見天空的天井裡。從天井的矮牆望出去,看得到基隆遠方的山丘和密密麻麻的房屋。天色通常是灰灰藍藍的,每天都會下一小場雨,先是飄下輕柔的小雨絲,左鄰右舍不知是誰總會先叫喊:「雨來喔!」但大家一面呼應著,一面也不慌忙,慢條斯理出來收拾好晾晒的衣服,下的也還是打不溼頭髮的毛毛雨。過一會兒,雨才加大了一點,這時總有大人會斥喝我趕緊進屋內,不然會著涼,大人們說。
第八段:幼時的作者喜歡逗留在天井,感受鄰居的情誼。
對於年幼的作者而言,天井是他與外界唯一的連結。因此以兒童的眼光記錄在天井能見到的外界景象:遠方的山、灰藍的天色、下雨。也以兒童的聽聞述及鄰居互相提醒收衣服與呼喚小孩進屋的溫暖叮嚀。
九
雨水通常不會持續太久,鄰居也會有人先喊出:「雨停囉!」陽光又灰撲撲微弱地照耀著天井,並且穿過屋簷滴落的雨水折射出彩虹的繽紛。我再度回到這塊小天地,貓也先我一步搶占好牆頭的打盹位置,地上的紅磚面還有點溼意,牆角的青苔更翠綠了,那堆無煙煤則晶瑩剔透,身體沾滿露珠一般的雨水,黑亮得更加富有光澤。這個時候,很少有例外,總是有三兩隻鮮黃色的小蝴蝶在黑色的煤炭堆上輕巧起舞,牠們相互呼應地時飛時停,彷彿跟隨某種節奏韻律,又彷彿是一種親密交談,黑黃相間的光影流動,透露出一種神祕詭異的氣氛。
第九段:記錄雨後的天井景象。
強調天井裡諸樣物件在下雨過後,大多變得更有光澤,而盤踞在作者腦海中多年的黃色蝴蝶也出現了,在煤炭堆上起舞,點出「煤炭堆上的黃蝴蝶」的畫面。
十
黃蝴蝶為什麼流連在黑色的煤堆上?我從來沒有想到要追問。直到有一次,父親帶我到他工作的礦場去,礦坑外堆著一堆又一堆幾層樓高的煤炭山,每一座煤炭山上都飛舞著數百隻的黃蝴蝶,才四、五歲的我,懵懵懂懂察覺蝴蝶與煤炭是有某種關聯的,並不是幾隻黃蝴蝶恰巧飛到我家的煤炭堆上。
第十段:作者後來察覺黃蝴蝶與煤炭堆似乎有所關聯。
作者記述有一次跟隨父親到礦場,見到每堆「幾層樓高」的煤炭山上,都有「數百隻」黃蝴蝶在飛舞。明顯倍增的煤炭與黃蝴蝶的數量,使作者發覺二者之間應該有關係。
十一
並沒有大人能夠回答我的疑問,或者我也從來沒有問過。但這個畫面就停格在小孩的記憶之中,他經常反芻這個奇特的畫面,每隔一段時間,他就自己給自己一個解釋性的答案。直到多年之後他上了高中,有一天他突然猜想,蝴蝶一定是因為煤炭中熟悉的木頭香氣而纏綿不去,對蝴蝶來說,那一堆山積的煤炭不過是另一座沉睡的黑森林。得到這個可能完全是浪漫想像的答案之後,他的知識追究就停止了,他已經因為相信而受到釋放了。
第十一段:自行詮釋黃蝴蝶與煤炭堆的關聯,直至高中。
說明作者於高中時,自行詮釋出一個能說服自己的答案,於是停止思索煤炭與蝴蝶之間的關係。但是此畫面仍舊存在於腦海中,暗示其代表作者童年的記憶,儘管不再追尋蝴蝶在煤炭堆上飛舞的解答,畫面卻依舊存在。
十二
我的基隆歲月並不久長,一天夜裡,母親搖醒我,我和二姊、二哥、弟弟,都穿上全身漂亮的衣服,隨著盛裝的父親來到市區。我們在火車站搭上一列夜間的長程火車,小孩們都不知道發生什麼事,只知道母親半夜裡默默地包裝東西,已經連續好幾天了。火車在沉重的黑夜裡呼嘯行進,遠方有星光和燈火閃爍,我們都沒有說話,我緊緊抱著一本漫畫,倦極累極睡去。再醒來時,天色剛亮,我們來到一個遙遠而陌生的地方。但旅程還沒結束,我們繼續轉搭巴士,在天光微曦中,空蕩蕩的巴士駛向一片片綠油油的田地之間,最後到達臺灣中部一個青翠明亮的鄉村。它的景色與港都基隆截然不同,空氣的味道也完全不一樣,背景裡蟲鳴鳥叫的聲音更是相當異國情調。我當時並不知道,父親已經失去了煤礦,而我也從此不再有堆著煤炭的天井,貓也與我們永久分別了,火車轉換了月臺,我們的生命換了場景,另一個世界正在等著我們。
第十二段:全家自基隆遷居南投,準備開始新的生活。
藉由港都與鄉村截然不同的景色、空氣味道與昆蟲鳴叫聲,表示父親已自基隆礦場離職,作者及家人的生命場景也隨之更換,進入一個新的開始。
閱讀提問
Q1 詹宏志寫作此文的動機為何?
答:父親亡故後,作者察覺記憶中有些景象特別難忘,因此追尋過往的成長經歷。
Q2 從此文可看出詹宏志散文的內容有何特色?
答:追憶個人成長經歷,具有自傳色彩,能呈現家族往事及臺灣舊日生活情調。
Q3 詹家與鄰居之間有哪些互動?反映出什麼情誼?
答:1.(1)詹家將自己家生產的上等無煙煤分享給鄰居。
(2)鄰居幫詹家將剩下的煤炭搬到家中的天井。
2.由鄰居的互助、分享,可看出彼此之間存在溫厚的人情味。
Q4 作者勾勒出的父親形象為何?藉由哪些方式呈現?
答:

作者沒有直接描述父親的樣貌,並非具象的形塑,而是藉由畫面的描寫、氣氛的感染、旁人的反應等,呈現父親的形象。
Q5 作者描述天井的哪些景、物?各有什麼作用?
答:1.煤炭堆、紅磚矮牆、蘆薈和花草、晾衣長竿、貓、綿綿細雨、青苔、黃蝴蝶等。
2.(1)天井周遭的環境:包括紅磚矮牆、蘆薈和花草、晾衣長竿、青苔,讓讀者大致
了解其擺設與空間安排,會更有臨場感。
(2)每天都下的細雨:呈顯基隆多雨的氣候特色。
(3)家裡養的貓:是孩子的寵物、玩伴,代表童年生活的步調和樂舒緩。
(4)煤炭堆與黃蝴蝶:點題,帶出對黃蝴蝶印象的深刻,也開啟對此畫面的追尋與
探索。
作者藉由兒時日常的諸多物品,描繪出往昔的生活樣貌,抒發對於單純童年的懷舊
追憶之情。
Q6 作者以小男孩的眼光描寫天井的空間,對作者而言,天井具有哪些意義?
答:1.童年遊玩的場所:作者年幼,不能出門,最喜歡在天井逗留。
2.暫時離開房舍的出口,與外界最為方便的連結:不用步出屋門,卻可以看得見戶外
的天空、遠方的山丘與房屋。
3.感受鄰居溫暖關懷的空間:鄰居會互相提醒下雨與叮嚀孩童別淋雨。
4.構成童年大部分色彩鮮明記憶的天地:紅磚牆、各色花草、貓、晾衣長竿、青苔、
煤炭堆、黃蝴蝶。
5.童年最奇特畫面形成的處所:是作者最初看見黃蝴蝶盤旋煤炭堆上的記憶發生處,
後來在腦海中不時出現。
Q7 作者如何透過下雨前後的場景描寫,逐步構築黃蝴蝶出現的背景與畫面?如此書寫
呈現的作用為何?
答:

如此書寫產生的作用如下:
1.下雨之後的景物顏色變得更明亮、有光澤,鋪墊出蝴蝶出現的光影背景,讓黃蝴蝶
的飛舞更加靈動、有文學性。
2.先概述天井周圍的空間樣貌,再聚焦在煤炭堆上,描寫黃蝴蝶飛舞的畫面。使讀
者大致知道周遭環境的陳設、景致,更有身臨其境之感。
Q8 作者說鄉村的景色與味道與基隆截然不同,這段話有何暗示?
答: 全家人的生活即將開啟不同的未來。例如:父親失去了煤礦、全家不會再搬回基隆、也從此告別天井與家裡養的貓。作者自己認為:像是進入了一個新的世界,面對人生的新場景。
文本鑑賞
本文是篇懷舊散文,作者描摹記憶中的童年印象,帶出對人生轉折變動的覺察,也照看、重現臺灣過往的生活風貌,文意深厚雋永。賞析要點如下:
一 探尋記憶深處,追憶舊日時光
全文描述往事,歷歷在目,由一人、一家的境遇,可略窺臺灣煤礦產業的興衰,全文具有多面向的意義,值得咀嚼:一為記錄自我的啟蒙記憶,二為記錄對父親的印象,三為記錄記憶中的美好時光,三者環環相扣,以下分別說明:
其一,記錄自我的啟蒙記憶。本文所揭示的啟蒙,是隱約幽微的,屬於學齡前的家庭教育。包括父母及親人的身教言教,如:「鄰居與卡車司機都以尊敬的口吻談及他」、「到了年紀較大的時候,我才能明白別人為什麼稱讚他的能幹與慷慨」、「那部載滿煤炭的卡車則是父親看不見的權威的一種表徵,它總是在家中煤炭即將用罄之際準時出現,並且帶來鄰居們得以共享的數量」、「家裡的其他成員似乎在這一刻都以更輕柔的方式走路,說話聲音也更壓低一些」,即描述父親受人尊敬、權威、能幹、慷慨,間接傳達出他對家庭及鄰里的影響。
啟蒙也包括自我對外在事物的感知、觀察與探索,常常是當下不明究裡、難以確知,須待日後回溯才得知意義。如「我們在火車站搭上一列夜間的長程火車,小孩們都不知道發生什麼事,只知道母親半夜裡默默地包裝東西,已經連續好幾天了」、「在天光微曦中,空蕩蕩的巴士駛向一片片綠油油的田地之間,最後到達臺灣中部一個青翠明亮的鄉村,它的景色與港都基隆截然不同,空氣的味道也完全不一樣,背景裡蟲鳴鳥叫的聲音更是相當異國情調」、「我們的生命換了場景,另一個世界正在等著我們」。這些敘述凸顯出作者的人生轉折點:在此之前,家住基隆,父親煤礦事業順遂;在此之後,全家移住「臺灣中部一個青翠明亮的鄉村」,父親生病離職。這些是「未滿六歲」的作者並不能清楚確知的轉變,他懵懵懂懂的進入一個新世界,童年記憶也因此一切為二。
所謂人生轉折點,在記憶中會常常出現,詹宏志在《人生一瞬》自序〈記憶金庫〉說:「在我沉溺於過去的時候,我彷彿回溯了人生的許多轉折點,每一個轉折點都曾經有兩條以上的路,我選擇了其中一條,回想之際不免沉吟,如果當時選擇了另一條路會如何?另一條路會把我帶到另一個天堂或者是另一種地獄?那裡顯然有另一種未來,另一種人生,另一種身分,另一個場所,以及另一個完全不一樣的我」。記憶中的人生轉折點,帶來許多自我質疑、傷感或追悔,但這就是人生的樣態,不論是父親或是自己,不論是被迫或主動,都只能選擇一條路前行。
其二,記錄對父親的印象。在本文中,詹宏志與父親的關係並未建立在交談、撫育,甚或是打罵之上,他是透過感知、傾聽、窺伺,旁觀著父親的工作與舉動。如「鄰居與卡車司機都以尊敬的口吻談及他,工人也會捎來他的近況與行蹤」、「我從榻榻米的床鋪上掀開棉被爬起來,輕輕把紙門拉開一條小縫,我看見一床紅色被面的棉被覆蓋著一個沉睡的形體,遠方的茶几上出現一只木頭菸灰缸」。
在其他的文章中,他也多次提到,「父親帶我到他工作的礦場去」,或是全家「穿上全身漂亮的衣服,隨著盛裝的父親來到市區」,他也只有默默的跟著看著,沒有發問。即使搬到南投後,他逐漸長大,父子間亦多是處於「無言」的關係。如〈在山中〉回憶初中一年級時,其父身體較好些,曾帶他去山裡尋找煤礦礦脈「露頭」,要他協助背負食物行李,路上其父並未說明要找什麼「露頭」?或如何才能找到?他心中帶有許多疑惑,均有待自己觀察尋索。又如〈但願少年有知〉描述其父已不再出遠門之後的樣貌:「父親並不嚴厲,從不大聲斥責我們,也許他覺得斥責打罵子女是女人持家的瑣事;但他非常威嚴肅穆,至少是沉默寡言,每天都坐在固定的位置,像座雕塑一樣,几上一盞熱茶,抽著菸想著我們無法理解的事情。我並不覺得自己有資格和他說話,連一起走在街上也從不交談,雖然我也衷心相信他是疼愛我們的」。均可見其父是很傳統的,情感內斂,不擅與子女互動交談,但並未影響父子之情。
其三,記錄記憶中的美好時光。詹宏志在〈記憶金庫〉說明書寫記憶的動機:「記憶,既不是感受,也不是觀念。記憶,是時間流逝後我們的某種知覺或觀念的狀態或情感。因此,所有的記憶,都隱含著一段消失的時光」。因為對記憶的百般思索,開啟了書寫衝動,想記錄自己的來歷及記憶中的美好時光:「追問過去,是老去的表徵?但這也只是自然規律,並不丟臉。我甚至因而有了寫作的衝動,我想記錄自己的來歷,甚至包括了形成我雛型的六十年代的臺灣,以及人生的某些片段流連」。王開平〈記憶飛出黃蝴蝶──詹宏志人生一瞬的寫作策略〉因此指出:「我們可以說《人生一瞬》是詹宏志的『記憶之書』,甚至渲染誇張一些,是他的『悼亡之書』,不只哀悼亡逝的父親,更憑弔記憶中失去的『最好的時光』」。
對於詹宏志與其父親而言,所謂的「最好的時光」,是臺灣煤礦產業興盛,供銷健全,從業人員都能生活富足,連街坊鄰里都能分享高級無煙煤。詹宏志以「嘉年華」來形容,顯現出感性的緬懷、眷戀之意。但從另個角度而言,因為這樣的記憶太過美好,在經過四十年後,已然成為中年人的詹宏志,不免產生懷疑,自言:「不能完全確定,這究竟是一個真實的經驗,或者只是一種長期堆疊而逐漸成形的花色想像」,這種對記憶與真實的質疑,屬於理性的思考,使得全文並未耽溺於感性記憶,而能有所抽離,以理性尋索記憶的本質,特別是究竟能重現多少真實的問題。
首段所提出的疑惑,黃蝴蝶的記憶是真實經驗或是花色想像?詹宏志在文末並未提出解答,或許是已成為記憶的象徵,沉澱在靈魂深處,有時黃蝴蝶會不經意的紛飛而出,伴隨著父親的威嚴與慷慨,以及雨後小天井中稚孩和小貓的身影。更可能是他想要留給讀者自己尋味、解答,因為人類的記憶本是如此,既有清晰難忘的畫面,又有因時間久遠而導致的迷濛難知,每個人記憶中都可能有似真似幻的畫面,不斷縈繞、吸引著我們緬懷尋味。
二 以黃蝴蝶為貫串,選取組合記憶片段
自傳式小說或回憶錄,常將人生寫成連續的長河。然而真正的記憶,多是斷續、片段的,有的清晰鮮明,有的隱微模糊,難以確知,詹宏志擅於模擬記憶的樣態,捕捉片段的時光與場景,雜揉交織著感官知覺,也有時空場景的變換。本文共分十二段,均環繞著黃蝴蝶主題,選取、組織記憶片段,使主題凸顯。
首段乃詹宏志寫作的當下,已是中年人,領略世事滄桑,多經人事變換,猶然對某些意義不明的記憶畫面,尋思不已。因而以舉例的方式,揭露自我的內在,一直掛心在意的,煤炭堆上翩翩飛舞的黃蝴蝶,這樣的景象縈繞四十年,究竟是真實經驗或是花色想像?用以扣緊篇題,開啟全文。
接下來的第二段到第十二段是回顧過往,也是本文的主體。詹宏志捕捉選取記憶中與黃蝴蝶有關的片段,層層鋪寫,文理分明:
首先是與黃蝴蝶記憶有關的因由,分別是傍晚的煤車與街坊分煤(第二、三段)、父親回家時(第四、五段)、父親不在家時街坊分煤與生活日常(第六到七段)。
接著是黃蝴蝶記憶的發覺過程,包括基隆的多雨、密麻的房屋(第八段),以及下雨之後的天井,在天井煤堆上看到了黃蝴蝶(第九段)。藉以呼應首段的黃蝴蝶,點出本文的主題。
其後是對黃蝴蝶記憶的不斷追索,包括在父親工作礦場看到黃蝴蝶(第十段),又插入高中時對黃蝴蝶的知識追究(第十一段),最後以全家離開基隆,不再有煤炭天井,而是換上新的生命場景(第十二段),總結全文。
但黃蝴蝶的記憶始終都在,並未因為換上新的生命場景而被消失忘卻,反而是盤旋了四十年。此處以隱微的方式,遙遙呼應著首段「在我腦海裡盤旋了四十年的一幅畫面」,使全文的今與昔融合為整體,筆法巧妙又耐人尋味。
三 細節描摹與人稱轉換的多重展演
本文象徵手法的運用出色,黃蝴蝶在煤炭堆飛舞的意象,不僅用為篇題,亦在文中反覆縈繞,充滿形象感與動態感,成為記憶的象徵。記憶翩翩而來,如同蝴蝶飛舞的身影,而自我對過往記憶的低迴眷戀,也如同蝴蝶為煤炭中熟悉的木頭香氣而纏綿不去一般。張瑞芬在〈時光的舞踊──評詹宏志人生一瞬〉指出,《人生一瞬》一開頭藉著運送父親遺體的覆屍布,連串起童年時父親從礦場回來、在床上酣睡的身影,這個鏡頭「劇力萬鈞」,「和本書封面煤炭堆上停駐的黃蝴蝶一樣,同樣具有詹宏志書中所說的『為場景尋找電影』,並帶出全書故事的重要象徵意義」。
載滿煤炭的卡車亦值得注意,它在父親不在家的時候,會準時載來煤炭,載來的數量正好足以供給鄰里共享,詹宏志在文中即已明白指出「那部載滿煤炭的卡車則是父親看不見的權威的一種表徵」,其實它除了象徵父親的權威,還象徵其父的專業與慷慨,也是臺灣昔日煤礦產業勃興的象徵。
詹宏志精於摹寫,因為他自幼就是個「張望者」,以敏銳的感官,張望著世界的流轉,因此他的記憶充滿各式各樣的感官細節,透過精準內斂的遣詞用字,層層步步的妝點,使得各式記憶的片段均是鮮活有力。
本文首先映入眼簾的是傍晚天色變化,配合時間的不同,由橘色、紫橙到墨藍,直到家家戶戶點燃黃色的燈泡。這種豐富、鮮豔的色彩調配,在文章第六段再次出現,描述鄰居鏟煤、肩煤的過程,感覺「整條街上洋溢著幸福歡樂的嘉年華氣氛,配合黃昏時天色從金黃轉橘紅、紅紫轉暗藍的顏色流轉,像是一幅舊日的彩色剪影」,天色變化好似純天然的畫布背景,一幕幕升降,尤與人情、街坊氣氛相得益彰,可見寫作功力。
除了顏色描繪,還有精細的收音。文章開頭就有卡車噗卜噗卜開來的聲音,然後嘎然急急停住,接著是工人笑聲、招呼聲,然後是鏟下煤炭如瀑布般流瀉出嘩啦嘩啦的聲音、鄰居分煤,最後是卡車司機和工人道別而去的聲音。諸多的聲響點綴出空間感,也烘托著人情物態,以及街坊鄰里之間深厚的人情味,帶來雋永有味的閱讀感受。
本文運用人稱代名詞轉換的寫法,讓舊日與現在的自己,在文章中同時出現,是詹宏志散文的寫作特色。如第十段「並沒有大人能夠回答我的疑問,或者我也從來沒有問過。但這個畫面就停格在小孩的記憶之中,他經常反芻這個奇特的畫面,每隔一段時間,他就自己給自己一個解釋性的答案。直到多年之後他上了高中,有一天他突然猜想,蝴蝶一定是因為煤炭中熟悉的木頭香氣而纏綿不去,對蝴蝶來說,那一堆山積的煤炭不過是另一座沉睡的黑森林。得到這個可能完全是浪漫想像的答案之後,他的知識追究就停止了,他已經因為相信而受到釋放了」。此段中的「我」是現在的自己,第三人稱的「他」,則是稱代少年時的自己,這種區隔目的在回溯啟蒙心境與生活情境,但筆法加以變化,猶如觀看自我在不同時空中的思考與生活,使文章產生了時空迷離變換的效果。





















