為預防事故傷害發生,並於意外傷害或突發疾病狀況下,使教職員工能在送醫或醫師治療前,給予傷患立即且正確之緊急救護措施,故訂定「事故傷害防制規定」,定期對園內相關人員及幼兒實施安全教育,內容包含防火、防震、人身安全、避難逃生及事故傷害處理演練。
一、 依據:幼兒園與其分班設立變更及管理辦法第40條、第41條及第44條。
二、 目的:
(一) 為凝聚全體員工及幼童對於傷害預防與安全促進的共識。
(二) 為保障幼生及教職員工在園期間之安全。
三、 實施辦法:
(一) 行政事務
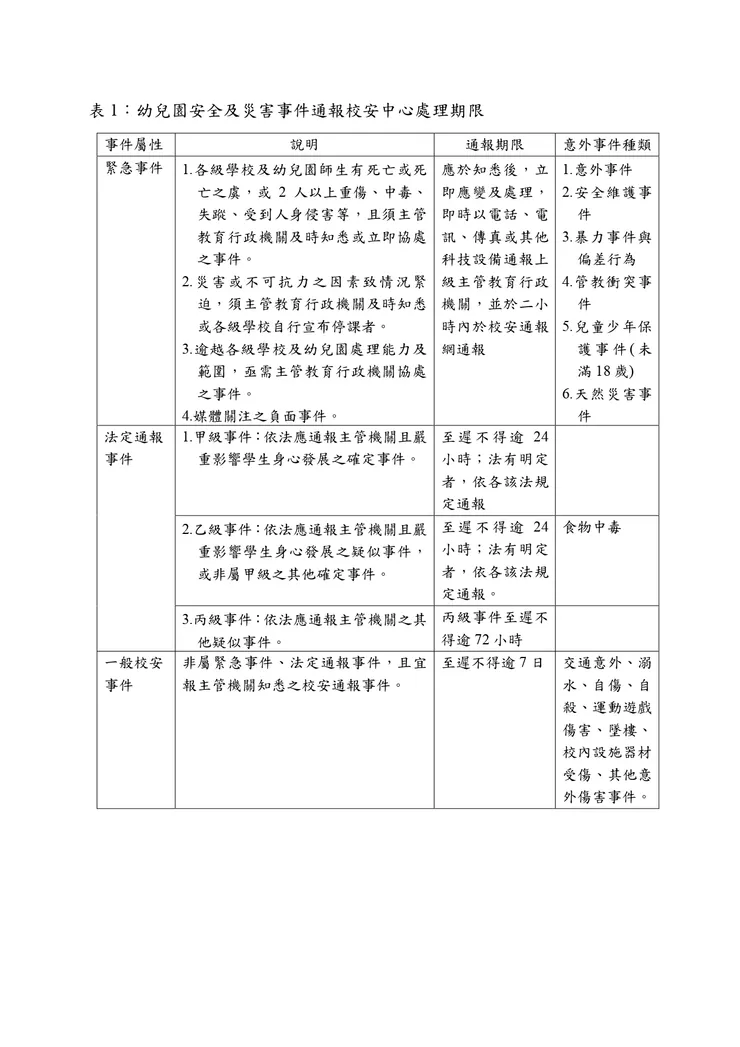
1. 依「幼兒園意外事故通報處理流程圖」辦理(附件)。
2.建立學童緊急聯絡資料,並在每學期初更新。
3.活動及遊戲場設置安全使用規則告示牌。
4.定期檢查校園遊戲設備並詳實記錄。
5.檢視並逐年配合改善校園環境。
6.教室應隨時補充必備物資,並定期檢視相關設備,若有毀損則提出維修或申購。
(二) 教保活動
1. 將安全教育融入日常生活中。
隨機教導幼生安全注意事項,例如:禁止在教室內、走廊、樓梯追逐、推擠,以及正確使用工具等,也嚴禁攜帶危險物品入園。
2. 將事故傷害防制融入安全教育相關課程,並積極宣導,以建立安全的學習環境。
3. 辦理防災逃生演練,建立幼童事故傷害防制概念。
4. 學校日及聯絡本提供事故傷害防制相關資訊。
(三) 增能教育
1.新進用之教保服務人員,應於任職前最近一年內接受基本救命術訓練八小時;任職後每二年應接受基本救命術訓練八小時;園所職員工則應參加CPR研習,並取得有效證照,強化安全救護概念與急救技能。
2.教保服務人員每學年應參加安全教育相關課程三小時及緊急救護情境演習一次,以維護幼童生命安全。
(四) 通報作業:
如發生緊急意外及災害事件,應由園主任填報「校園安全暨災害防救通報處理中心資訊網」後轉呈校長核閱。






















