在資料驅動的時代,實體-關係圖(ER圖)作為資料建模的核心工具,對於理解、設計和最佳化資料庫結構至關重要。然而,傳統的手繪或複雜軟體繪製ER圖方式往往效率低且難以協作。幸運的是, ProcessOn這款線上繪圖工具以其直覺的操作介面、豐富的功能集和高效的協作能力,成為了電腦端繪製ER圖的理想選擇。本文將透過精幹易懂的教程,結合ER圖範例,帶你領略ProcessOn在ER圖繪製上的獨特魅力。
Ⅰ .為何選擇ProcessOn繪製ER圖?
ProcessOn是一款集流程圖、心智圖、UML圖、ER圖等多種圖形繪製功能於一體的線上協作平台。它無需安裝,只需註冊登入即可使用,大大降低了使用門檻。同時, ProcessOn支援雲端存儲,確保你的作品隨時隨地可存取、可編輯。更重要的是, ProcessOn提供了豐富的範本庫和強大的自訂功能,讓繪製ER圖變得既快速又專業。Ⅱ .如何用ProcessOn繪製ER圖?
1. 註冊登入
首先,請造訪ProcessOn官網(https://www.processon.io/zh-tw/ ),註冊並登入帳號。登入後,你將看到一個簡潔明了的操作介面,然後進入到個人文件頁面。

2. 新建ER圖項目
登入ProcessOn進入個人文件頁後,點選介面左側的「新建」按鈕,選擇「ER圖」類型,即可建立新的ER圖項目。如果你對ER圖的結構不太熟悉,可以先從ProcessOn模板社群中提供的ER圖模板選擇一個模板作為起點,然後在此基礎上進行修改和擴展。

3. 新增實體
在ER圖中,實體是表示現實世界中物件或概念的圖形符號。在ProcessOn中,你可以拖曳圖片庫中的「實體」圖示到畫布上來新增實體。雙擊實體框,輸入實體的名稱,並可依需求設定實體的顏色、邊框等樣式。

4. 定義屬性
每個實體都有其特定的屬性,用於描述實體的特徵,通常在圖面中使用 橢圓 表示屬性。在ProcessOn中,你可以拖曳圖形庫中的橢圓形元素,為實體添加屬性,選中屬性元素,點擊上方工具列“資料屬性”,可以輸入屬性名稱和類型(如整數、字串等),並可以選擇性地設定屬性的預設值、是否允許為空等屬性。

5. 繪製關係
ER圖中的關係用來表示實體之間的聯繫。 ProcessOn支援多種關係類型,如一對一(1:1)、一對多(1:N)、多對多(M:N)等。你可以拖曳工具列中的關係圖示到兩個實體之間來繪製關係,並調整箭頭的方向來表示關係的方向。雙擊關係線,可以輸入關係的描述資訊。

Ⅲ .實戰案例:繪製一個圖書管理系統ER圖
下面,我們將透過一個實戰案例-繪製一個圖書管理系統ER圖,來展示ProcessOn在ER圖繪製上的實際應用。
1. 確定實體與屬性
在圖書管理系統中,常見的實體包括「圖書」、「讀者」和「借閱記錄」。每個實體都有其特定的屬性,如圖書的“書號”、“書名”和“作者”,讀者的“讀者編號”、“姓名”和“性別”,以及借閱記錄的“記錄編號”、 「借閱日期」及「歸還日期」等。
2. 定義關係
在確定了實體和屬性之後,我們需要定義這些實體之間的關係。在圖書管理系統中,「圖書」與「借閱記錄」之間是一對多的關係(一本書可以被多個讀者藉閱),「讀者」與「借閱記錄」之間也是一對多的關係(一個讀者可以藉閱多本書)。同時,「圖書」與「讀者」之間透過「借閱記錄」間接關聯,形成多對多的關係。
3. 繪製ER圖
根據上述分析,我們可以在ProcessOn中繪製出圖書管理系統的ER圖。首先,新增「圖書」、「讀者」和「借閱記錄」三個實體,並為它們設定對應的屬性。然後,繪製關係線來表示實體之間的聯繫,並設定關係的類型和描述資訊。最後,根據需要對ER圖進行進一步的完善和最佳化,如調整佈局、設定顏色與樣式、添加註釋與說明等。

Ⅳ .總結
透過本文的教學與範例,相信你已經對ProcessOn在ER圖繪製中的高效運用有了更深入的了解。 ProcessOn不僅簡化了ER圖的繪製過程,還提供了豐富的功能和強大的協作能力,讓資料建模變得更輕鬆、更有效率。在未來的工作中,無論是資料庫設計、系統分析或資料視覺化等領域, ProcessOn都會成為你不可或缺的得力助手。
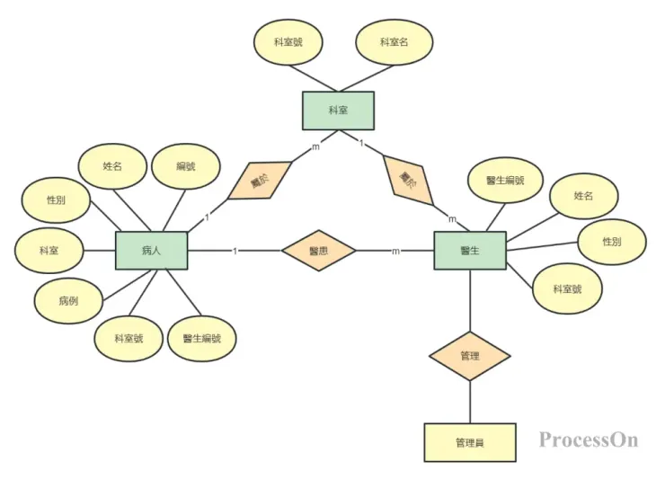
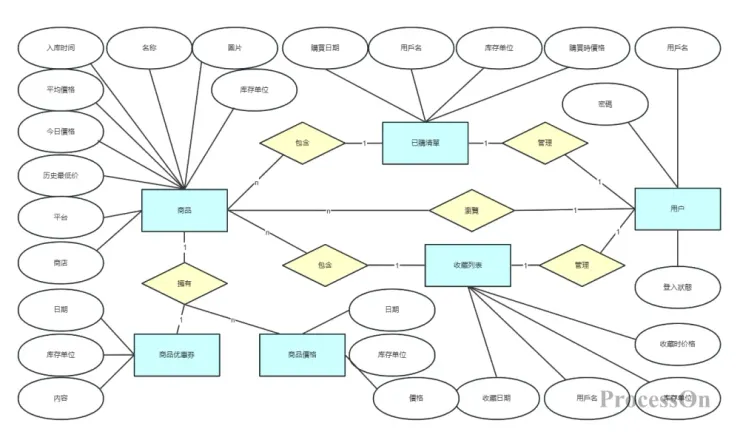
Ⅴ .以下是ProcessOn 模板社群內發布的ER圖案例,有興趣點擊查看


























