嗨 我是CCChen
淨零碳規劃管理師 預計於2025/05/03 第4場 測驗, 開始倒數一個月了.
我根據iPAS 官網更新的114年考前指引, 共2個科目文件內容, 進行重點整理.
同時將考前指引中提供的題目彙整出來+加上15題重要計算題說明.
供大家參考與練習
本文章包含:
1.最新重點整理: 2024 COP 29、碳費子法、碳費徵收、碳中和、碳盤查和碳足跡.
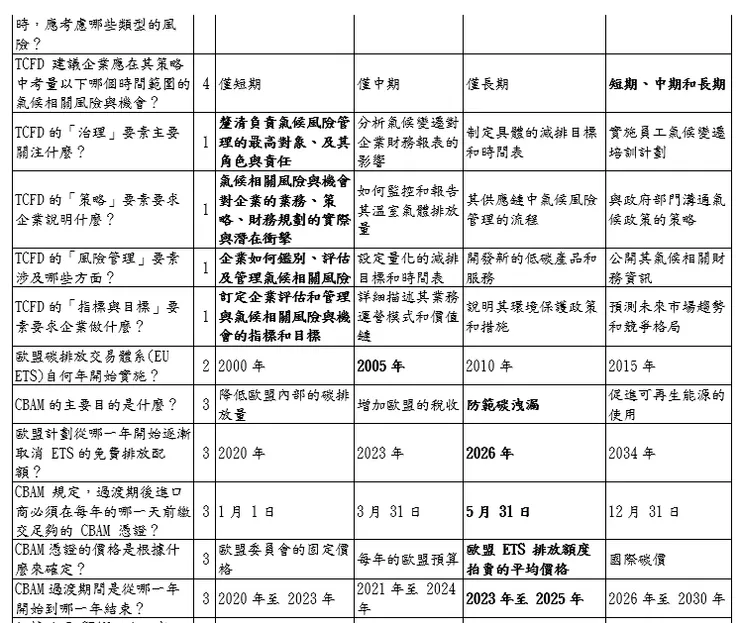
2.官網最新考前指引: 考科1淨零碳規劃管理基礎概論114版 84題-題目彙整
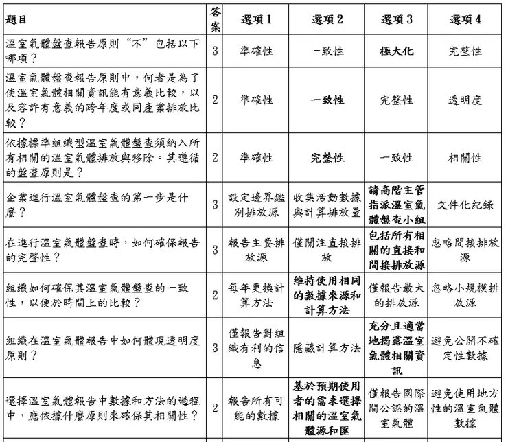
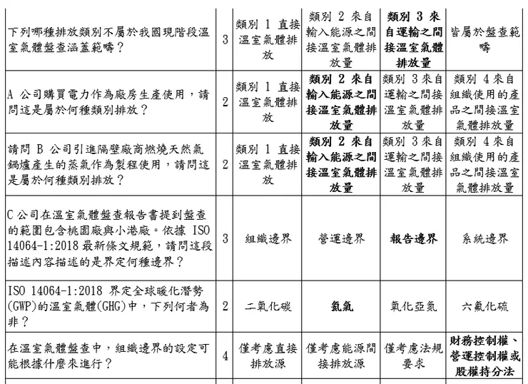
3.官網最新考前指引:考科2淨零碳盤查規範與程序概要114版 32題- 題目彙整
4, 114年官網最新考前指引: 考科2 共 15題計算說明
2025/06/12 更新
為了避免個人筆記造成大家的學習正確性。
日後"淨零與永續相關考試"已不再提供或更新資料。
避免雙方對於資料或答案的正確性而造成爭議。
相關學習重點請大家自行收集與整理。
CCChen





最新重點整理: 2024 COP 29、碳費子法、碳費徵收、碳中和、碳盤查和碳足跡







114年官網最新考前指引: 考科1淨零碳規劃管理基礎概論114版 84題-題目彙整









114年官網最新考前指引:考科2淨零碳盤查規範與程序概要114版 32題- 題目彙整





114年官網最新考前指引: 考科2所有計算題目整理出來, 條列式說明
考科2中包含以下計算相關的說明和範例:
- 溫室氣體排放量計算公式 (排放係數法)
- 公式:溫室氣體排放量 = 活動數據 (燃料耗用量) × GHG排放係數 × 全球暖化潛勢(GWP)值
- 乙炔溫室氣體排放量計算範例 (質量平衡法)
- 化學反應式:C2H2 + 5/2O2 → 2CO2 + H2O
- 計算比例:2 × 44 (CO2分子量) / 26 (C2H2分子量) ≈ 3.385 (公噸 CO2 / 公噸 C2H2)
- 基準年溫室氣體盤查清冊重新計算門檻
- 當基準年因報告邊界或組織邊界結構性變更、計算方法或排放係數之改變,或發現實質的累積誤差而產生變化時,應重新計算基準年。
- 環境部訂定溫室氣體排放量申報者之顯著性門檻值為 3%,累計變化量高於此門檻,才需要進行重新計算基準年排放量。
- 產品直接碳含量計算公式 (歐盟碳邊境調整機制 CBAM)
- 公式:直接碳含量 = 生產產品的直接(間接)排放量 (tCO2(e)) / 產品量 (t)
- 產品間接碳含量計算 (歐盟碳邊境調整機制 CBAM)
- 計算方式:將製程的間接排放量轉換為產品間接碳含量 (tCO2/t)。
- 間接排放相關數據包括電力消耗量 (MWh/t) 和使用電力的碳排放係數。
溫室氣體排放量 模擬計算題: (10題)
以下提供五題溫室氣體排放量計算題,包含計算過程與正確答案:
第一题:排放係數法
某工廠燃燒了 5000 公升的柴油。已知柴油的二氧化碳排放係數為每公升 2.68 公斤二氧化碳 (kg CO2/liter),甲烷 (CH4) 排放係數為每公升 0.00018 公斤 (kg CH4/liter),氧化亞氮 (N2O) 排放係數為每公升 0.000016 公斤 (kg N2O/liter)。請問此燃燒行為產生的二氧化碳當量 (CO2e) 為多少?(假設二氧化碳的全球暖化潛勢 (GWP) 為 1,甲烷為 25,氧化亞氮為 298)
計算過程:
- 計算二氧化碳排放量: 5000 公升 × 2.68 kg CO2/公升 = 13400 kg CO2
- 計算甲烷排放量: 5000 公升 × 0.00018 kg CH4/公升 = 0.9 kg CH4
- 計算氧化亞氮排放量: 5000 公升 × 0.000016 kg N2O/公升 = 0.08 kg N2O
- 將甲烷和氧化亞氮排放量轉換為二氧化碳當量: 0.9 kg CH4 × 25 (GWP) = 22.5 kg CO2e 0.08 kg N2O × 298 (GWP) = 23.84 kg CO2e
- 計算總二氧化碳當量: 13400 kg CO2 + 22.5 kg CO2e + 23.84 kg CO2e = 13446.34 kg CO2e
正確答案: 此燃燒行為產生的二氧化碳當量為 13446.34 公斤二氧化碳當量 (kg CO2e)。
第二题:質量平衡法
某化學製程消耗了 1000 公斤的乙烷 (C2H6),反應完全生成二氧化碳 (CO2) 和水 (H2O)。請問此製程產生的二氧化碳排放量為多少公斤?(乙烷的分子量為 30,二氧化碳的分子量為 44)
化學反應式: 2 C2H6 + 7 O2 → 4 CO2 + 6 H2O
計算過程:
- 根據化學反應式,2 莫耳的乙烷生成 4 莫耳的二氧化碳。
- 將乙烷質量轉換為莫耳數: 1000 kg / 30 kg/莫耳 = 33.33 莫耳乙烷
- 計算生成的二氧化碳莫耳數: 33.33 莫耳乙烷 × (4 莫耳 CO2 / 2 莫耳 C2H6) = 66.66 莫耳 CO2
- 將二氧化碳莫耳數轉換為質量: 66.66 莫耳 CO2 × 44 kg/莫耳 = 2933.04 kg CO2
正確答案: 此製程產生的二氧化碳排放量為 2933.04 公斤 (kg CO2)。
第三题:直接碳含量 (CBAM)
某鋼鐵廠在一個報告期間內的直接溫室氣體排放量為 2500 噸二氧化碳當量 (tCO2e),該期間生產的鋼鐵總量為 500 噸。請問該鋼鐵產品的直接碳含量為多少?
計算過程:
- 直接碳含量 = 生產產品的直接(間接)排放量 (tCO2(e)) / 產品量 (t)
- 直接碳含量 = 2500 tCO2e / 500 t = 5 tCO2e/t
正確答案: 該鋼鐵產品的直接碳含量為 每噸鋼鐵 5 噸二氧化碳當量 (5 tCO2e/t)。
第四题:間接碳排放 (電力)
某公司在生產過程中消耗了 1500 兆瓦時 (MWh) 的電力。該地區電網的碳排放係數為每兆瓦時 0.45 噸二氧化碳 (tCO2/MWh)。請問該電力消耗產生的間接二氧化碳排放量為多少?
計算過程:
- 間接二氧化碳排放量 = 電力消耗量 × 電網碳排放係數
- 間接二氧化碳排放量 = 1500 MWh × 0.45 tCO2/MWh = 675 tCO2
正確答案: 該電力消耗產生的間接二氧化碳排放量為 675 噸二氧化碳 (tCO2)。
第五题:綜合排放計算
某辦公大樓在一年內消耗了 100 萬度的電力 (假設碳排放係數為 0.5 kg CO2e/度) [可能需要查找台灣電力排放係數,此為假設值],且員工通勤總共使用了 5 萬公升的汽油(假設汽油的 CO2 排放係數為 2.3 kg CO2/公升)。請問此辦公大樓該年度的總二氧化碳當量排放量為多少?
計算過程:
- 計算電力消耗的二氧化碳當量排放量: 1,000,000 度 × 0.5 kg CO2e/度 = 500,000 kg CO2e = 500 tCO2e
- 計算汽油消耗的二氧化碳排放量: 50,000 公升 × 2.3 kg CO2/公升 = 115,000 kg CO2 = 115 tCO2
- 計算總二氧化碳當量排放量(假設汽油排放主要為二氧化碳,其他溫室氣體排放量在此簡化不計): 500 tCO2e (電力) + 115 tCO2 (汽油) = 615 tCO2e
正確答案: 此辦公大樓該年度的總二氧化碳當量排放量約為 615 噸二氧化碳當量 (tCO2e)。
另外提供五題溫室氣體排放量計算題,包含計算過程與正確答案:
第一题:焊接過程用電排放量計算 (排放係數法)
某工廠進行焊接作業,總共使用了 500 度(kWh)的電力。假設該地區電網的二氧化碳當量排放係數為每度 0.5 公斤二氧化碳當量 (kg CO2e/kWh) [此為假設值,實際數值應參考當地電力排放係數]。請問此焊接過程的用電產生的間接二氧化碳當量排放量為多少?
計算公式: 間接二氧化碳排放量 = 電力消耗量 × 電網碳排放係數 (參考我們之前的對話)
計算過程:
- 確定電力消耗量:500 kWh
- 確定電網二氧化碳當量排放係數:0.5 kg CO2e/kWh
- 計算間接二氧化碳當量排放量: 500 kWh × 0.5 kg CO2e/kWh = 250 kg CO2e
正確答案: 此焊接過程的用電產生的間接二氧化碳當量排放量為 250 公斤二氧化碳當量 (kg CO2e)。
第二题:乙炔鋼瓶使用排放量計算 (質量平衡法)
某工廠在生產過程中消耗了 10 公斤的乙炔(C2H2)。假設乙炔完全燃燒生成二氧化碳(CO2)和水(H2O)。請問此過程產生的二氧化碳排放量為多少公斤?(乙炔的分子量為 26,二氧化碳的分子量為 44)
化學反應式: C2H2 + 5/2 O2 → 2 CO2 + H2O (參考來源)
計算過程:
- 根據化學反應式,1 莫耳的乙炔完全燃燒理論上會產生 2 莫耳的二氧化碳。
- 將消耗的乙炔質量轉換為莫耳數: 10 kg / 26 kg/莫耳 ≈ 0.3846 莫耳乙炔
- 計算理論上生成的二氧化碳莫耳數: 0.3846 莫耳乙炔 × (2 莫耳 CO2 / 1 莫耳 C2H2) ≈ 0.7692 莫耳 CO2
- 將二氧化碳莫耳數轉換為質量: 0.7692 莫耳 CO2 × 44 kg/莫耳 ≈ 33.84 kg CO2
正確答案: 此乙炔燃燒過程產生的二氧化碳排放量約為 33.84 公斤 (kg CO2)。
第三题:柴油緊急發動機長時間運轉排放量計算 (排放係數法)
某公司因故停電,其柴油緊急發動機連續運轉了 5 小時,總共消耗了 150 公升的柴油。已知柴油的二氧化碳排放係數為每公升 2.68 公斤二氧化碳 (kg CO2/liter) [參考我們之前的對話],甲烷 (CH4) 和氧化亞氮 (N2O) 的排放量在此簡化不計。請問此發動機運轉產生的二氧化碳排放量為多少?
計算公式: 溫室氣體排放量 = 活動數據 (燃料耗用量) × GHG排放係數 × 全球暖化潛勢(GWP)值 (參考來源)
計算過程:
- 確定柴油消耗量:150 公升
- 確定二氧化碳排放係數:2.68 kg CO2/公升
- 計算二氧化碳排放量: 150 公升 × 2.68 kg CO2/公升 = 402 kg CO2
正確答案: 此柴油緊急發動機運轉產生的二氧化碳排放量為 402 公斤 (kg CO2)。
第四题:鍋爐用電與燃料混合使用排放量計算 (排放係數法)
某工廠的鍋爐在一月份消耗了 1500 度(kWh)的電力(假設二氧化碳當量排放係數為 0.5 kg CO2e/kWh)[此為假設值],同時燃燒了 200 公升的天然氣,假設天然氣的二氧化碳排放係數為每公升 1.96 公斤二氧化碳 (kg CO2/liter) [此為假設值]。請問此鍋爐該月份的總二氧化碳當量排放量為多少?
計算過程:
- 計算電力消耗的二氧化碳當量排放量: 1500 kWh × 0.5 kg CO2e/kWh = 750 kg CO2e
- 計算天然氣燃燒的二氧化碳排放量: 200 公升 × 1.96 kg CO2/公升 = 392 kg CO2
- 計算總二氧化碳當量排放量(假設天然氣排放主要為二氧化碳,其他溫室氣體排放量在此簡化不計): 750 kg CO2e (電力) + 392 kg CO2 (天然氣) = 1142 kg CO2e
正確答案: 此鍋爐該月份的總二氧化碳當量排放量約為 1142 公斤二氧化碳當量 (kg CO2e),或 1.142 噸二氧化碳當量 (tCO2e)。
第五题:員工開車通勤排放量計算 (排放係數法)
某員工一年通勤總共開車行駛了 10000 公里,其汽車的平均油耗為每公升汽油可行駛 10 公里。假設汽油的二氧化碳排放係數為每公升 2.3 公斤二氧化碳 (kg CO2/liter) [此為假設值]。請問該員工通勤產生的二氧化碳排放量為多少?
計算過程:
- 計算總共消耗的汽油量: 10000 公里 / 10 公里/公升 = 1000 公升汽油
- 確定汽油的二氧化碳排放係數:2.3 kg CO2/公升
- 計算二氧化碳排放量: 1000 公升 × 2.3 kg CO2/公升 = 2300 kg CO2
正確答案: 該員工通勤產生的二氧化碳排放量為 2300 公斤 (kg CO2),或 2.3 噸二氧化碳 (tCO2)。
產品碳足跡排放量 模擬計算題: (5題)
五題假設性的產品碳足跡排放量計算題,並提供計算過程和正確答案。
請注意: 由於缺乏具體的產品數據和排放因子,以下題目中的數值和情境均為假設,僅用於說明產品碳足跡計算的基本概念。在實際應用中,需要依據ISO 14067標準、相關產品類別規則(PCR)、生命週期評估(LCA)方法以及具體的產品數據進行計算。
第一题:原料採集階段碳足跡計算 (假設情境)
假設某產品A的主要原料為塑膠粒子,其生產過程包括原料開採、運輸至加工廠和塑膠粒子生產。已知生產每公斤塑膠粒子會排放 2.5 公斤二氧化碳當量 (kg CO2e)。產品A的單個產品需要使用 0.8 公斤的塑膠粒子。請問在原料採集階段,單個產品A的碳足跡為多少?
計算過程:
- 確定單個產品所需的塑膠粒子重量:0.8 公斤
- 確定每公斤塑膠粒子的排放量:2.5 kg CO2e/公斤
- 計算原料採集階段的碳足跡: 0.8 公斤 × 2.5 kg CO2e/公斤 = 2.0 kg CO2e
正確答案: 在原料採集階段,單個產品A的碳足跡為 2.0 公斤二氧化碳當量 (kg CO2e)。
第二题:產品製造階段碳足跡計算 (假設情境)
假設產品A的製造工廠在生產過程中主要消耗電力。生產單個產品A需要消耗 1.2 度 (kWh) 的電力。假設該地區電網的二氧化碳當量排放係數為每度 0.55 公斤二氧化碳當量 (kg CO2e/kWh) [此為假設值]。請問在產品製造階段,單個產品A的碳足跡為多少?
計算過程:
- 確定生產單個產品所需的電力:1.2 kWh
- 確定電網的二氧化碳當量排放係數:0.55 kg CO2e/kWh
- 計算產品製造階段的碳足跡: 1.2 kWh × 0.55 kg CO2e/kWh = 0.66 kg CO2e
正確答案: 在產品製造階段,單個產品A的碳足跡為 0.66 公斤二氧化碳當量 (kg CO2e)。
第三题:產品運輸階段碳足跡計算 (假設情境)
假設產品A從製造工廠運輸至零售商的平均距離為 500 公里,且每個產品的運輸重量為 0.5 公斤。運輸方式為貨車,假設貨車的平均碳排放強度為每噸公里 0.15 公斤二氧化碳當量 (kg CO2e/噸公里) [此為假設值]。請問在產品運輸階段,單個產品A的碳足跡為多少?
計算過程:
- 計算單個產品的運輸噸公里:(0.5 公斤 / 1000) 噸 × 500 公里 = 0.25 噸公里
- 確定貨車的平均碳排放強度:0.15 kg CO2e/噸公里
- 計算產品運輸階段的碳足跡: 0.25 噸公里 × 0.15 kg CO2e/噸公里 = 0.0375 kg CO2e
正確答案: 在產品運輸階段,單個產品A的碳足跡為 0.0375 公斤二氧化碳當量 (kg CO2e)。
第四题:產品使用階段碳足跡計算 (假設情境)
假設產品B是一個需要使用電力的家電。在產品的預計使用壽命內,總共會消耗 100 度 (kWh) 的電力。假設該地區電網的二氧化碳當量排放係數為每度 0.55 公斤二氧化碳當量 (kg CO2e/kWh) [此為假設值]。請問在使用階段,單個產品B的碳足跡為多少?
計算過程:
- 確定產品在使用壽命內消耗的總電力:100 kWh
- 確定電網的二氧化碳當量排放係數:0.55 kg CO2e/kWh
- 計算產品使用階段的碳足跡: 100 kWh × 0.55 kg CO2e/kWh = 55 kg CO2e
正確答案: 在使用階段,單個產品B的碳足跡為 55 公斤二氧化碳當量 (kg CO2e)。
第五题:產品廢棄處置階段碳足跡計算 (假設情境)
假設產品A在廢棄後主要進行焚化處理。每公斤產品焚化會排放 1.5 公斤二氧化碳當量 (kg CO2e)。單個產品A的重量為 1.0 公斤。請問在廢棄處置階段,單個產品A的碳足跡為多少?
計算過程:
- 確定單個產品的重量:1.0 公斤
- 確定每公斤產品焚化的排放量:1.5 kg CO2e/公斤
- 計算廢棄處置階段的碳足跡: 1.0 公斤 × 1.5 kg CO2e/公斤 = 1.5 kg CO2e
正確答案: 在廢棄處置階段,單個產品A的碳足跡為 1.5 公斤二氧化碳當量 (kg CO2e)。
總結
以上五題是基於假設情境的產品碳足跡排放量計算題,涵蓋了產品生命週期的不同階段:原料採集、製造、運輸、使用和廢棄處置。實際的產品碳足跡計算需要更詳細的數據收集、生命週期盤查分析和遵循相關的標準與規則。這些題目旨在幫助理解產品碳足跡評估的基本思路和涉及的範疇。
CCChen




















