嗨 我是CCChen
已報名參加2025/05/24 品牌企劃師 初級 測試
根據官方公告簡章與評鑑主題,個人進行加強學習的資料整理,分享整理如下:
本次整理參考資料:
1. 114年度品牌企劃師能力鑑定簡章 。
2. 114年品牌企劃師 (初級)能力鑑定_行銷企劃實務樣題.
3. 114年品牌企劃師 (初級)能力鑑定_行銷企劃實務_輔導教材
初級 科目二 行銷企劃實務 評鑑內容

分享我的數位筆記商品
https://vocus.cc/salon/678ac6e5fd89780001eb761c/products/BM666

品牌管理概論 39頁整理+50個專有名詞解析+100題模擬練習題
行銷企劃實務 36頁整理+50個專有名詞解析+150題模擬練習題
附贈:官方輔導教材, 共2份文件
考前2周另外mail提供重點式初次題目200題練習
連結:https://vocus.cc/salon/678ac6e5fd89780001eb761c/products/BM666
初級 科目二 行銷企劃實務 評鑑重要知識點彙整
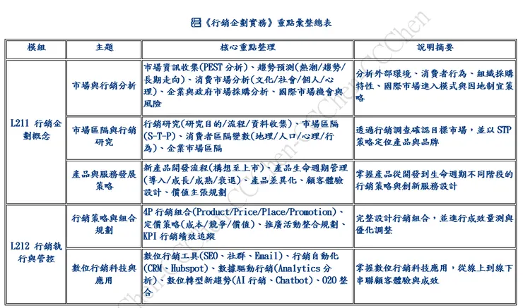
📘 L21 行銷企劃實務
🔹L211 行銷企劃概念
✅ L2111 市場與行銷分析
1. SWOT 分析法
分析企業的優勢(Strength)、劣勢(Weakness)、機會(Opportunity)、威脅(Threat),作為行銷策略規劃基礎。
2. PEST 分析法
評估外部環境中的政治(P)、經濟(E)、社會(S)、科技(T)因素對市場的影響。
3. 顧客需求與痛點分析
深入了解目標市場的潛在需求與未被滿足的問題,有助於行銷定位與產品開發。
4. 競爭者分析(五力分析)
包括供應商議價力、買方議價力、新進入者威脅、替代品威脅、產業內競爭強度。
5. 行銷環境的動態變化
市場趨勢、顧客行為、科技創新等皆會影響行銷策略的規劃與調整。
✅ L2112 市場區隔與行銷研究
1. 市場區隔四大變數
地理、人口、心理、行為變數,依此區分不同顧客群。
2. STP 策略核心
Segmentation(區隔)、Targeting(選擇目標市場)、Positioning(定位)為行銷策略三大步驟。
3. 行銷調查方法
包括問卷、訪談、焦點團體、觀察法,用來收集消費者資料。
4. 定量 vs. 定性研究
定量研究側重統計分析(如問卷數據);定性研究則探討動機、偏好與行為(如深度訪談)。
5. 消費者洞察應用
從資料中找出趨勢與潛在機會,做出有效的市場決策與溝通設計。
✅ L2113 產品與服務發展策略
1. 新產品開發流程
從構想→篩選→概念測試→開發→市場測試→上市,每步驟都需明確管理。
2. 產品生命週期策略
各階段(導入、成長、成熟、衰退)應搭配不同的行銷策略。
3. 產品差異化策略
透過設計、功能、品質、服務創造差異,提升顧客價值。
4. 服務創新與顧客體驗
服務設計(Service Design)著重於提升整體顧客旅程的體驗與滿意度。
5. 價值主張設計
強調產品/服務能解決的問題與顧客可獲得的實際好處,是吸引顧客的關鍵。
🔹L212 行銷執行與管控
✅ L2121 行銷策略與組合規劃
1. 4P 行銷組合
產品(Product)、價格(Price)、通路(Place)、促銷(Promotion)是基本行銷策略架構。
2. 產品組合管理
包括產品線的深度與廣度管理,針對不同市場提供適合的產品配置。
3. 定價策略設計
成本導向、競爭導向、價值導向定價策略須依市場與定位選擇適合方式。
4. 推廣活動規劃
結合廣告、公關、促銷與直效行銷,制定一體化的傳播計畫。
5. 行銷績效衡量與修正
利用KPI(關鍵績效指標)追蹤推廣成效,根據數據即時修正執行方案。
✅ L2122 數位行銷科技與應用
1. 數位行銷工具應用
包括SEO、社群行銷、Email行銷、內容行銷、KOL合作等手段。
2. 行銷自動化技術
使用CRM與行銷自動化平台(如HubSpot、Mailchimp)提升效率與精準性。
3. 數據驅動的決策
利用Google Analytics、社群洞察工具等分析消費者行為與成效。
4. 數位轉型下的新趨勢
如AI行銷、Chatbot、AR體驗等創新技術的應用於提升互動。
5. 整合線上與線下(O2O)策略
建構數位與實體通路間的順暢轉換,提升整體顧客旅程的體驗。



📘 行銷企劃實務|隨機30題模擬題庫
【一】初級概念題(共10題)
1. 在行銷組合(4P)中,Place主要指的是什麼?
- 產品特性
- 設定價格
- 配銷通路
- 促銷活動
✅ 答案:3
📝 解析:Place代表產品如何到達消費者手中,包括物流與通路選擇。
2. SWOT分析中,「機會」是屬於哪個分類?
- 外部環境
- 內部資源
- 生產成本
- 顧客行為
✅ 答案:1
📝 解析:「機會」是指外部環境可能帶來的有利因素。
3. STP策略中,「P」指的是什麼?
- 產品開發
- 客群分析
- 市場定位
- 通路建置
✅ 答案:3
📝 解析:P即Positioning,指在消費者心中建立獨特印象。
4. PEST分析中的「T」代表什麼?
- 貿易環境
- 技術因素
- 交通條件
- 消費傾向
✅ 答案:2
📝 解析:T代表Technology(科技發展),影響市場趨勢。
5. 以下哪一項屬於定性研究?
- 問卷調查
- 焦點團體訪談
- 網頁點擊率分析
- 市場佔有率調查
✅ 答案:2
📝 解析:焦點團體訪談屬於定性研究,探討消費者想法與動機。
6. 新產品開發流程中,哪個階段是正式進入量產前的市場試驗?
- 概念測試
- 產品開發
- 市場測試
- 上市
✅ 答案:3
📝 解析:市場測試用來觀察真實市場反應與修正方向。
7. 服務設計(Service Design)強調的核心是?
- 減少生產成本
- 優化顧客旅程體驗
- 提升製造效率
- 增加營收報表
✅ 答案:2
📝 解析:服務設計著重於從消費者角度優化全流程體驗。
8. 定價策略中,「價值導向定價」依據的是什麼?
- 成本
- 市場均價
- 顧客認知的價值
- 競爭者價格
✅ 答案:3
📝 解析:價值導向定價基於消費者對產品價值的認知。
9. 4P組合中,決定產品基本功能與規格的是哪一項?
- Product
- Price
- Promotion
- Place
✅ 答案:1
📝 解析:Product涵蓋產品設計、功能、品質等要素。
10. KPI在行銷企劃中扮演什麼角色?
- 設定業績目標
- 衡量行銷績效
- 管理供應鏈
- 預測財務風險
✅ 答案:2
📝 解析:KPI(關鍵績效指標)用於追蹤並評估行銷成效。
【二】中等難度題(共10題)
11. 一間企業希望從顧客數據中找出高回購族群,最佳方法是?
- 觀察社群留言
- 問卷訪談
- 客戶行為資料分析
- 通路銷售統計
✅ 答案:3
📝 解析:透過行為資料分析可以挖掘忠誠客戶模式。
12. 市場區隔時,以消費者對健康意識高低分類,屬於哪類變數?
- 地理變數
- 行為變數
- 人口變數
- 心理變數
✅ 答案:4
📝 解析:心理變數涉及態度、價值觀、生活型態。
13. 競爭者威脅加劇時,企業最適合採取下列哪種策略?
- 降價競爭
- 強化產品差異化
- 減少促銷活動
- 停止新產品開發
✅ 答案:2
📝 解析:差異化能有效降低直接價格競爭風險。
14. 當產品處於成熟期,最佳行銷策略是?
- 大量教育市場
- 強化品牌忠誠
- 試探市場反應
- 降低產品品質
✅ 答案:2
📝 解析:成熟期重點是維持顧客忠誠與市佔率。
15. 以下何者為推廣活動的一部分?
- 開發新產品
- 增設倉儲物流
- 舉辦新品發表會
- 製造成本控制
✅ 答案:3
📝 解析:推廣活動如新品發表會用於刺激市場注意力。
16. 定價策略中,撇脂定價策略主要用於?
- 高端市場初期
- 成熟市場清倉
- 低價搶市
- 過剩產品處理
✅ 答案:1
📝 解析:撇脂定價策略初期高價鎖定早期高端顧客。
17. 市場研究報告指出消費者偏好變動,企業應該?
- 維持原有產品線
- 立即調整行銷定位
- 暫停所有推廣活動
- 增加庫存量
✅ 答案:2
📝 解析:消費者偏好變化時需即時調整定位策略。
18. 內容行銷的主要目的是?
- 直接銷售產品
- 建立品牌認知與信任
- 快速提高短期銷量
- 減少行銷預算
✅ 答案:2
📝 解析:內容行銷長期培養品牌認同與消費者信任。
19. 五力分析模型中,「買方議價力」提高會造成什麼影響?
- 價格提高
- 品牌忠誠度上升
- 企業利潤下降
- 產品壽命延長
✅ 答案:3
📝 解析:買方議價力強,企業必須讓利或增加附加價值。
20. 企業設計O2O(線上到線下)策略的核心目標是?
- 增加商品種類
- 強化品牌曝光
- 促進線上線下無縫轉換體驗
- 擴大實體店鋪數量
✅ 答案:3
📝 解析:O2O重點是打通虛實界線,提升整體購物體驗。
【三】情境應用題(共10題)
21. 某家餐廳推出線上預訂+到店自取優惠,主要目的是?
- 降低外送依賴
- 減少客訴率
- 增加人力需求
- 提升原料成本
✅ 答案:1
📝 解析:線上自取優惠可減輕外送抽成負擔。
22. 假設品牌想打進健康意識高的消費族群,最適合強化哪一類溝通訊息?
- 低價促銷
- 有機天然原料
- 快速大量生產
- 傳統配方強調
✅ 答案:2
📝 解析:有機、天然、無添加是健康消費者重視要素。
23. 某科技公司新推AI產品,應優先針對哪一族群行銷?
- 價格敏感型消費者
- 科技早期採用者
- 廣大保守型消費者
- 全市場一視同仁
✅ 答案:2
📝 解析:新科技初期應鎖定易接受創新的族群。
24. 服飾品牌推出限量聯名系列,這主要運用哪種行銷策略?
- 滲透定價
- 限量行銷
- 低價搶市
- 產品多角化
✅ 答案:2
📝 解析:限量聯名可營造搶購與品牌稀有性。
25. 若一間餐廳推動會員積點換餐活動,主要目的在於?
- 提升顧客回購率
- 減少庫存量
- 提高進貨金額
- 加速開店速度
✅ 答案:1
📝 解析:積點活動主要用來增加回流與忠誠度。
26. 若觀察到某品牌的負面新聞擴散,行銷部門應如何第一時間處置?
- 刪除相關評論
- 公開澄清與危機處理聲明
- 低調冷處理
- 降價促銷轉移焦點
✅ 答案:2
📝 解析:第一時間公開澄清,透明處理是正確方式。
27. 一家健身中心為提升新會員數,應優先進行哪一項活動?
- 增加周邊商品種類
- 推出體驗課程與試用優惠
- 擴建停車場
- 購置新健身器材
✅ 答案:2
📝 解析:體驗活動是拉新會員最有效方式之一。
28. 某家咖啡品牌欲進軍外送平台,初期行銷策略應強調?
- 運費全免與快速到達
- 降低產品品質
- 減少飲品選項
- 減少宣傳投入
✅ 答案:1
📝 解析:外送平台競爭以快速、便利與優惠吸引消費者。
29. 一間企業想提升數位廣告成效,首要動作是?
- 增加廣告預算
- 精準設定目標族群
- 降低廣告頻率
- 減少使用KOL合作
✅ 答案:2
📝 解析:廣告受眾精準度是提升數位廣告成效的關鍵。
30. 一家公司希望快速了解新產品是否符合市場需求,最佳方式是?
- 進行概念測試
- 直接大規模上市
- 只依靠內部意見
- 觀察競品價格
✅ 答案:1
📝 解析:概念測試可事前驗證市場接受度,降低風險。
分享我的數位筆記商品
https://vocus.cc/salon/678ac6e5fd89780001eb761c/products/BM666

品牌管理概論 39頁整理+50個專有名詞解析+100題模擬練習題
行銷企劃實務 36頁整理+50個專有名詞解析+150題模擬練習題
附贈:官方輔導教材, 共2份文件
考前2周另外mail提供重點式初次題目200題練習
連結:https://vocus.cc/salon/678ac6e5fd89780001eb761c/products/BM666
CCChen






















