選手的參賽資格被不當剝奪,有救濟管道!
臺灣過去因為諸多體育制度的不健全,導致選手權益受影響時,似乎只能摸摸鼻子吞下去。然而現今即便非職業選手,也能透過運動紛爭仲裁制度提起救濟。
國民體育法第37條
選手、教練或地方性體育團體,因下列事務,不服特定體育團體之決定者,得向該團體提出申訴;對於申訴決定不服者,於一定期限內得向經中央主管機關認可之體育紛爭仲裁機構申請仲裁,該團體不得拒絕:
一、選手、教練違反運動規則。
二、選手或教練關於參加第二十一條第二項代表隊選拔、訓練、參賽資格、提名或其他權利義務。
三、選手因個人與第三人間,或特定體育團體與第三人間贊助契約所生之權利義務。四、地方性體育團體加入特定體育團體會員資格或權利義務。
特定體育團體相互間關於運動事務之爭議,或選手與特定體育團體間關於前項第二款、第三款事務所簽訂契約之爭議,當事人亦得依本條規定申請仲裁。
經依前二項規定申請仲裁者,不得提起訴訟,另行提起訴訟者,法院應駁回其訴;未申請仲裁前已提起訴訟者,法院應依他方之聲請,裁定停止訴訟程序,並命原告於一定期間內依前二項規定申請仲裁。
原告屆期未申請者,法院應裁定駁回其訴。經法院裁定停止訴訟程序後,如仲裁判斷確定,視為撤回起訴。第一項之體育紛爭仲裁機構,其認可資格、程序、廢止認可條件、機構仲裁人員之資格條件、遴聘方式、選定、仲裁程序、申請仲裁之一定期限、準用規定、仲裁費用及其他應遵行事項之辦法,由中央主管機關定之。
體育紛爭仲裁機構所作成之仲裁判斷,當事人不服其判斷者,應於判斷書交付或送達之日起三十日內,向法院提起訴訟或聲請續行訴訟;逾期未提起訴訟或聲請續行訴訟者,仲裁判斷確定,於當事人間,與法院之確定判決有同一效力。
經爭議當事人合意準用本法所定之仲裁者,體育紛爭仲裁機構所作成之仲裁判斷,於當事人間,與法院之確定判決有同一效力。爭議當事人於仲裁程序進行中達成協議者,應將協議結果報體育紛爭仲裁機構及中央主管機關備查,仲裁程序即告終結。
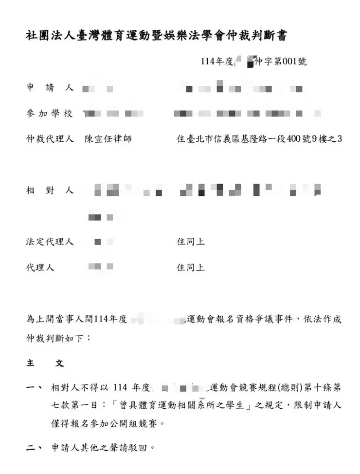
當事人透過體育紛爭仲裁制度,成功取回參賽資格
案例事實
114年全國大專校院運動會,某選手經大專體總限制參加一般組賽事,該選手認為參賽權益受到侵害,委託具有豐富體育經驗的陳律師提起運動紛爭仲裁。
案件策略_法律優位原則
因全民體育法授權教育部訂定全O運準則,而全O運準則再授權OO體總訂定各年度全O運競賽規程。則114年全O運競賽規程既係最下位階之行政規則,僅能針對技術性、細節性為補充性規範,不得增加母規則全O運準則所無之限制。
因此本件114年全O運競賽規程增加選手參賽資格之限制,應屬違法。
最後這個主張也受仲裁庭所採納,成功讓選手取回參賽資格

有任何法律問題需要協助嗎
請加入LINE @088ctrro 讓陳律師維護您的權益
也可以點選以下連結加入LINE官方帳號
















