我在這篇文章中分享如何用ChatGPT來了解天文學家的日常,並藉由它虛構的故事來學習天文知識及故事創作技巧。你們對哪些天文主題感到好奇呢?想要將它們連結到哪些學科領域呢?數學?文學?物理學?社會學?生物學?程式開發?外語學習?…歡迎在「與AI探索天文」FB粉絲專頁或我的Threads留言分享你們的想法。
你閱讀著《資料視覺化:用Python為星空作畫》的4.3節,看到心跳天文學社的社長莫妮卡正在教你用Python探索星體有多亮。最後,她提到了一本書——《宇宙的寂寞心靈》,內容是關於一群天文學家探索宇宙結構、起源與演化的故事。
你闔上書,閉上雙眼,想像自己如果是天文學家,日常會是怎樣的情景。再度睜開眼睛後,你望著筆電視窗中的我,問道:「我能利用AI工具了解天文學家的日常嗎?」
我回答:「你可以開啟ChatGPT,輸入『我很好奇天文學家的日常工作是什麼樣子,請描述他們的一天』。」
你照著我的指示進行操作,很快地,螢幕上便出現了ChatGPT的回覆。

ChatGPT的回答激發你的創意,想試試看它能否虛構出一位天文學家一天的故事,讓你能從中學習天文知識外,還能連結到你有興趣的故事創作。於是你問它:「如何用ChatGPT虛構天文學家的一天來學習天文知識及故事創作技巧? 請提供步驟以及給ChatGPT的指示範例」。螢幕上接著顯示了ChatGPT的回覆。



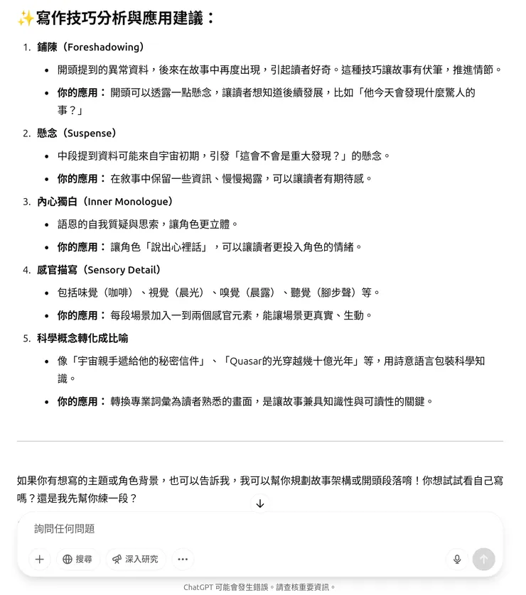
你思考了一下,想起最近網路上出現一個AI模型代號「Quasar」,好像跟超大質量黑洞有關。你好奇這個天文主題,於是你參考剛剛ChatGPT的回答內容,繼續指示它:「幫我虛構一位任職於台灣中央大學天文所、專門研究Quasar的天文學家角色,用像小說一樣的敘述方式,以第三人稱視角呈現他的一天,並加入細膩的心理與場景描寫。故事中會提到他的名字、年齡、背景與個性特質,並穿插與他研究主題相關的天文學知識,讓不懂Quasar及超大質量黑洞的讀者能了解基本概念。最後幫我分析這個故事裡面用了哪些寫作技巧,例如鋪陳、懸念、內心獨白、感官描寫等等。並告訴我怎麼應用這些技巧來寫我自己的故事。」



這時,筆電視窗中的我出聲,提醒你可以用ChatGPT的連網查詢功能來查證資訊。於是你點擊輸入框下方的地球圖示按鈕,從剛剛ChatGPT產生的故事中挑一段天文知識來查證。

最後,你想知道是否有天文學家親自介紹他們的日常工作是什麼樣子,於是用連網搜尋功能指示ChatGPT:「請以英文和繁體中文搜尋YouTube上天文學家親自介紹他們一天工作的影片。若沒有相關影片,請回覆『找不到』。」

此篇文是由蘇羿豪經ChatGPT協助創作,文章以「創用CC姓名標示─非商業性 4.0(CC BY-NC 4.0) 國際版授權條款」釋出。歡迎分享並追蹤「與AI探索天文」FB粉絲專頁或我的Threads。


























