在這篇文章中,我分享如何藉由ChatGPT的Canvas功能,不用自己寫程式,也能製作出一個簡單的文字冒險類網頁小遊戲,讓小學生認識找尋系外行星的方法。你們對哪些天文主題感到好奇呢?想要將它們連結到哪些學科領域呢?數學?文學?物理學?社會學?生物學?程式開發?遊戲製作?外語學習?…歡迎在「與AI探索天文」FB粉絲專頁或我的Threads留言分享你們的想法。
你閱讀著《資料視覺化:用Python為星空作畫》的第7章,看到一個AI角色,i蟒,教你用Python程式分析觀測資料,以凌日法找尋那些位於太陽系之外的行星。
你闔上書,打開筆電,構思著給國小生的天文學教案,接著你向筆電視窗中的我問道:「我能利用AI工具,例如ChatGPT,製作出讓小學生認識天文知識的網頁小遊戲嗎?」
我回答:「你可以利用ChatGPT的Canvas畫布功能來製作網頁小遊戲。它提供互動式編輯介面讓你能與AI即時協作,撰寫與修改程式碼或文章。不僅可以產生網頁程式碼並即時預覽成果,還能產生網頁連結分享給其他人。」
這時螢幕呈現ChatGPT的畫面,我接著說:「你可以在對話框輸入『/canvas』或點擊輸入框下方的『…』來開啟Canvas畫布功能,然後描述你想製作什麼樣的網頁小遊戲。」


你思考了一下,然後開始輸入給ChatGPT的指示:製作一個適合小學生的文字冒險網頁遊戲,玩家扮演太空偵探,透過簡單有趣的對話與選項,一步步破解謎團,學習怎麼用不同方法找尋系外行星。語言需淺顯易懂、富有童趣。

這時畫面呈現兩個部份,看你一臉茫然,於是我補充說明:「Canvas功能的畫面分為左右兩欄,左邊是與ChatGPT的對話區,右邊則是內容編輯區,你可以自己或請ChatGPT協助修改右側的內容。目前右邊呈現的是用來撰寫網頁的JavaScript程式碼,看不懂沒關係,你可以點擊右上角的『預覽』按鈕直接看網頁成果。」

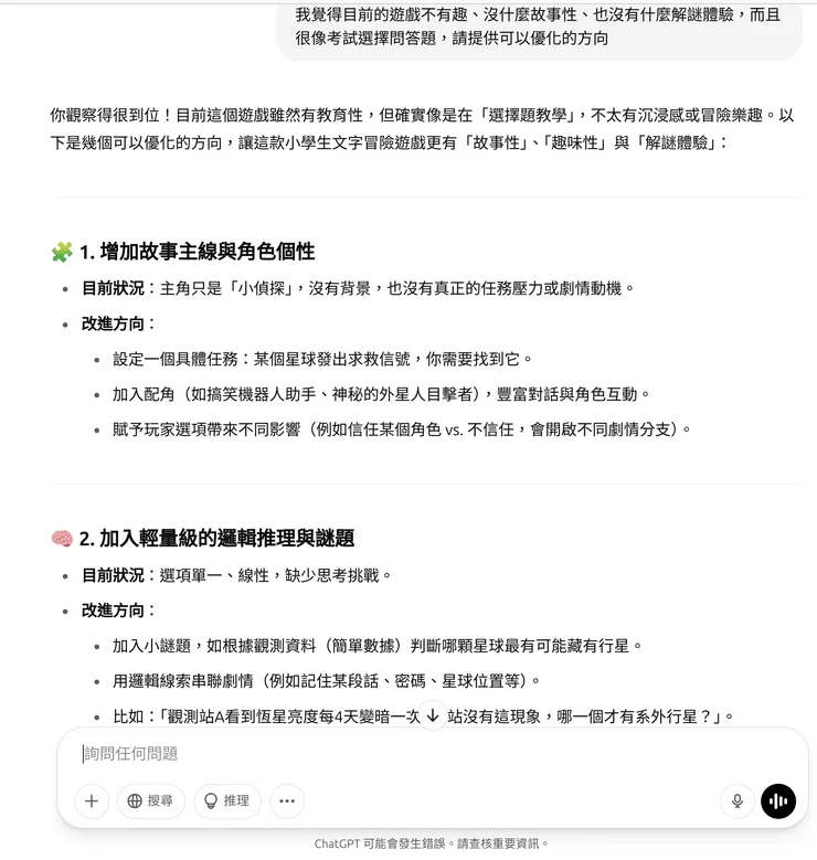
你試玩了第一版遊戲,覺得很無聊,於是在左側對話框指示ChatGPT:我覺得目前的遊戲不有趣、沒什麼故事性、也沒有什麼解謎體驗,而且很像考試選擇問答題,請提供可以優化的方向。


你請ChatGPT根據它提供的建議修改程式,但當它修改完後你按預覽時卻發生錯誤。
「別緊張,」我說:「你可以點擊錯誤訊息直接請ChatGPT修改錯誤。」

於是你就這樣持續指示ChatGPT優化遊戲並請它修正程式錯誤,像是:「加入更多互動及動畫效果」、「加入背包系統與道具互動的功能,並插入小任務」、「分析目前的程式碼,以及其中的遊戲元素和天文知識,列出可以改進的項目」、「將劇情從直線改成地圖探索結構」。
最後,你完成一個能讓小學生了解如何找系外行星的網頁小遊戲,並產生網頁連結分享給學生: https://chatgpt.com/canvas/shared/680736edb35c8191b76332e7fe408563

此篇文是由蘇羿豪經ChatGPT協助創作,文章以「創用CC姓名標示─非商業性 4.0(CC BY-NC 4.0) 國際版授權條款」釋出。歡迎分享並追蹤「與AI探索天文」FB粉絲專頁或我的Threads。

























