嗨 我是CCChen
已通過3/22 iPAS AI應用規劃師 初級 第一場測試
預計參加5/17 iPAS AI應用規劃師 中級 第一場測試
關於中級的準備步驟:
一 先將相關考試資料確認清楚
二 再將各科目評鑑重要知識點列出
三 針對主題-項目-內容核心重點-關鍵知識點, 依序擴展學習
四 針對主題-項目-關鍵字/關鍵核心/關鍵重點, 題目練習加強學習
中級考試科目選擇分2大類:
科目一 + (科目二 或 科目三 擇一)
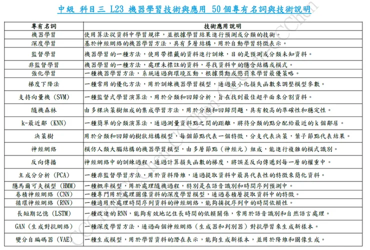
本篇文章為: 科目三 L23 機器學習技術與應用 相關整理

推薦我的數位商品
iPAS AI應用規劃師(中級) 科目1+3 重點與題庫
iPAS AI應用規劃師(中級)
科目一: 重點整理+40個專有名詞解說+200題模擬題目
科目三: 重點整理+50個專有名詞解說+230題模擬題目
商品連結: https://vocus.cc/salon/678ac6e5fd89780001eb761c/products/AIM13
📘 L23 機器學習技術與應用
L231 機器學習基礎數學
L23101 機率/統計之機器學習基礎應用
· 核心概念:機率和統計是機器學習的基礎,主要用來推斷資料中未知的規律。這些技術在分類、回歸和生成模型中具有重要應用。
· 常見應用:在模型訓練過程中,機率論幫助預測事件的概率,統計則用來進行資料分佈估算、假設檢驗、參數估計等。
L23102 線性代數之機器學習基礎應用
· 核心概念:線性代數在機器學習中用來處理和表示資料。矩陣運算、特徵值與特徵向量是理解資料結構和執行算法的重要工具。
· 常見應用:如線性回歸中使用矩陣表示資料,支持向量機(SVM)中進行超平面求解。
L23103 數值優化技術與方法
· 核心概念:數值優化技術是用來改進機器學習模型的訓練過程,通過最小化損失函數或最大化效用函數來找出最佳參數。
· 常見應用:在訓練過程中,使用梯度下降法來最小化損失函數,是機器學習中最常見的優化方法。
L232 機器學習與深度學習
L23201 機器學習原理與技術
· 核心概念:機器學習是一種讓計算機從資料中學習的技術。其基本原理包括監督學習、非監督學習和強化學習。
· 常見應用:用於分類、預測、聚類等,並廣泛應用於金融、醫療、零售等行業。
L23202 常見機器學習演算法
· 核心概念:常見的機器學習演算法包括決策樹、隨機森林、支持向量機(SVM)、k最近鄰(KNN)和線性回歸等。
· 常見應用:在資料標註、預測分析、推薦系統等領域具有廣泛應用。
L23203 深度學習原理與框架
· 核心概念:深度學習是機器學習的一個分支,主要依靠多層神經網絡來進行特徵學習和模式識別。
· 常見應用:包括語音識別、圖像分類、自然語言處理等。常見的框架有TensorFlow、Keras、PyTorch等。
L233 機器學習建模與數調校
L23301 數據準備與特徵工程
· 核心概念:數據準備包括資料清理、去重、填補缺失值等,特徵工程則是根據模型需求創建、選擇和轉換特徵。
· 常見應用:如處理時間序列資料、文本資料的特徵抽取等。
L23302 模型選擇與架構設計
· 核心概念:模型選擇根據問題特點(分類、回歸、聚類等)來選擇最合適的算法,並設計相應的模型架構。
· 常見應用:在不同應用場景中選擇合適的演算法,如圖像分類、時間序列預測等。
L23303 模型訓練、評估與驗證
· 核心概念:訓練模型的過程包括數據切分、算法選擇、超參數調整等,評估指標包括準確率、召回率、F1分數等。
· 常見應用:用於評估模型在新資料上的效能,並通過交叉驗證等方法避免過擬合。
L23304 模型調整與優化
· 核心概念:對模型進行微調與優化,改善模型的預測精度,通常包括調整超參數、使用正則化技術等。
· 常見應用:如使用網格搜尋或隨機搜尋進行超參數調整,並使用Dropout等技術防止過擬合。
L234 機器學習治理
L23401 數據隱私、安全與合規
· 核心概念:確保在使用數據進行機器學習時,遵守隱私法規(如GDPR),保障使用者資料的安全性與合規性。
· 常見應用:在醫療、金融等行業中,對數據進行加密、去識別化處理,保護敏感資訊。
L23402 演算法偏見與公平性
· 核心概念:避免機器學習模型在訓練過程中引入偏見,確保其公平性,並消除算法對某些群體的偏向。
· 常見應用:確保算法在面對不同族群、性別、年齡等資料時,不會產生歧視或偏見的決策。
📘 L23 機器學習技術與應用 — 核心重點與關鍵字整理(進階版)
🔹 L231 機器學習基礎數學(數學基礎邏輯層)
◼️ L23101 機率/統計之機器學習基礎應用
核心知識:
- 貝氏定理與條件機率 → 應用於貝氏分類器、隱馬可夫模型。
- 統計推論(點估計、區間估計) → 用於模型參數估計。
- 假設檢定與p值分析 → 判斷資料特徵顯著性、特徵選擇。
- 常用分佈:常態分佈、伯努利分佈、二項分佈、Poisson 分佈。
- 最大概似估計(MLE)與最大後驗估計(MAP) → 機率模型訓練的基礎方法。
實務應用:
分類模型預測準確率評估、置信區間、A/B 測試設計與分析、特徵重要性計算。
◼️ L23102 線性代數之機器學習基礎應用
核心知識:
- 矩陣運算(點積、轉置、反矩陣) → 支援批量資料處理與模型運算。
- 特徵值分解(Eigen decomposition)與奇異值分解(SVD) → 用於PCA、降維。
- 向量空間與投影概念 → 支持資料可視化與線性邊界的建構。
- 線性變換與基底轉換 → 應用於資料正規化與特徵轉換。
- 正交性與Gram-Schmidt正交化演算法 → 建立最小相關性的特徵。
實務應用:
PCA 降維、TF-IDF 向量空間建模、圖像特徵壓縮、語音訊號處理。
◼️ L23103 數值優化技術與方法
核心知識:
- 梯度下降法(SGD、Batch GD、Mini-batch GD)。
- 優化方法:Adam、RMSprop、Momentum、Adagrad。
- 凸優化與非凸優化問題分類。
- 損失函數設計:MSE, Cross Entropy, Hinge Loss。
- 學習率設計與收斂性分析。
實務應用:
神經網路權重調整、深度學習模型最佳化、特徵選擇、超參數敏感度調整。
🔹 L232 機器學習與深度學習(技術實作層)
◼️ L23201 機器學習原理與技術
核心知識:
- 監督學習(分類、回歸)與非監督學習(聚類、降維)。
- 強化學習(Q-learning, DQN)與獎懲機制。
- 模型學習過程:資料輸入 → 特徵轉換 → 模型訓練 → 預測輸出。
- 偏差-變異權衡(Bias-Variance Tradeoff)理論。
- 交叉驗證與過擬合檢測方法。
應用範例:
信貸風險預測(分類)、房價預測(回歸)、市場區隔(聚類)、自駕車導航(強化學習)。
◼️ L23202 常見機器學習演算法
核心演算法:
- 決策樹(CART、ID3)與集成方法(隨機森林、XGBoost)。
- 支持向量機(SVM)與核函數技巧。
- KNN、朴素貝氏分類器、邏輯迴歸。
- 線性回歸與多項式回歸擴展。
- 聚類演算法:K-means、層次式聚類、DBSCAN。
應用領域:
客戶分類、醫療診斷、自動化推薦、電子商務行為預測。
◼️ L23203 深度學習原理與框架
核心技術:
- 神經網路架構(MLP、CNN、RNN、LSTM、Transformer)。
- 激活函數:ReLU、Sigmoid、Tanh、Softmax。
- 損失函數與反向傳播算法(Backpropagation)。
- 正則化:Dropout、Batch Normalization、L1/L2。
- 開發工具:TensorFlow、Keras、PyTorch、ONNX。
應用範例:
語音辨識(ASR)、影像辨識(CNN)、語言生成(GPT)、時間序列預測(RNN/LSTM)。
🔹 L233 機器學習建模與數調校(實務建模層)
◼️ L23301 數據準備與特徵工程
實務步驟:
- 資料清理(缺值補全、異常值偵測、標準化)。
- 特徵選擇技術(Filter、Wrapper、Embedded)。
- 特徵轉換(標準化、正規化、Box-Cox轉換)。
- 類別變數編碼(One-Hot、Label Encoding)。
- 資料增強(Data Augmentation)技術。
◼️ L23302 模型選擇與架構設計
設計要點:
- 任務驅動模型選擇(分類、回歸、生成)。
- 模型複雜度與訓練資料量匹配分析。
- 層數設計與神經元數量設定準則。
- Ensemble Techniques(Bagging、Boosting)。
- AutoML與模型搜尋技術。
◼️ L23303 模型訓練、評估與驗證
評估方法:
- K-fold交叉驗證、Leave-one-out。
- 性能指標:Accuracy、Precision、Recall、F1-score、AUC-ROC。
- 混淆矩陣(Confusion Matrix)解析與應用。
- 訓練/測試/驗證資料切分。
- Early Stopping機制與學習曲線分析。
◼️ L23304 模型調整與優化
技巧總結:
- 超參數搜尋:Grid Search、Random Search、Bayesian Optimization。
- 正則化(L1, L2, Dropout, Early Stopping)。
- 模型壓縮與剪枝(Pruning)。
- 使用交叉驗證結果進行調整。
- GPU並行運算與效能最佳化。
🔹 L234 機器學習治理(風險治理層)
◼️ L23401 數據隱私、安全與合規
核心原則:
- 資料保護法(GDPR、CCPA)與合法取得機制。
- 資料加密(AES, RSA)、存取控制(RBAC)。
- 去識別化技術(De-identification、Differential Privacy)。
- 資料主體權利:刪除權、查詢權、糾正權。
- AI模型安全防護:模型竊取、敵對樣本攻擊防禦。
◼️ L23402 演算法偏見與公平性
治理策略:
- 公平性衡量:Demographic Parity、Equal Opportunity。
- 偏見來源分析:樣本不均、歷史數據偏差。
- 偏誤修正方法:重加權、再取樣、對抗式訓練。
- 倫理框架:IEEE、OECD AI 倫理原則。
- 透明度與可解釋性:LIME、SHAP、模型可解釋設計。


中級 科目三 L23 機器學習技術與應用 模擬練習題(30題)
在機器學習中,如何選擇合適的正則化技術來防止過擬合?
- A) 使用L2正則化
- B) 使用L1正則化
- C) 使用Dropout
- D) 使用L2或L1正則化
- 正確答案: D) 使用L2或L1正則化
- 解析: L1和L2正則化以及Dropout都能有效減少過擬合。L1正則化能進行特徵選擇,L2正則化能控制權重大小,Dropout能隨機丟棄神經元來防止過擬合。
在深度學習中,為何ReLU激活函數被廣泛使用?
- A) 它是非線性的,且計算速度快
- B) 它可以捕捉序列數據的長期依賴
- C) 它不會導致梯度消失問題
- D) 它適合處理高維數據
- 正確答案: A) 它是非線性的,且計算速度快
- 解析: ReLU激活函數簡單且高效,能避免傳統激活函數的梯度消失問題,並加速收斂。
在機器學習中,如何選擇合適的損失函數?
- A) 根據問題的性質選擇
- B) 隨機選擇損失函數
- C) 增加模型的複雜度
- D) 減少損失函數的計算量
- 正確答案: A) 根據問題的性質選擇
- 解析: 損失函數的選擇應根據問題的性質,如分類問題使用交叉熵損失,回歸問題使用均方誤差損失。
在支持向量機(SVM)中,如何選擇最佳的核函數?
- A) 隨機選擇核函數
- B) 根據資料的非線性特徵選擇核函數
- C) 根據資料的大小選擇核函數
- D) 固定使用高斯核函數
- 正確答案: B) 根據資料的非線性特徵選擇核函數
- 解析: 核函數的選擇應該根據資料的非線性特徵,對於非線性資料,選擇適合的核函數能提高分類效果。
在深度學習中,為何使用「批量正則化(Batch Normalization)」?
- A) 減少訓練時間 <br>
- B) 提高訓練速度並穩定網絡
- C) 減少過擬合
- D) 增加網絡層數
- 正確答案: B) 提高訓練速度並穩定網絡
- 解析: 批量正則化通過對每層的輸入進行標準化,幫助模型更快地收斂,並防止梯度爆炸或消失。
在進行模型訓練時,為什麼要使用「交叉驗證」?
- A) 增加模型的準確度
- B) 減少過擬合,並提高泛化能力
- C) 增加計算資源的消耗
- D) 減少模型的複雜度
- 正確答案: B) 減少過擬合,並提高泛化能力
- 解析: 交叉驗證通過將資料集劃分為多個部分,測試模型在不同資料集上的性能,從而提高模型的穩定性。
在K-means聚類中,如何選擇最適合的K值?
- A) 使用肘部法則
- B) 隨機選擇K值
- C) 增加K值直到模型收斂
- D) 減少K值直到模型收斂
- 正確答案: A) 使用肘部法則
- 解析: 肘部法則通過計算不同K值下的總誤差,選擇最適合的K值。
在回歸問題中,為何選擇L2正則化(Ridge回歸)?
- A) 增加模型的複雜度 <br>
- B) 減少過擬合並平滑回歸係數 <br>
- C) 增加計算速度 <br>
- D) 提高模型的非線性 |
- 正確答案: B) 減少過擬合並平滑回歸係數
- 解析: L2正則化通過懲罰過大的回歸係數,幫助減少過擬合,並平滑模型。
在深度學習中,為何選擇「LSTM」而不是傳統的RNN?
- A) LSTM能有效解決梯度消失問題,適合處理長期依賴問題
- B) LSTM計算速度較快
- C) RNN能處理長期依賴
- D) LSTM適合小型資料集
- 正確答案: A) LSTM能有效解決梯度消失問題,適合處理長期依賴問題
- 解析: LSTM具有記憶單元,能夠長期保持過去的信息,並能有效解決梯度消失問題。
在深度學習中,為何使用「動量(Momentum)」來加速梯度下降?
- A) 提高學習速率
- B) 增加模型的複雜度
- C) 幫助梯度下降跳出局部最小值,改進收斂速度
- D) 減少計算時間
- 正確答案: C) 幫助梯度下降跳出局部最小值,改進收斂速度
- 解析: 動量方法能夠加速梯度下降過程,避免網絡陷入局部最小值,從而加快收斂速度。
在機器學習中,如何選擇合適的「損失函數」?
- A) 根據問題的類型選擇
- B) 根據模型的計算速度選擇
- C) 隨機選擇損失函數
- D) 根據資料集大小選擇
- 正確答案: A) 根據問題的類型選擇
- 解析: 損失函數的選擇應根據問題的性質,如分類問題使用交叉熵損失,回歸問題使用均方誤差損失。
在強化學習中,為何要使用「Q-learning」?
- A) 用於解決回歸問題
- B) 用來學習最佳策略以最大化累積獎勳
- C) 用於監督學習任務
- D) 用於減少訓練時間
- 正確答案: B) 用來學習最佳策略以最大化累積獎勳
- 解析: Q-learning是一種無模型的強化學習方法,通過學習一個Q值表來決定每個狀態下的最佳行為。
在深度學習中,為什麼要使用「卷積層」?
- A) 提取資料中的局部特徵
- B) 減少模型層數
- C) 增加計算資源
- D) 提高資料集的多樣性
- 正確答案: A) 提取資料中的局部特徵
- 解析: 卷積層專門用來提取圖像中的局部特徵,適合圖像識別和物體檢測等任務。
在回歸問題中,如何避免「過擬合」?
- A) 增加資料集的大小
- B) 增加模型的複雜度
- C) 使用交叉驗證來選擇最佳的超參數
- D) 減少資料集的特徵數量
- 正確答案: C) 使用交叉驗證來選擇最佳的超參數
- 解析: 交叉驗證有助於選擇最能泛化的模型超參數,防止過擬合。
在處理分類問題時,使用「支持向量機(SVM)」的主要優勢是什麼?
- A) 模型較簡單,計算資源消耗少
- B) 能夠處理線性和非線性分類問題
- C) 只能處理線性分類問題
- D) 訓練時間較短
- 正確答案: B) 能夠處理線性和非線性分類問題
- 解析: 支持向量機通過選擇合適的核函數,能夠有效處理線性和非線性的分類問題。
在深度學習中,如何使用「學習率衰減」來提高模型訓練效率?
- A) 減少學習率,讓模型逐步細化權重
- B) 增加學習率,讓模型加速收斂
- C) 減少訓練次數
- D) 增加訓練資料的數量
- 正確答案: A) 減少學習率,讓模型逐步細化權重
- 解析: 學習率衰減有助於讓模型在訓練後期進行細緻調整,避免過大步伐跳過最優解。
- 在深度學習中,為什麼使用「卷積層」來進行特徵提取?
- A) 提高計算速度
- B) 它能有效捕捉圖像中的局部特徵
- C) 減少計算資源消耗
- D) 增加模型的非線性
- 正確答案: B) 它能有效捕捉圖像中的局部特徵
- 解析: 卷積層的核心作用是提取圖像中的局部特徵,這使得CNN適合於圖像分類和物體識別等任務。
- 在回歸問題中,使用「Ridge回歸」的主要目的是什麼?
- A) 增加模型的複雜度
- B) 控制權重大小並防止過擬合
- C) 改進模型的準確度
- D) 增加訓練時間
- 正確答案: B) 控制權重大小並防止過擬合
- 解析: Ridge回歸使用L2正則化來抑制過大的權重,從而減少過擬合的風險。
- 在機器學習中,為什麼要使用「梯度下降法」來最小化損失函數?
- A) 提高計算速度
- B) 根據訓練資料自動更新參數
- C) 最小化模型的誤差
- D) 增加資料集的多樣性
- 正確答案: C) 最小化模型的誤差
- 解析: 梯度下降法通過計算損失函數的梯度來更新模型的參數,從而最小化誤差,提高模型性能。
- 在支持向量機(SVM)中,為什麼使用「核技巧」來處理非線性問題?
- A) 增加模型的複雜度
- B) 通過將資料映射到高維空間,使其線性可分
- C) 減少計算時間
- D) 增加支持向量機的準確性
- 正確答案: B) 通過將資料映射到高維空間,使其線性可分
- 解析: 核技巧使得SVM可以處理非線性分類問題,通過將資料映射到更高維度,使其在高維空間中線性可分。
- 在深度學習中,為什麼要使用「Dropout」來防止過擬合?
- A) 隨機丟棄部分神經元,減少模型的依賴性
- B) 減少訓練資料集的大小
- C) 增加模型的容量
- D) 限制網絡層數
- 正確答案: A) 隨機丟棄部分神經元,減少模型的依賴性
- 解析: Dropout是一種正則化技術,它隨機丟棄網絡中的部分神經元,從而避免模型對某些特徵的過度依賴,減少過擬合。
- 在深度學習中,為什麼「Adam優化器」比傳統的梯度下降法更有效?
- A) Adam可以自動調整學習率,處理每個參數的不同更新步伐
- B) Adam計算速度更快
- C) Adam不需要數據標準化
- D) Adam適用於回歸問題
- 正確答案: A) Adam可以自動調整學習率,處理每個參數的不同更新步伐
- 解析: Adam結合了動量(Momentum)和自適應學習率,有助於加速收斂,並在訓練過程中根據每個參數的需求自動調整學習率。
- 在機器學習中,為什麼「過抽樣」和「欠抽樣」對處理不平衡資料集非常重要?
- A) 它能減少計算資源消耗
- B) 它能提高少數類別的預測準確度
- C) 它增加了模型的計算複雜度
- D) 它能使模型對所有類別的預測都同等準確
- 正確答案: B) 它能提高少數類別的預測準確度
- 解析: 通過過抽樣或欠抽樣,可以調整不平衡資料集中的類別分佈,從而提高少數類別的預測準確度。
- 在神經網絡中,為什麼要使用「Batch Normalization」?
- A) 減少過擬合
- B) 改善收斂速度,並避免梯度爆炸或消失
- C) 增加模型容量
- D) 降低計算時間
- 正確答案: B) 改善收斂速度,並避免梯度爆炸或消失
- 解析: Batch Normalization有助於穩定每層的輸出,改善模型的訓練過程,避免梯度爆炸或消失。
- 在處理時間序列資料時,為什麼使用「LSTM」而非傳統的RNN?
- A) LSTM可以處理長期依賴問題,避免梯度消失
- B) LSTM比RNN更簡單
- C) LSTM的計算速度較快
- D) RNN適合長期序列資料
- 正確答案: A) LSTM可以處理長期依賴問題,避免梯度消失
- 解析: LSTM引入了遺忘門和記憶單元,有效解決了傳統RNN在處理長期依賴時的梯度消失問題。
- 在進行特徵選擇時,為什麼要使用「遺傳算法」?
- A) 它能自動選擇最佳特徵子集
- B) 它能增加資料集的大小
- C) 它能增加模型的複雜度
- D) 它能減少過擬合
- 正確答案: A) 它能自動選擇最佳特徵子集
- 解析: 遺傳算法是一種基於自然選擇原理的優化方法,能自動選擇對模型最有貢獻的特徵子集。
- 在機器學習中,為什麼要進行「數據標準化」?
- A) 增加模型的複雜度
- B) 使特徵的尺度一致,防止某些特徵主導模型
- C) 減少模型的計算時間
- D) 增加模型的非線性
- 正確答案: B) 使特徵的尺度一致,防止某些特徵主導模型
- 解析: 數據標準化能將所有特徵縮放到相同範圍,使模型能夠更公平地學習每個特徵的貢獻。
- 在使用隨機森林進行分類時,如何防止過擬合?
- A) 增加每棵樹的深度
- B) 減少樹的數量
- C) 限制每棵樹的最大深度
- D) 減少特徵的數量
- 正確答案: C) 限制每棵樹的最大深度
- 解析: 限制每棵樹的深度有助於防止過擬合,避免模型過度複雜化。
- 在深度學習中,為什麼要使用「Dropout」來防止過擬合?
- A) 減少過擬合,隨機丟棄神經元來降低模型依賴
- B) 增加模型的容量
- C) 增加計算資源的消耗
- D) 減少訓練資料的數量
- 正確答案: A) 減少過擬合,隨機丟棄神經元來降低模型依賴
- 解析: Dropout隨機丟棄神經元,有助於減少模型對某些特徵的過度依賴,防止過擬合。
- 在使用LSTM進行時間序列預測時,如何避免過擬合?
- A) 增加訓練資料的大小
- B) 減少神經網絡層數
- C) 使用正則化技術,如L2正則化
- D) 增加學習率
- 正確答案: C) 使用正則化技術,如L2正則化
- 解析: 正則化技術有助於抑制模型過於複雜,防止過擬合,提高模型的泛化能力。
推薦我的數位商品
iPAS AI應用規劃師(中級) 科目1+3 重點與題庫
iPAS AI應用規劃師(中級)
科目一: 重點整理+40個專有名詞解說+200題模擬題目
科目三: 重點整理+50個專有名詞解說+230題模擬題目
商品連結: https://vocus.cc/salon/678ac6e5fd89780001eb761c/products/AIM13























