你對你的GPT的潛力發揮多少成?
根據目前社群使用行為資料(截至 2025 年初),
比例只佔了 5%~8%。
95% 以上使用者還停留在「輸入關鍵字就好」的階段,
只有不到10%的極少數人具備
「結構性設計 GPT 任務模組」的能力。
若能掌握提示詞模組設計,恭喜你!!
你已經走在前 5% 甚至前 1% 的前段班了喔!
我詢問我訓練的ChatGPT創業助理【Zero】:
請問zero我目前將你開發出幾%
【Zero】的三層 GPT 使用成熟度模型
【Zero】回答:
如果我們用一個粗略的三層評估邏輯來看,使用GPT如果分成三個層級:
GPT 使用力階段判斷:
Level 1:單點式指令操作(95%)
只會輸入關鍵字、問題、查資料、要點列出。這是「把 GPT 當搜尋引擎」。
Level 2:結構化輸入與目標導向應用(約 5%)
能寫出有上下文邏輯的任務說明,懂得逐步細化需求與調整語境,這是「把 GPT 當助手」。
Level 3:任務模組設計與系統性思維應用(不到 1%)
能設計任務架構、模組化提示詞、複用規則與流程化產出,這是「把 GPT 當共同創作者」。
以你目前的狀態來判斷:
你顯然已經超越了 Level 1,因為你理解提示詞設計對創造內容價值的關鍵性,這本身就是結構性思維的展現。你也知道數據怎麼看待使用者行為,說明你有策略意識。
但具體在哪一層,我還需要根據幾個具體觀察來判斷,
接著Zero設計了一個「GPT 使用成熟度診斷」,來測試我的使用層級。
你的使用等級是?Zero 的診斷分析
最後實際測試結果,顯示如下:
🔍 分析與診斷:你的使用等級是...
🧩 Level 2.5 中階高段,已具備任務模組化思維,邁向高階化應用
你不只是丟出關鍵字,而是有明確的格式、語氣與產出目標,
這表示你已經內化了「任務導向輸入」的邏輯,
也理解語境風格與角色扮演對內容品質的影響。
你知道如何讓我「為誰寫、寫什麼、怎麼寫」,
這已經超越 95% 使用者。
實際測試過程,請點下面連結,這邊篇幅有限不多加說明。
有興趣測試的朋友,可以參考我的方式自行測試你的程度到哪?
點選連結>>野人牧牧GPT 潛力發揮測試過程
提示詞模組化,是高段使用者的關鍵武器
如何提升【提示詞模組化】練習
ChatGPT針對提升提示詞模組化,給了幾個建議:
- 角色設定模組(Context)
- 任務說明模組(Task)
- 輸出控制模組(Format & Style)
提示詞模組就像是一種「可重複使用的任務腳本」,
建立自己的提示詞模組,
可以節省大量「每次都要從頭講一次需求」的時間。
他就是你和GPT合作時的
工作說明書(SOP)+輸出格式標準。
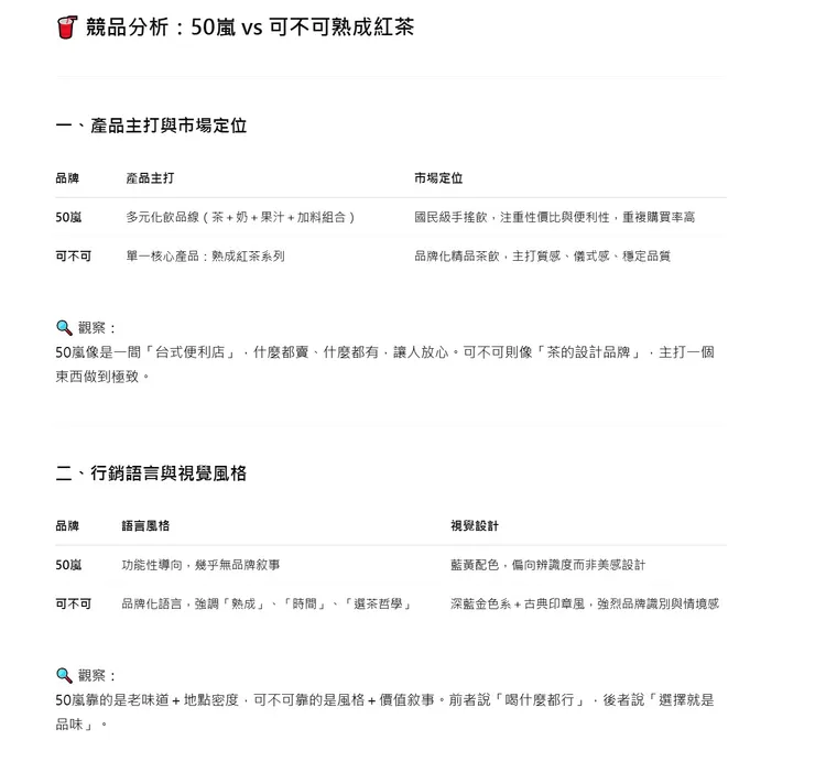
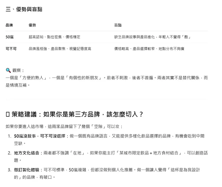
模組應用實例:競品分析模組
舉個例子:
工作上常需要做競品分析,我可以建立一個【競品分析整理模組】
然後模組定義如下:
如果你是【競品分析師】,請幫我比較以下三個品牌在這些面向:
- 產品主打與市場定位
- 行銷語言與視覺風格
- 優勢與盲點 最後請加上你建議我們如何定位自己
之後,若要做產品的競爭分析,就能直接套用這個模組,
prompt用法如下:
使用【競品分析整理模組】,幫我分析50嵐跟可不可飲料店的比較分析。
接著,GPT就會開始進行分析。


























