
我們沒有小孩,為什麼辛苦買下的房子,要留給不親的公婆 ?
近期,發生了知名的演員歌手,突然逝世的新聞,
留下遺產後,後續有繼承、分配與稅務的問題。
事件觸發內心的動念,想詢問關於頂客族的房產繼承建議,
不想為父母留下紛擾,提前為丈夫解套原生家庭的煩惱。
林水水今年40歲,工作能力出色,房產投資精準的女性,
在婚前就與丈夫,對未來的生活有共識,不生小孩。
在這十幾年的辛勤工作中,累積到三間房產,
對自己未來退休生活與房產分配大致有底了。
其中,丈夫與父母、弟弟並不親近,
若身故後,在丈夫名下的房產,勢必要分配繼承。
“這棟房子是我們努力買下來的,我並不願意”
我能在對談中,感受到情緒的漲動。
首先,我們先確認雙方家族的成員關係,
以繼承系統表,釐清繼承順位。
討論有房貸的狀況下,要有應變方案,
繳稅(遺產稅、贈與稅)的錢,可以怎麼生出來。




接著,要確保完全繼承房產時,有四項建議:
預立遺囑、生前贈與、財產登記變更、保險規劃。
◾ 預立遺囑
可透過遺囑指定所有財產全數留給配偶,
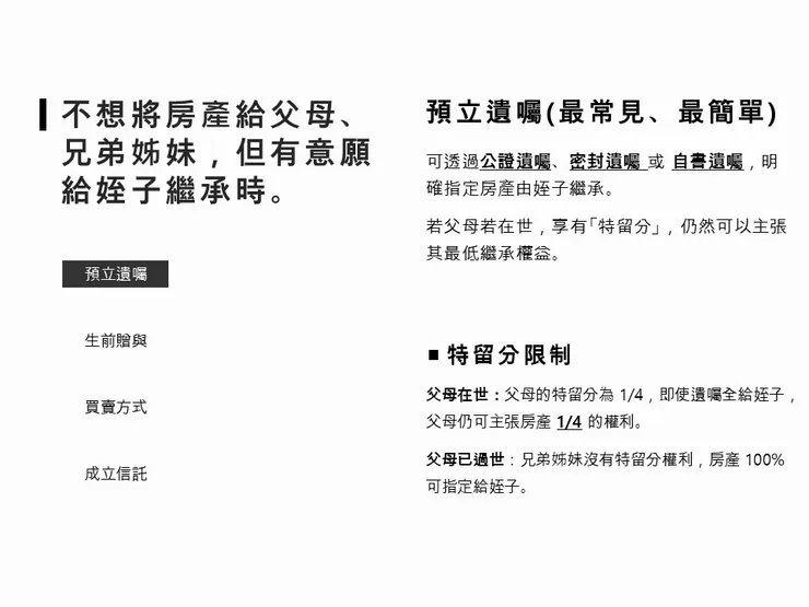
但仍需遵守特留分規定(父母至少有 1/4 的最低保障份額)。
◾ 生前贈與
丈夫可以在生前將房產贈與給配偶,這樣就不會進入繼承範圍。
◾ 財產登記變更
若丈夫願意,可提前將房產登記在配偶名下,避免日後爭議。
◾ 保險規劃
丈夫可購買壽險,並指定配偶為唯一受益人,
保險金不屬於遺產,不會被其他繼承人分走,
若發生分配繼承時,就能運用理賠金,
購回產權或繳交遺產稅。

最後,在符合傳統道德觀的框架下,
有意願給姪子繼承房產時,我們可以評估看看以下的方案。
◾ 預立遺囑 (最常見、最簡單)
可透過公證遺囑、密封遺囑 或 自書遺囑,
明確指定房產由姪子繼承。
◾ 生前贈與給姪子 (提前移轉財產)
可在生前將房產過戶給姪子,
當身故時,房產已經不屬於遺產,
父母或兄弟姊妹就無法繼承,但需繳納贈與稅。
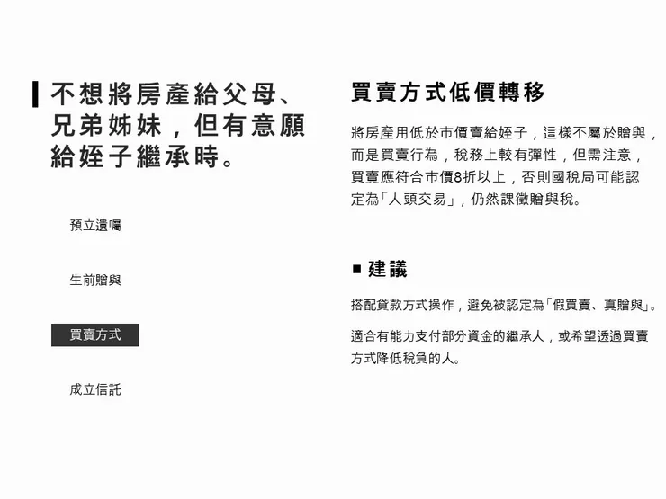
◾ 買賣方式低價轉移
將房產用低於市價賣給姪子,這樣不屬於贈與,
而是買賣行為,稅務上較有彈性,
但需注意,買賣應符合市價8折以上,
否則國稅局可能認定為「人頭交易」,
仍然課徵贈與稅。
◾ 成立信託(適用高資產族群)
適合有能力支付部分資金的姪子,
或希望透過買賣方式降低稅負的人。







我現階段能做到的,在討論與共識下,提供合適的建議,
至於要如何選擇,全都交給你來決定。
“將你想留下的,給最值得的人”
遺贈稅諮詢 | 將你想留下的,給最值得的人
原文連結:保險諮詢實例 - 頂客族的房產繼承建議




























